电脑桌面
添加内谋知识网--内谋文库,文书,范文下载到电脑桌面
安装后可以在桌面快捷访问

2023-2024学年河南省安阳市正一中学九年级化学第一学期期中联考试题含解析.doc

2023-2024学年河南省安阳市正一中学九年级化学第一学期期中联考试题含解析.doc_第1页
1/12
2023-2024学年河南省安阳市正一中学九年级化学第一学期期中联考试题含解析.doc_第2页
2/12
2023-2024学年河南省安阳市正一中学九年级化学第一学期期中联考试题含解析.doc_第3页
3/12
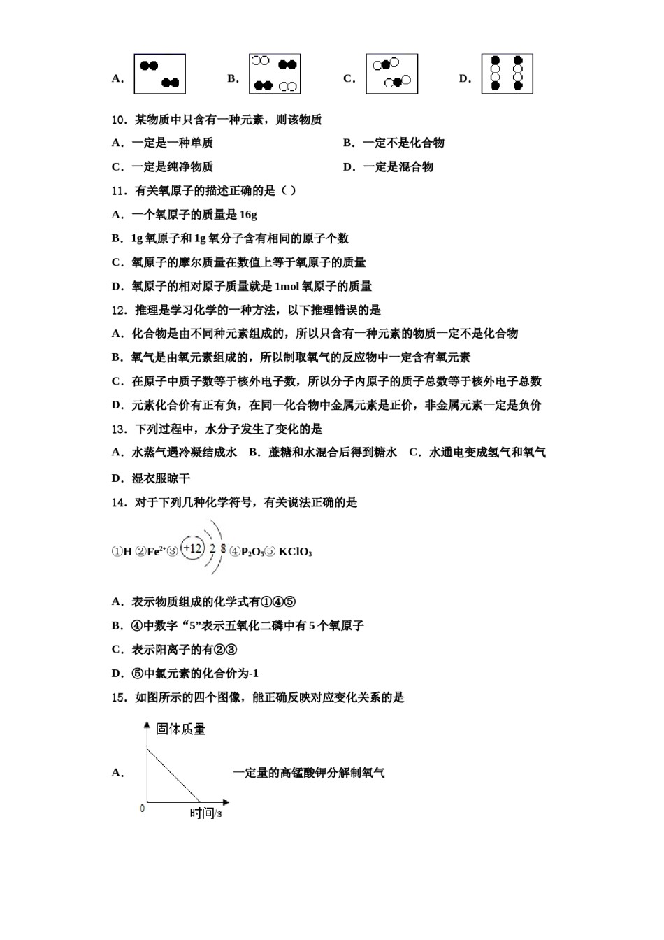
2023-2024学年河南省安阳市正一中学九年级化学第一学期期中联考试题中联考试题注意事项:1.答题前,考生先将自己的姓名、准考证号填写清楚,将条形码准确粘贴在考生信息条形码粘贴区。2.选择题必须使用2B铅笔填涂;非选择题必须使用0.5毫米黑色字迹的签字笔书写,字体工整、笔迹清楚。3.请按照题号顺序在各题目的答题区域内作答,超出答题区域书写的答案无效;在草稿纸、试题卷上答题无效。4.保持卡面清洁,不要折叠,不要弄破、弄皱,不准使用涂改液、修正带、刮纸刀。一、单选题(本大题共15小题,共30分)1.下列变化属于化学变化的是()A.蜡烛燃烧B.酒精挥发C.瓷碗破碎D.雪糕熔化2.下列生活用品所含的主要材料,属于有机合成材料的是()A.铁锅B.瓷碗C.塑料盆D.玻璃杯3.下列变化属于物理变化的是A.铁生锈B.干冰升华C.蜡烛燃烧D.食物腐烂)4.在空气中燃烧发出耀眼白光的是(A.硫B.木炭C.镁带D.铁丝5.下列说法正确的是()A.分子是由原子构成的,那么分子可分而原子不可再分B.构成原子的粒子不一定有中子C.鱼、虾等能在水中生存是由于氧气极易溶于水D.工业上分离液态空气法制取氧气是由于氧气和氮气的密度不同6.生活中发生的变化属于化学变化的是A.冰块融化B.黄瓜榨汁C.菜刀生锈D.玻璃破碎7.下列氧化物中所含氧元素的质量分数最小的是A.Na2OB.MgOC.CuOD.ZnO8.能闻到花香的原因是()B.分子间有间隔A.分子的质量变小C.分子在不断运动D.分子由原子构成9.如图表示物质分子的示意图。图中“●”和“○”分别表示两种含有不同质子数的原子,则图中能表示单质的是()A.B.C.D.10.某物质中只含有一种元素,则该物质B.一定不是化合物A.一定是一种单质C.一定是纯净物质D.一定是混合物11.有关氧原子的描述正确的是()A.一个氧原子的质量是16gB.1g氧原子和1g氧分子含有相同的原子个数C.氧原子的摩尔质量在数值上等于氧原子的质量D.氧原子的相对原子质量就是1mol氧原子的质量12.推理是学习化学的一种方法,以下推理错误的是A.化合物是由不同种元素组成的,所以只含有一种元素的物质一定不是化合物B.氧气是由氧元素组成的,所以制取氧气的反应物中一定含有氧元素C.在原子中质子数等于核外电子数,所以分子内原子的质子总数等于核外电子总数D.元素化合价有正有负,在同一化合物中金属元素是正价,非金属元素一定是负价13.下列过程中,水分子发生了变化的是C.水通电变成氢气和氧气A.水蒸气遇冷凝结成水B.蔗糖和水混合后得到糖水D.湿衣服晾干14.对于下列几种化学符号,有关说法正确的是①H②Fe2+③④P2O5⑤KClO3A.表示物质组成的化学式有①④⑤B.④中数字“5”表示五氧化二磷中有5个氧原子C.表示阳离子的有②③D.⑤中氯元素的化合价为-115.如图所示的四个图像,能正确反映对应变化关系的是A.一定量的高锰酸钾分解制氧气B.一定量的磷在空气中燃烧C.加热一定量的氯酸钾制取氧气D.镁条在密闭的容器内燃烧二、填空题(本大题共1小题,共6分)16.如图所示,在电解水的实验中,通电一段时间后,若A电极上收集到了10mL的气体,则B电极上理论上应同时收集到_____mL的气体;由以上现象可得出:(1)A电极产生的气体是_____,B电极产生的气体是______,该变化的文字表达式为_________,基本反应类型是_____________。(2)已知化学反应前后元素种类不变,那么由此实验可得出水是由__________组成的。三、简答题(本大题共2小题,共25分)17.(8分)硝酸铵(NH4NO3)是一种常见的氮肥,不能与碱性物质氢氧化钙(Ca(OH)2)混合使用。请通过计算回答:(1)NH4NO3中共含有_____(写数字)种元素;(2)NH4NO3的相对分子质量是_____;(写出计算过程及答案)(3)Ca(OH)2的相对分子质量是_____。(写出计算过程及答案)18.(8分)实验室制取氧气时,某同学取质量为x的高锰酸钾加热,记录产生氧气的质量与加热时间的关系如图1所示,请回答下列问题:(1)t0﹣t1和t4﹣t5时段固体质量都不变,为什么________?(2)请根据图中数据计算高锰酸钾的质量x为多少______?(写出计算过程)(3)请在图2坐标中,画出固体中锰元...

1、当您付费下载文档后,您只拥有了使用权限,并不意味着购买了版权,文档只能用于自身使用,不得用于其他商业用途(如 [转卖]进行直接盈利或[编辑后售卖]进行间接盈利)。
2、本站所有内容均由合作方或网友上传,本站不对文档的完整性、权威性及其观点立场正确性做任何保证或承诺!文档内容仅供研究参考,付费前请自行鉴别。
3、如文档内容存在违规,或者侵犯商业秘密、侵犯著作权等,请点击“违规举报”。

碎片内容

2023-2024学年河南省安阳市正一中学九年级化学第一学期期中联考试题含解析.doc

您可能关注的文档

确认删除?