电脑桌面
添加内谋知识网--内谋文库,文书,范文下载到电脑桌面
安装后可以在桌面快捷访问

2023-2024学年河南省宝丰县九年级化学第一学期期末综合测试模拟试题含解析.doc

2023-2024学年河南省宝丰县九年级化学第一学期期末综合测试模拟试题含解析.doc_第1页
1/9
2023-2024学年河南省宝丰县九年级化学第一学期期末综合测试模拟试题含解析.doc_第2页
2/9
2023-2024学年河南省宝丰县九年级化学第一学期期末综合测试模拟试题含解析.doc_第3页
3/9
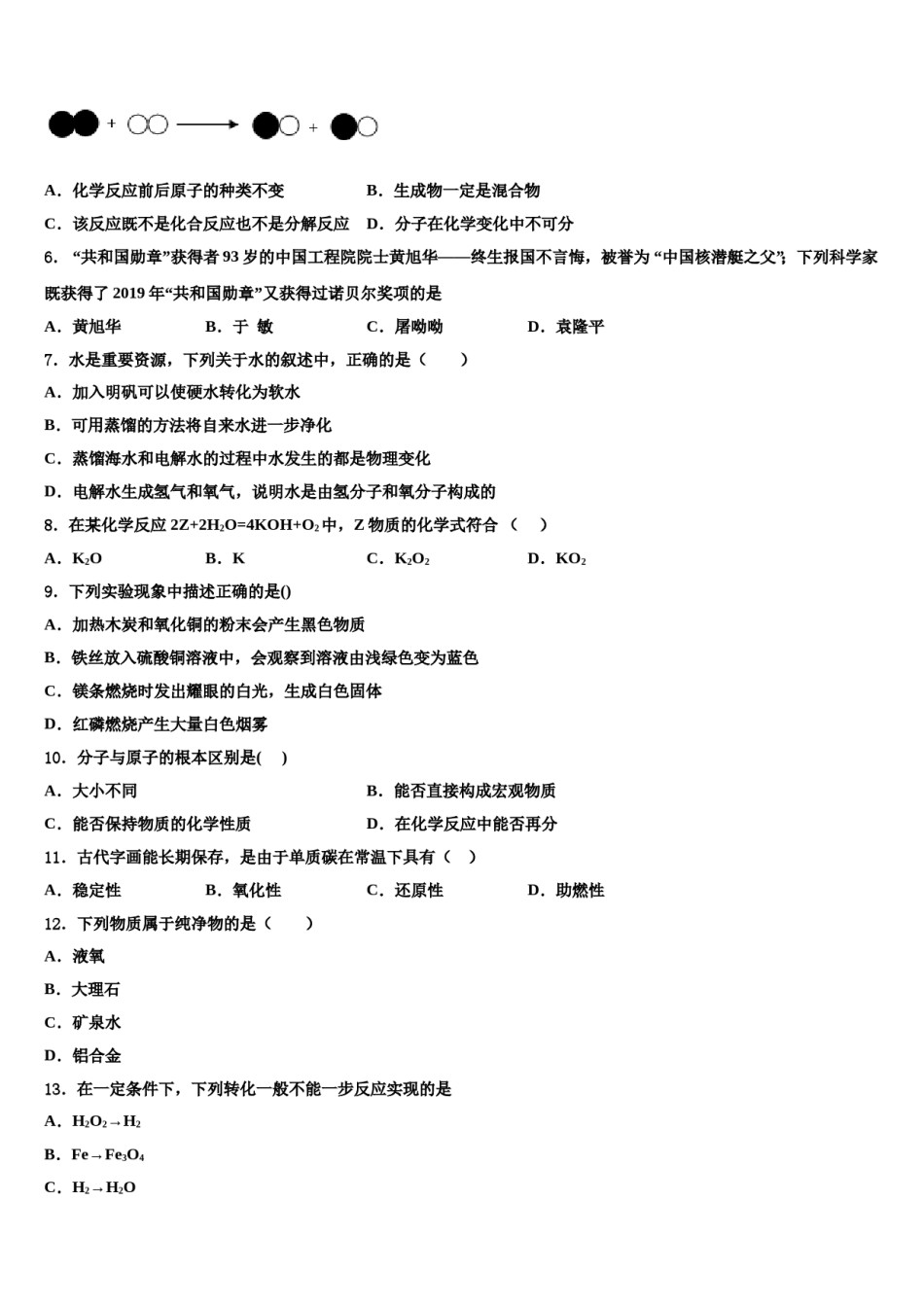
2023-2024学年河南省宝丰县九年级化学第一学期期末综合测试模拟试题注意事项铅笔作答;第二部分必须用黑1.考生要认真填写考场号和座位序号。2.试题所有答案必须填涂或书写在答题卡上,在试卷上作答无效。第一部分必须用2B色字迹的签字笔作答。3.考试结束后,考生须将试卷和答题卡放在桌面上,待监考员收回。一、单选题(本大题共15小题,共30分)1.分类、归纳等是化学学习的重要方法,下列说法正确的是A.非金属:B、BrB.氧化物:S、C.化合物:水、水银D.合金:不锈钢和金刚石2.身边的一些物质pH如下下列说法正确的是()A.pH试纸浸入溶液中测其酸碱度B.厕所清洁剂不会腐蚀大理石地面C.蚊虫叮咬后涂牙膏可减轻痛痒D.橘子的酸性强于柠檬3.铁丝在空气中灼烧发红,但不能燃烧,这一事实与下列哪一因素关系最密切A.铁丝的粗细B.铁的着火点C.燃烧的温度D.氧气的浓度4.下列化学用语所表达的意义正确的是A.Mg——镁B.2Na——2个钠元素C.3Fe2+——3个铁离子D.4N2——4个氢原子5.如图表示两种气体发生的化学反应,其中相同的球代表同种原子。下列说法正确的是()A.化学反应前后原子的种类不变B.生成物一定是混合物C.该反应既不是化合反应也不是分解反应D.分子在化学变化中不可分6.“共和国勋章”获得者93岁的中国工程院院士黄旭华——终生报国不言悔,被誉为“中国核潜艇之父”;下列科学家既获得了2019年“共和国勋章”又获得过诺贝尔奖项的是A.黄旭华B.于敏C.屠呦呦D.袁隆平7.水是重要资源,下列关于水的叙述中,正确的是()A.加入明矾可以使硬水转化为软水B.可用蒸馏的方法将自来水进一步净化C.蒸馏海水和电解水的过程中水发生的都是物理变化D.电解水生成氢气和氧气,说明水是由氢分子和氧分子构成的8.在某化学反应2Z+2H2O=4KOH+O2中,Z物质的化学式符合()A.K2OB.KC.K2O2D.KO29.下列实验现象中描述正确的是()A.加热木炭和氧化铜的粉末会产生黑色物质B.铁丝放入硫酸铜溶液中,会观察到溶液由浅绿色变为蓝色C.镁条燃烧时发出耀眼的白光,生成白色固体D.红磷燃烧产生大量白色烟雾10.分子与原子的根本区别是()A.大小不同B.能否直接构成宏观物质C.能否保持物质的化学性质D.在化学反应中能否再分11.古代字画能长期保存,是由于单质碳在常温下具有()A.稳定性B.氧化性C.还原性D.助燃性12.下列物质属于纯净物的是()A.液氧B.大理石C.矿泉水D.铝合金13.在一定条件下,下列转化一般不能一步反应实现的是A.H2O2→H2B.Fe→Fe3O4C.H2→H2OD.Mg→MgO14.餐桌上的饮品种类丰富,下列饮品中属于溶液的是A.酸奶B.玉米糊C.雪碧D.冰水15.将N2、CO、CO2的混合气体依次通入足量石灰水、浓硫酸、灼热CuO后,冷却至室温,剩余气体是()A.N2、CO2B.N2C.CO2D.N2、CO2、H2O二、填空题(本大题共1小题,共6分)16.下图是实验室制取气体的装置图,回答下列问题:(1)写出上图中带标号的仪器名称:①____________,②________________。(2)选择装置A制氧气时,反应的化学方程式为________________。(3)制取二氧化碳时,所选用的发生装置是____________(填字母序号),反应的化学方程式为_____________。三、简答题(本大题共2小题,共25分)17.(8分)化学兴趣小组为测定某珍珠粉中碳酸钙的质量分数,称取12.5g珍珠粉样品,进行四次高温煅烧冷却、称量剩余固体的重复操作(杂质不参加反应),记录数据如下表所示:操作次数第1次第2次第3次第4次剩余固体质量/g10.89.68.18.1试计算:(1)完全反应后,生成二氧化碳的质量是多少?(2)求珍珠粉中碳酸钙的质量分数。18.(8分)已知某化肥的主要成分为NH4NO3(杂质不含N元素)。(1)NH4NO3中,氮、氢、氧元素的质量比为____________;(2)NH4NO3中氮元素的质量分数为____________;(3)________gNH4NO3中含有42g氮元素;(4)32gNH4NO3与______g尿素[CO(NH2)2]中所含氮元素质量相等;(5)若该化肥中NH4NO3的质量分数为95%,则此化肥中氮元素的质量分数为________。(杂质不含氮元素)四、探究题(本大题共1小题,共9.0分)19.(8分)下表是2019年10月10日重庆市部分地...

1、当您付费下载文档后,您只拥有了使用权限,并不意味着购买了版权,文档只能用于自身使用,不得用于其他商业用途(如 [转卖]进行直接盈利或[编辑后售卖]进行间接盈利)。
2、本站所有内容均由合作方或网友上传,本站不对文档的完整性、权威性及其观点立场正确性做任何保证或承诺!文档内容仅供研究参考,付费前请自行鉴别。
3、如文档内容存在违规,或者侵犯商业秘密、侵犯著作权等,请点击“违规举报”。

碎片内容

2023-2024学年河南省宝丰县九年级化学第一学期期末综合测试模拟试题含解析.doc

您可能关注的文档

确认删除?