电脑桌面
添加内谋知识网--内谋文库,文书,范文下载到电脑桌面
安装后可以在桌面快捷访问

2023-2024学年河南省平顶山市化学九年级第一学期期中教学质量检测试题含解析.doc

2023-2024学年河南省平顶山市化学九年级第一学期期中教学质量检测试题含解析.doc_第1页
1/12
2023-2024学年河南省平顶山市化学九年级第一学期期中教学质量检测试题含解析.doc_第2页
2/12
2023-2024学年河南省平顶山市化学九年级第一学期期中教学质量检测试题含解析.doc_第3页
3/12
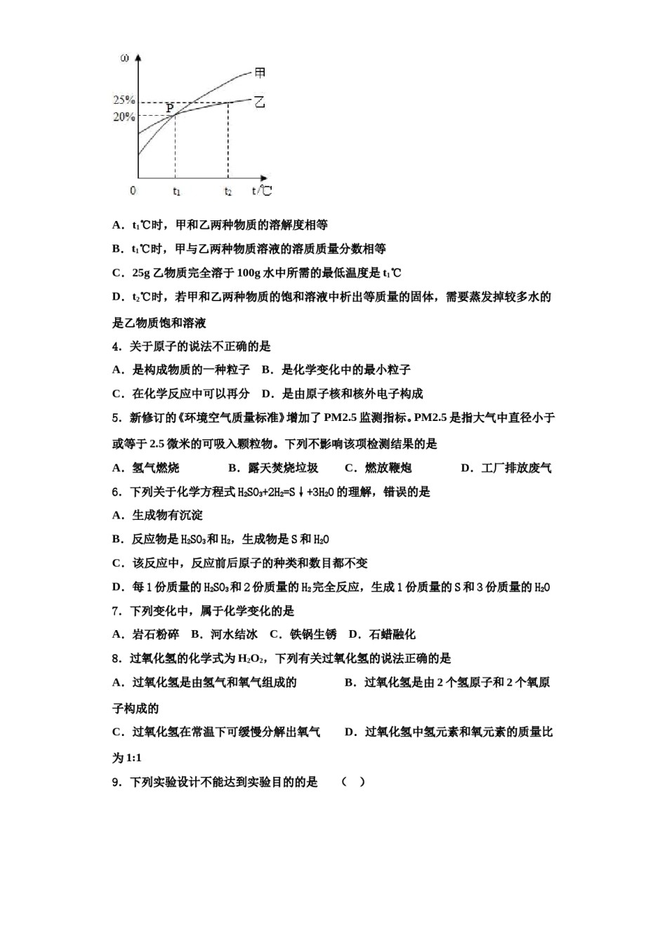
2023-2024学年河南省平顶山市化学九年级第一学期期中教学质量检测试题质量检测试题注意事项:1.答题前,考生先将自己的姓名、准考证号填写清楚,将条形码准确粘贴在考生信息条形码粘贴区。2.选择题必须使用2B铅笔填涂;非选择题必须使用0.5毫米黑色字迹的签字笔书写,字体工整、笔迹清楚。3.请按照题号顺序在各题目的答题区域内作答,超出答题区域书写的答案无效;在草稿纸、试题卷上答题无效。4.保持卡面清洁,不要折叠,不要弄破、弄皱,不准使用涂改液、修正带、刮纸刀。一、单选题(本大题共10小题,共20分)1.下列实验现象描述正确的是()A.一氧化碳还原氧化铁:红棕色固体逐渐变为银白色,澄清石灰水变白色浑浊B.铁粉和稀盐酸反应:黑色固体表面产生气泡,固体减少或消失,放热,溶液由无色变浅绿色C.硫酸铜溶液中滴加氢氧化钠溶液:有红褐色沉淀产生D.将酚酞溶液滴入氢氧化铜中:酚酞溶液由无色变红色2.下列滴管使用或放置图示正确的是()A.取液时挤入空气B.将滴管横放在桌面C.将洗净的滴管放入洁净烧杯中D.将残留试液的滴管倒持3.甲和乙两种固态物质的饱和溶液中溶质质量分数(ω)与温度(T)的关系如图所示,下列叙述错误的是()A.t1℃时,甲和乙两种物质的溶解度相等B.t1℃时,甲与乙两种物质溶液的溶质质量分数相等C.25g乙物质完全溶于100g水中所需的最低温度是t1℃D.t2℃时,若甲和乙两种物质的饱和溶液中析出等质量的固体,需要蒸发掉较多水的是乙物质饱和溶液4.关于原子的说法不正确的是A.是构成物质的一种粒子B.是化学变化中的最小粒子C.在化学反应中可以再分D.是由原子核和核外电子构成5.新修订的《环境空气质量标准》增加了PM2.5监测指标。PM2.5是指大气中直径小于或等于2.5微米的可吸入颗粒物。下列不影响该项检测结果的是A.氢气燃烧B.露天焚烧垃圾C.燃放鞭炮D.工厂排放废气6.下列关于化学方程式H2SO3+2H2=S↓+3H2O的理解,错误的是A.生成物有沉淀B.反应物是H2SO3和H2,生成物是S和H2OC.该反应中,反应前后原子的种类和数目都不变D.每1份质量的H2SO3和2份质量的H2完全反应,生成1份质量的S和3份质量的H2O7.下列变化中,属于化学变化的是D.石蜡融化A.岩石粉碎B.河水结冰C.铁锅生锈8.过氧化氢的化学式为H2O2,下列有关过氧化氢的说法正确的是A.过氧化氢是由氢气和氧气组成的B.过氧化氢是由2个氢原子和2个氧原子构成的D.过氧化氢中氢元素和氧元素的质量比C.过氧化氢在常温下可缓慢分解出氧气为1:19.下列实验设计不能达到实验目的的是()A.检验氧气是否集满B.证明二氧化碳的密度比空气大C.测定空气中氧气的含量D.检查装置的气密性10.形成化学观念是化学学习的任务之一。下列说法中错误的是()A.分子、原子、离子都是构成物质的微粒B.物质与氧气的反应一定是氧化反应C.化学变化的过程实质上是原子重新组合的过程D.含有氧元素的化合物一定是氧化物二、填空题(本大题共1小题,共4分)11.按要求填空:(1)写出下列符号:①氖气_____;②空气中含量最多的物质_____;③2个氢原子_____;④构成氯化钠的微粒_____。(2)下列各图中“O”和“●”分别表示两种不同的原子,其中能表示纯净物的图是(____)三、计算题(本大题共1小题,共5分)12.通过实验现象和题给信息,按要求填空。为测定空气的成分按下图进行实验:(1)将燃烧匙中过量的红磷点燃后放集气瓶中,能观察到的现象是_____;反应的文字表达式是:_____;该反应属于________反应。(填基本反应类型)(2)反应后冷却打开止水夹,烧杯中的水会进入达到集气瓶体积的________。(3)此实验说明__________;剩余气体主要是________气。(4)已知:镁+氧气氧化镁(固体),镁+氮气氮化镁(固体)根据上述反应,能否用镁代替磷测定空气中氧气所占的体积分数?________(填“能”或“不能”)四、简答题(本大题共2小题,共8分)13.Ⅰ、在图装置中,将滴管中的澄清石灰水挤入试管,并轻轻摇晃该试管,能观察到的现象是___________________。写出其化学方程式__________________。Ⅱ、山茶油是一种绿色保健食品,其主要成分是柠檬醛.现从山茶油中提取7.6g柠檬醛,使其在氧气中充分燃烧,生...

1、当您付费下载文档后,您只拥有了使用权限,并不意味着购买了版权,文档只能用于自身使用,不得用于其他商业用途(如 [转卖]进行直接盈利或[编辑后售卖]进行间接盈利)。
2、本站所有内容均由合作方或网友上传,本站不对文档的完整性、权威性及其观点立场正确性做任何保证或承诺!文档内容仅供研究参考,付费前请自行鉴别。
3、如文档内容存在违规,或者侵犯商业秘密、侵犯著作权等,请点击“违规举报”。

碎片内容

2023-2024学年河南省平顶山市化学九年级第一学期期中教学质量检测试题含解析.doc

您可能关注的文档

确认删除?