电脑桌面
添加内谋知识网--内谋文库,文书,范文下载到电脑桌面
安装后可以在桌面快捷访问

2023-2024学年河南省延津县九年级化学第一学期期中经典模拟试题含解析.doc

2023-2024学年河南省延津县九年级化学第一学期期中经典模拟试题含解析.doc_第1页
1/13
2023-2024学年河南省延津县九年级化学第一学期期中经典模拟试题含解析.doc_第2页
2/13
2023-2024学年河南省延津县九年级化学第一学期期中经典模拟试题含解析.doc_第3页
3/13
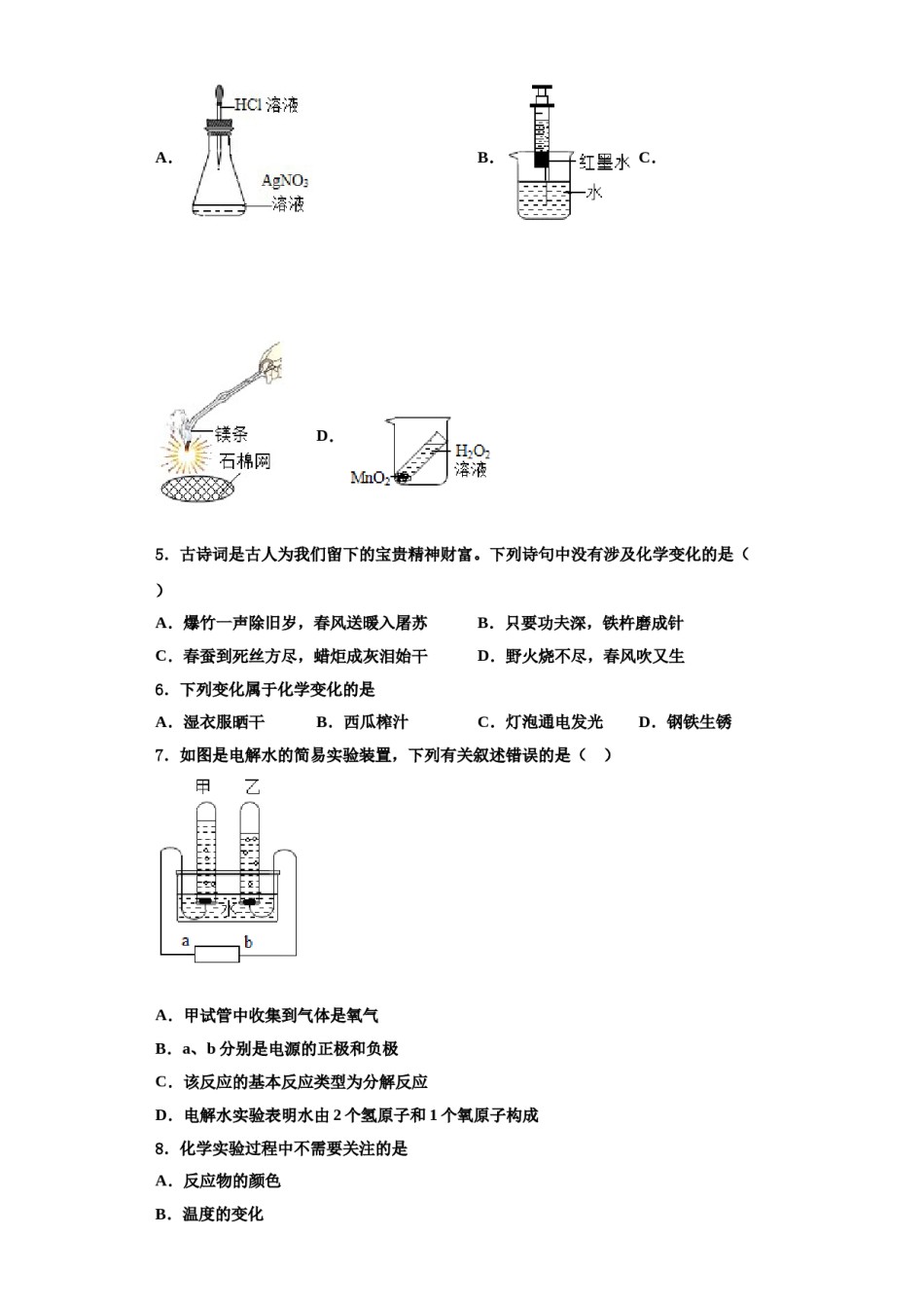
2023-2024学年河南省延津县九年级化学第一学期期中经典模拟试题拟试题考生请注意:1.答题前请将考场、试室号、座位号、考生号、姓名写在试卷密封线内,不得在试卷上作任何标记。2.第一部分选择题每小题选出答案后,需将答案写在试卷指定的括号内,第二部分非选择题答案写在试卷题目指定的位置上。3.考生必须保证答题卡的整洁。考试结束后,请将本试卷和答题卡一并交回。一、单选题(本题包括12个小题,每小题3分,共36分.每小题只有一个选项符合题意)1.下列生活中的现象,与物质溶解性无关的是A.揭开啤酒瓶盖,有大量气泡溢出B.盛石灰水的瓶口有一层白膜C.烧开水时,沸腾前有大量气泡D.咸菜长期放置在空气中,表面有一层“白霜”2.下列关于“不一定”的说法中,不正确的是A.含氧化合物不一定是氧化物B.由分子构成的纯净物不一定只含一种分子C.质子数相等的粒子不一定是同种元素D.在原子中,质子数不一定等于中子数3.属于我国《环境空气质量标准》基本监控项目的是A.SO2浓度B.O2浓度C.CO2浓度D.H2O浓度4.质量守恒定律是自然界基本的规律之一。下列装置及实验(天平未画出)能用来验证质量守恒定律的是()A.B.C.D.5.古诗词是古人为我们留下的宝贵精神财富。下列诗句中没有涉及化学变化的是()B.只要功夫深,铁杵磨成针A.爆竹一声除旧岁,春风送暖入屠苏C.春蚕到死丝方尽,蜡炬成灰泪始干D.野火烧不尽,春风吹又生6.下列变化属于化学变化的是A.湿衣服晒干B.西瓜榨汁C.灯泡通电发光D.钢铁生锈7.如图是电解水的简易实验装置,下列有关叙述错误的是()A.甲试管中收集到气体是氧气B.a、b分别是电源的正极和负极C.该反应的基本反应类型为分解反应D.电解水实验表明水由2个氢原子和1个氧原子构成8.化学实验过程中不需要关注的是A.反应物的颜色B.温度的变化C.操作的顺序D.生成物的味道9.最近,科学家成功制备出了一种含铱元素的阳离子,在这种离子中,铱元素显+9价,该离子符号的书写正确的是()A.B.C.D.10.下列物质中,由原子直接构成的是()A.氧气B.水C.硅D.氯化钠11.水的合成的微观过程如下图,下列说法中错误的是A.原子是化学变化中的最小粒子B.在化学反应前后,分子和原子的个数都不变C.在化学变化中分子可以再分,原子不能再分D.在一定条件下,氢气跟氧气反应能生成水12.从分子的角度分析,下列解释错误的是()A.好酒不怕巷子深--分子在不断地运动B.热胀冷缩--分子的大小随温度的改变而改变C.电解水生成氢气和氧气--分子可以分成原子,原子再重新组合成新分子D.空气是混合物--空气由不同种分子构成二、填空题(本题包括4个小题,每小题7分,共28分)13.实验室利用下列装置可以制取某些气体,请据图回答问题:(1)这六个装置示意图中,有一个装置是错误的,错误装置的序号是_______________,改正方法是_____________。(2)用装置A和D制取并收集氧气,气体收集完毕时,应先_________________(3)若在F装置中盛满水,用排水法收集(瓶口向上)一瓶氧气,气体从________________端(选填“a”或“b”)通入。某同学用B和F装置连接用排空气法制取氧气,在b导管口用带火星的木条检验氧气,木条不复燃,原因可能是___________________。14.化学是一门以实验为基础的科学,化学所取得的丰硕成果,是与实验的重要作用分不开的。结合下列实验装置图回答问题:(1)写出指定仪器的名称:①___________②___________。(2)化学实验的绿色化就是以绿色化学的理念和原则来指导实验工作。下面四种途径都可以得到氧气。从实现原料和反应过程的绿色化考虑,你认为在中学化学实验室中,甲、乙、丙三种制取氧气的途径中,_________(填“甲”或“乙”或“丙”)途径更体现化学实验的绿色化追求。(3)实验室用高锰酸钾制取氧气时,可选用的发生装置是___________(填字母代号)。用排水收集氧气完毕后,停止加热时的操作顺序是先__________,然后________,以防止水倒吸进入热的试管中,造成试管破裂。实验时在试管口放一团棉花,以防止______________________。(4)实验室常用氯化铵固体与碱石灰固体共热来制取氨气。常温...

1、当您付费下载文档后,您只拥有了使用权限,并不意味着购买了版权,文档只能用于自身使用,不得用于其他商业用途(如 [转卖]进行直接盈利或[编辑后售卖]进行间接盈利)。
2、本站所有内容均由合作方或网友上传,本站不对文档的完整性、权威性及其观点立场正确性做任何保证或承诺!文档内容仅供研究参考,付费前请自行鉴别。
3、如文档内容存在违规,或者侵犯商业秘密、侵犯著作权等,请点击“违规举报”。

碎片内容

2023-2024学年河南省延津县九年级化学第一学期期中经典模拟试题含解析.doc

您可能关注的文档

确认删除?