电脑桌面
添加内谋知识网--内谋文库,文书,范文下载到电脑桌面
安装后可以在桌面快捷访问

2023-2024学年河南省新蔡县化学九年级第一学期期中调研模拟试题含解析.doc

2023-2024学年河南省新蔡县化学九年级第一学期期中调研模拟试题含解析.doc_第1页
1/11
2023-2024学年河南省新蔡县化学九年级第一学期期中调研模拟试题含解析.doc_第2页
2/11
2023-2024学年河南省新蔡县化学九年级第一学期期中调研模拟试题含解析.doc_第3页
3/11
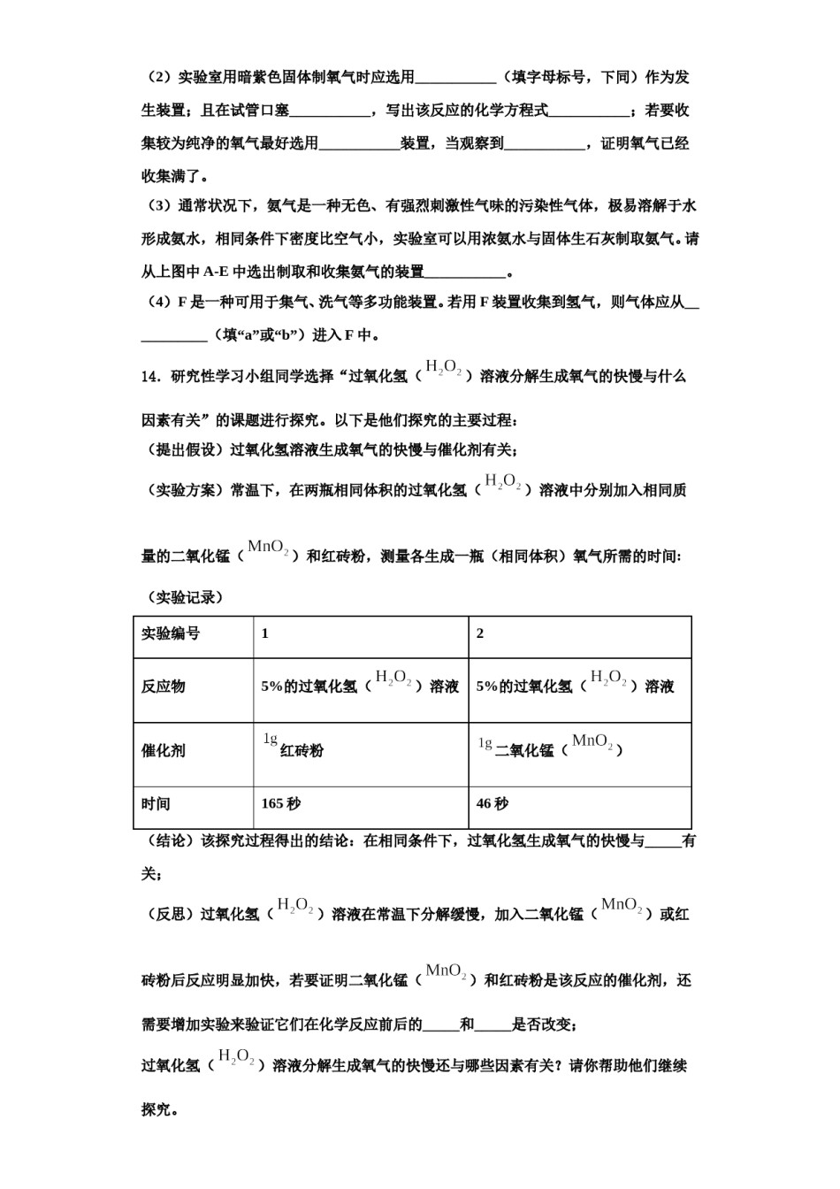
2023-2024学年河南省新蔡县化学九年级第一学期期中调研模拟试题拟试题请考生注意:1.请用2B铅笔将选择题答案涂填在答题纸相应位置上,请用0.5毫米及以上黑色字迹的钢笔或签字笔将主观题的答案写在答题纸相应的答题区内。写在试题卷、草稿纸上均无效。2.答题前,认真阅读答题纸上的《注意事项》,按规定答题。一、单选题(本题包括12个小题,每小题3分,共36分.每小题只有一个选项符合题意)1.“人造空气”帮助人类实现了“太空漫步”的梦想,按体积计算,其中含有70%的、20%以上的、还有。下列说法错误的是A.氧气可用作火箭发射的燃料B.空气是一种宝贵的资源C.相比空气,“人造空气”中的氮气含量低D.空气与“人造空气”中都含有氧分子2.以下物理量的单位为摩尔的是A.质量B.摩尔质量C.物质的量D.式量3.下列各组化学式,其中书写全部正确的一组是A.FeFeClB.CaOHFe2(SO4)3C.K2CO3Al(OH)3D.NH4Cl2NH34.下列实验现象描述正确的是()A.铁丝在空气中燃烧,火星四射,生成黑色固体B.硫在氧气中燃烧,发出蓝紫色火焰D.木炭在空气中燃烧生成二C.红磷在空气中燃烧产生大量白雾氧化碳5.压瘪的乒乓球放入热水中重新鼓起,是因为球内的气体A.分子体积增大B.分子个数增多C.分子质量增大D.分子间距增大6.下列哪种试剂可以区分海水与淡水A.硝酸银溶液B.酚酞试液C.氯化钠溶液D.紫色石蕊试液7.榴莲被誉为“果中之王”,切开榴莲时可闻到特殊香味,这说明()A.分子在不断运动B.分子质量很小C.分子体积很小D.分子间有间隔8.市场上有“加碘食盐”、“高钙牛奶”、“含氟牙裔”等商品,这里的“碘、钙、氟”指的是B.元素C.分子D.原子A.单质9.下列物质的俗称与化学式不相符合的是A.干冰CO2B.生石灰CaOC.熟石灰Ca(OH)2D.烧碱Na2CO310.一种碳原子的原子核内有6个质子和8个中子,该碳原子的核电荷数为A.8B.6C.2D.1411.对有关实验现象的描述正确的是A.碳在氧气中燃烧放出白烟B.硫在氧气中燃烧发出淡蓝色的火焰C.铁丝在氧气中燃烧生成四氧化三铁D.磷在氧气中燃烧生成大量白烟12.物质的化学式和相应名称均书写正确的是()A.:氢氧化铁B.:氮C.:氯化氨D.:碳酸钾二、填空题(本题包括4个小题,每小题7分,共28分)13.学习了氧气的制取之后,同学们已经知道制取气体的装置是由发生装置和收集装置两部分组成,下面是几种实验室制取气体的发生装置和收集装置。请回答下列问题:(1)指出图中标有数字的仪器名称:①___________;②___________。(2)实验室用暗紫色固体制氧气时应选用___________(填字母标号,下同)作为发生装置;且在试管口塞___________,写出该反应的化学方程式___________;若要收集较为纯净的氧气最好选用___________装置,当观察到___________,证明氧气已经收集满了。(3)通常状况下,氨气是一种无色、有强烈刺激性气味的污染性气体,极易溶解于水形成氨水,相同条件下密度比空气小,实验室可以用浓氨水与固体生石灰制取氨气。请从上图中A-E中选出制取和收集氨气的装置___________。(4)F是一种可用于集气、洗气等多功能装置。若用F装置收集到氢气,则气体应从___________(填“a”或“b”)进入F中。14.研究性学习小组同学选择“过氧化氢()溶液分解生成氧气的快慢与什么因素有关”的课题进行探究。以下是他们探究的主要过程:(提出假设)过氧化氢溶液生成氧气的快慢与催化剂有关;(实验方案)常温下,在两瓶相同体积的过氧化氢()溶液中分别加入相同质量的二氧化锰()和红砖粉,测量各生成一瓶(相同体积)氧气所需的时间:(实验记录)实验编号12反应物5%的过氧化氢()溶液5%的过氧化氢()溶液催化剂红砖粉二氧化锰()时间165秒46秒(结论)该探究过程得出的结论:在相同条件下,过氧化氢生成氧气的快慢与_____有关;(反思)过氧化氢()溶液在常温下分解缓慢,加入二氧化锰()或红砖粉后反应明显加快,若要证明二氧化锰()和红砖粉是该反应的催化剂,还需要增加实验来验证它们在化学反应前后的_____和_____是否改变;过氧化氢()溶液分解生成氧气的快慢还与哪些因素有关?请你帮助他们继续探究...

1、当您付费下载文档后,您只拥有了使用权限,并不意味着购买了版权,文档只能用于自身使用,不得用于其他商业用途(如 [转卖]进行直接盈利或[编辑后售卖]进行间接盈利)。
2、本站所有内容均由合作方或网友上传,本站不对文档的完整性、权威性及其观点立场正确性做任何保证或承诺!文档内容仅供研究参考,付费前请自行鉴别。
3、如文档内容存在违规,或者侵犯商业秘密、侵犯著作权等,请点击“违规举报”。

碎片内容

2023-2024学年河南省新蔡县化学九年级第一学期期中调研模拟试题含解析.doc

您可能关注的文档

确认删除?