电脑桌面
添加内谋知识网--内谋文库,文书,范文下载到电脑桌面
安装后可以在桌面快捷访问

2023-2024学年河南省洛阳市东方二中学化学九上期中教学质量检测模拟试题含解析.doc

2023-2024学年河南省洛阳市东方二中学化学九上期中教学质量检测模拟试题含解析.doc_第1页
1/12
2023-2024学年河南省洛阳市东方二中学化学九上期中教学质量检测模拟试题含解析.doc_第2页
2/12
2023-2024学年河南省洛阳市东方二中学化学九上期中教学质量检测模拟试题含解析.doc_第3页
3/12
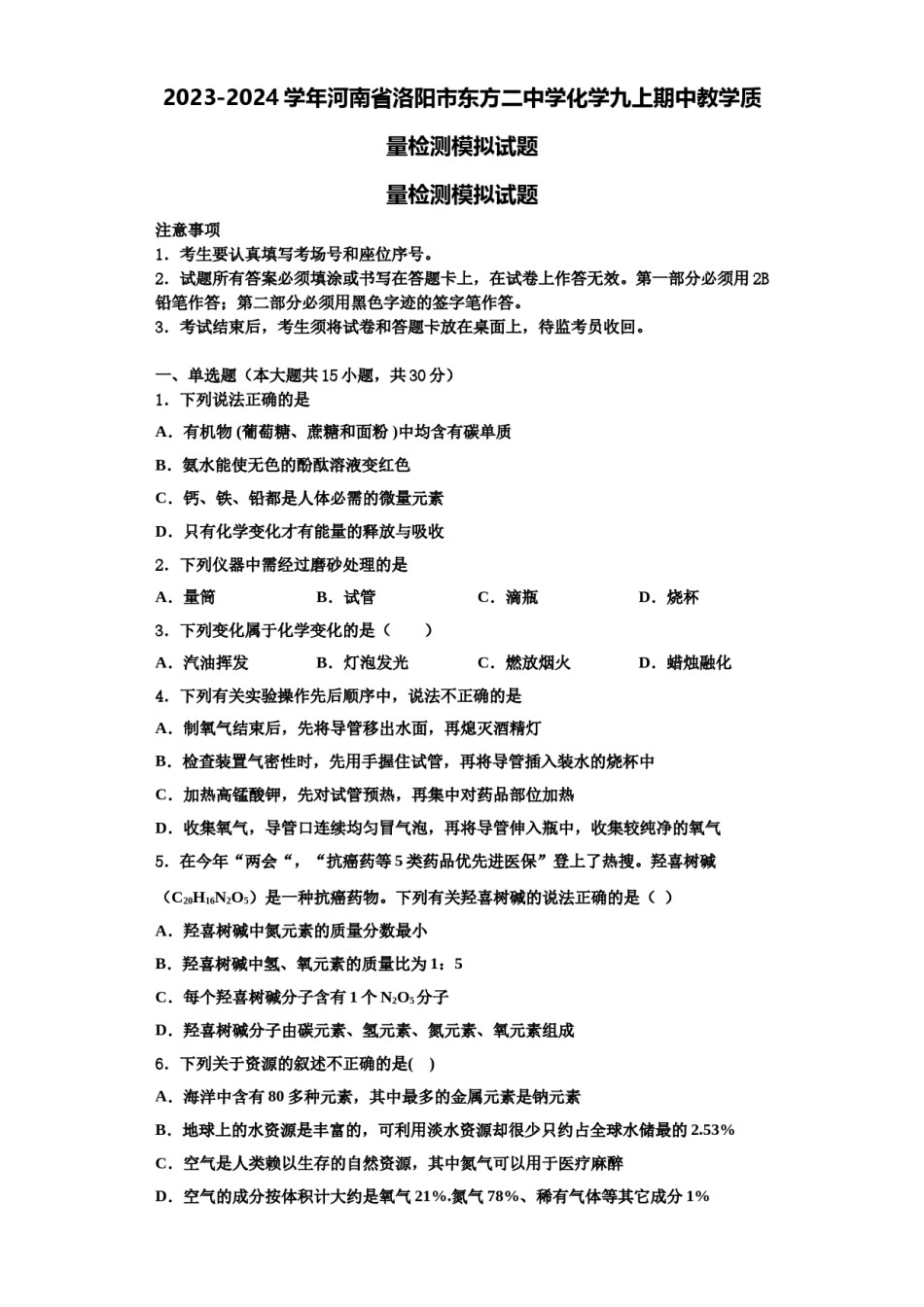
2023-2024学年河南省洛阳市东方二中学化学九上期中教学质量检测模拟试题量检测模拟试题注意事项1.考生要认真填写考场号和座位序号。2.试题所有答案必须填涂或书写在答题卡上,在试卷上作答无效。第一部分必须用2B铅笔作答;第二部分必须用黑色字迹的签字笔作答。3.考试结束后,考生须将试卷和答题卡放在桌面上,待监考员收回。一、单选题(本大题共15小题,共30分)1.下列说法正确的是A.有机物(葡萄糖、蔗糖和面粉)中均含有碳单质B.氨水能使无色的酚酞溶液变红色C.钙、铁、铅都是人体必需的微量元素D.只有化学变化才有能量的释放与吸收2.下列仪器中需经过磨砂处理的是A.量筒B.试管C.滴瓶D.烧杯3.下列变化属于化学变化的是()A.汽油挥发B.灯泡发光C.燃放烟火D.蜡烛融化4.下列有关实验操作先后顺序中,说法不正确的是A.制氧气结束后,先将导管移出水面,再熄灭酒精灯B.检查装置气密性时,先用手握住试管,再将导管插入装水的烧杯中C.加热高锰酸钾,先对试管预热,再集中对药品部位加热D.收集氧气,导管口连续均匀冒气泡,再将导管伸入瓶中,收集较纯净的氧气5.在今年“两会“,“抗癌药等5类药品优先进医保”登上了热搜。羟喜树碱(C20H16N2O5)是一种抗癌药物。下列有关羟喜树碱的说法正确的是()A.羟喜树碱中氮元素的质量分数最小B.羟喜树碱中氢、氧元素的质量比为1:5C.每个羟喜树碱分子含有1个N2O5分子D.羟喜树碱分子由碳元素、氢元素、氮元素、氧元素组成6.下列关于资源的叙述不正确的是()A.海洋中含有80多种元素,其中最多的金属元素是钠元素B.地球上的水资源是丰富的,可利用淡水资源却很少只约占全球水储最的2.53%C.空气是人类赖以生存的自然资源,其中氮气可以用于医疗麻醉D.空气的成分按体积计大约是氧气21%.氮气78%、稀有气体等其它成分1%7.如图把氧气、二氧化碳、水蒸气(测湿度)探头放入食品保鲜袋中,开始采集数据,然后向袋内呼出气体,采集的数据经处理如图,下列说法正确的是()A.曲线X表示的是二氧化碳,曲线Y表示的是水蒸气B.呼出气体中氧气含量比空气中氧气含量低,不含有氧气C.200s时没有被采集数据的其他所有气体的总体积为23.34%D.教材中空气成分的“其它气体和杂质”主要指水蒸气的说法是错误的8.元素周期表是学习化学的重要工具。如图是元素周期表中的一格,从中获取的信息错误的是()A.该元素的原子序数为20B.该元素原子容易失去电子C.该元素的原子核外有20个电子D.该元素的一个原子实际质量为40.08g9.下列推理正确的是()A.分子是构成物质的微粒,所以物质都是由分子构成B.氧气由氧元素组成,所以制取氧气的反应物一定含有氧元素C.化合物由多种元素组成,所以由多种元素组成的物质就是化合物D.化学反应通常伴有能量的变化,所以人类利用的能量都是由化学反应提供的10.对于Na和Na+的说法,正确的是()A.属于同一种元素B.属于同一种粒子C.核外电子数相同D.具有相同的电子层数11.氨催化氧化是制硝酸的主要反应之一,该反应前后分子种类变化的微观示意图如图。下列说法正确的是()A.生成的丙与丁的分子个数比为2:3B.乙的相对分子质量为32gC.反应前后分子的个数不变D.反应过程中共涉及三种氧化物12.“绿水青山就是金山银山”是建设生态文明的重要理念。下列做法不符合该理念的是()A.生活垃圾分类回收,实现垃圾资源化B.工业废水经过处理达标后排放C.施用大量农药减少植物病虫害D.使用太阳能路灯,既节能又环保13.下列实验操作能达到实验目的的是选项实验目的实验操作A除去CO2中的少量CO点燃比较吸入的空气与呼出的气体中二氧向呼出气体样品中加入少量的澄清B石灰水,振荡化碳气体的含量C鉴别氧气和二氧化碳观察颜色D鉴别硬水和软水加入肥皂水A.AB.BC.CD.D14.密闭容器中有甲、乙、丙、丁四种物质,在一定条件下反应,测得反应前后各物质的量分数如下图所示。下列说法正确的是A.丙可能是单质B.丁一定是该反应的催化剂C.甲、乙的质量之和一定等于生成丙的质量D.若消耗3g的乙,则生成17g的丙15.下列反应中,属于化合反应的是A.3Fe+2O2Fe3O4B.2HgO2Hg+O2↑C.C+2CuO2Cu+CO2...

1、当您付费下载文档后,您只拥有了使用权限,并不意味着购买了版权,文档只能用于自身使用,不得用于其他商业用途(如 [转卖]进行直接盈利或[编辑后售卖]进行间接盈利)。
2、本站所有内容均由合作方或网友上传,本站不对文档的完整性、权威性及其观点立场正确性做任何保证或承诺!文档内容仅供研究参考,付费前请自行鉴别。
3、如文档内容存在违规,或者侵犯商业秘密、侵犯著作权等,请点击“违规举报”。

碎片内容

2023-2024学年河南省洛阳市东方二中学化学九上期中教学质量检测模拟试题含解析.doc

您可能关注的文档

确认删除?