电脑桌面
添加内谋知识网--内谋文库,文书,范文下载到电脑桌面
安装后可以在桌面快捷访问

2023-2024学年河南省洛阳市偃师市九年级化学第一学期期中质量跟踪监视试题含解析.doc

2023-2024学年河南省洛阳市偃师市九年级化学第一学期期中质量跟踪监视试题含解析.doc_第1页
1/11
2023-2024学年河南省洛阳市偃师市九年级化学第一学期期中质量跟踪监视试题含解析.doc_第2页
2/11
2023-2024学年河南省洛阳市偃师市九年级化学第一学期期中质量跟踪监视试题含解析.doc_第3页
3/11
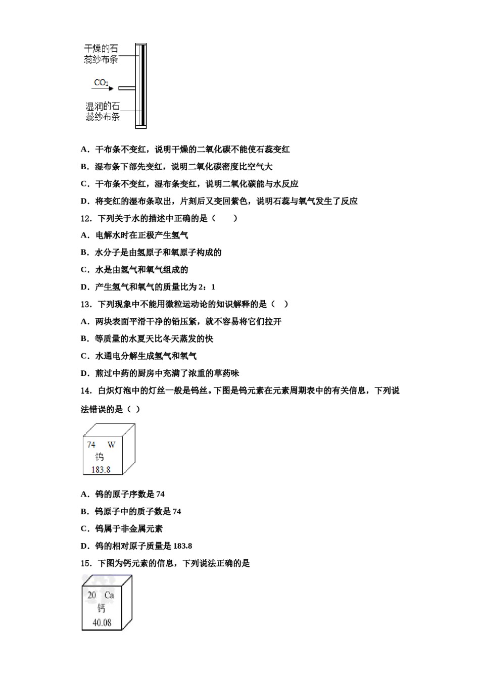
2023-2024学年河南省洛阳市偃师市九年级化学第一学期期中质量跟踪监视试题质量跟踪监视试题注意事项1.考生要认真填写考场号和座位序号。2.试题所有答案必须填涂或书写在答题卡上,在试卷上作答无效。第一部分必须用2B铅笔作答;第二部分必须用黑色字迹的签字笔作答。3.考试结束后,考生须将试卷和答题卡放在桌面上,待监考员收回。一、单选题(本大题共15小题,共30分)1.在实验室中,过氧化氢、高锰酸钾、氯酸钾均可用于制取氧气,主要原因是它们()B.都含有氧气C.都能发生分解反应D.都是氧化物A.都含有氧元素2.了解溶液的酸碱性对于生活、生产以及人类的生命活动有重要的意义。下列说法正确的是A.厕所清洁剂呈酸性B.浓硫酸不慎沾到皮肤上,应立即用大量水冲洗,再涂上3%——5%的硼酸C.人体胃液正常的pH范围在0.5—1.9D.用熟石灰改良碱性土壤3.下列有关实验现象的描述中,正确的是A.红磷在空气中燃烧,发出黄色火焰,产生大量白雾B.细铁丝在氧气中燃烧,火星四射,生成四氧化三铁C.镁条在空气中燃烧产生耀眼的白光,生成白色固体D.加热碳酸氢铵产生的气体都是无色无味的4.下列实验操作中,正确的是()A.保存氧气B.夹试管C.取适量液体D.取液体时挤入空气5.下列物质的用途中,主要利用其物理性质的是A.氢气用于填充探空气球B.红磷用于测空气中氧气含量C.二氧化碳用于灭火D.氮气用作食品保护气6.下列有关“一定”的叙述正确的是()A.固态时,构成物质的分子、原子等粒子一定不在运动B.灭火一定要同时破坏燃烧的三个条件C.硬水经过过滤后一定会变成软水D.固体物质变成气体时,微粒间空隙一定变大7.试管在化学实验中常与其他仪器和药品同时使用(图中其他仪器和药品略去)。下列试管的朝向与实验项目相对应且正确的是ABCDA.加热高锰酸钾制氧气B.向试管中加入粉末状药品的初始阶段C.排空气法收集氧气D.给液体加热8.已知一种碳原子可用于测定文物的年代,该原子的原子核内含有6个质子和8个中子,则核外电子数为A.2B.6C.8D.149.用如图所示的装置制取气体,需满足的条件是()①反应物是固体;②反应需要加热;③制得的气体不易溶于水;④制取的气体密度比空气大;⑤制得的气体不能与空气中的氧气反应.A.①②③④⑤B.②④⑤C.①②③D.①②10.下列有关二氧化碳的说法错误的是()A.在空气中二氧化碳的体积分数约为0.03%B.二氧化碳有毒,不能供人呼吸C.过多的二氧化碳排放会导致温室效应D.干冰可用于人工降雨11.研究二氧化碳性质时,某同学进行了如图所示实验:在T形三通管中放入干、湿两条紫色石蕊纱布条,并向内缓慢通入二氧化碳。下列说法中不正确的是A.干布条不变红,说明干燥的二氧化碳不能使石蕊变红B.湿布条下部先变红,说明二氧化碳密度比空气大C.干布条不变红,湿布条变红,说明二氧化碳能与水反应D.将变红的湿布条取出,片刻后又变回紫色,说明石蕊与氧气发生了反应12.下列关于水的描述中正确的是()A.电解水时在正极产生氢气B.水分子是由氢原子和氧原子构成的C.水是由氢气和氧气组成的D.产生氢气和氧气的质量比为2:113.下列现象中不能用微粒运动论的知识解释的是()A.两块表面平滑干净的铅压紧,就不容易将它们拉开B.等质量的水夏天比冬天蒸发的快C.水通电分解生成氢气和氧气D.煎过中药的厨房中充满了浓重的草药味14.白炽灯泡中的灯丝一般是钨丝。下图是钨元素在元素周期表中的有关信息,下列说法错误的是()A.钨的原子序数是74B.钨原子中的质子数是74C.钨属于非金属元素D.钨的相对原子质量是183.815.下图为钙元素的信息,下列说法正确的是A.钙原子核内有40个质子,核外有40个电子B.钙原子的质量集中在质子与核外电子上C.钙元素的元素符号为Co,人体缺钙会导致骨质疏松。D.钙是金属元素,在化学反应中易失去最外层两个电子。二、填空题(本大题共1小题,共6分)16.酒精灯是实验室常用的仪器之一,下列实验均使用了酒精灯。(1)实验1中仪器a的名称是________,该仪器在使用时的注意事项有________(写一条)。(2)实验2中木炭在空气中引燃后的现象是________________,木炭燃烧的符号表式是...

1、当您付费下载文档后,您只拥有了使用权限,并不意味着购买了版权,文档只能用于自身使用,不得用于其他商业用途(如 [转卖]进行直接盈利或[编辑后售卖]进行间接盈利)。
2、本站所有内容均由合作方或网友上传,本站不对文档的完整性、权威性及其观点立场正确性做任何保证或承诺!文档内容仅供研究参考,付费前请自行鉴别。
3、如文档内容存在违规,或者侵犯商业秘密、侵犯著作权等,请点击“违规举报”。

碎片内容

2023-2024学年河南省洛阳市偃师市九年级化学第一学期期中质量跟踪监视试题含解析.doc

您可能关注的文档

确认删除?