电脑桌面
添加内谋知识网--内谋文库,文书,范文下载到电脑桌面
安装后可以在桌面快捷访问

2023-2024学年河南省濮阳市县九年级化学第一学期期中学业质量监测模拟试题含解析.doc

2023-2024学年河南省濮阳市县九年级化学第一学期期中学业质量监测模拟试题含解析.doc_第1页
1/11
2023-2024学年河南省濮阳市县九年级化学第一学期期中学业质量监测模拟试题含解析.doc_第2页
2/11
2023-2024学年河南省濮阳市县九年级化学第一学期期中学业质量监测模拟试题含解析.doc_第3页
3/11
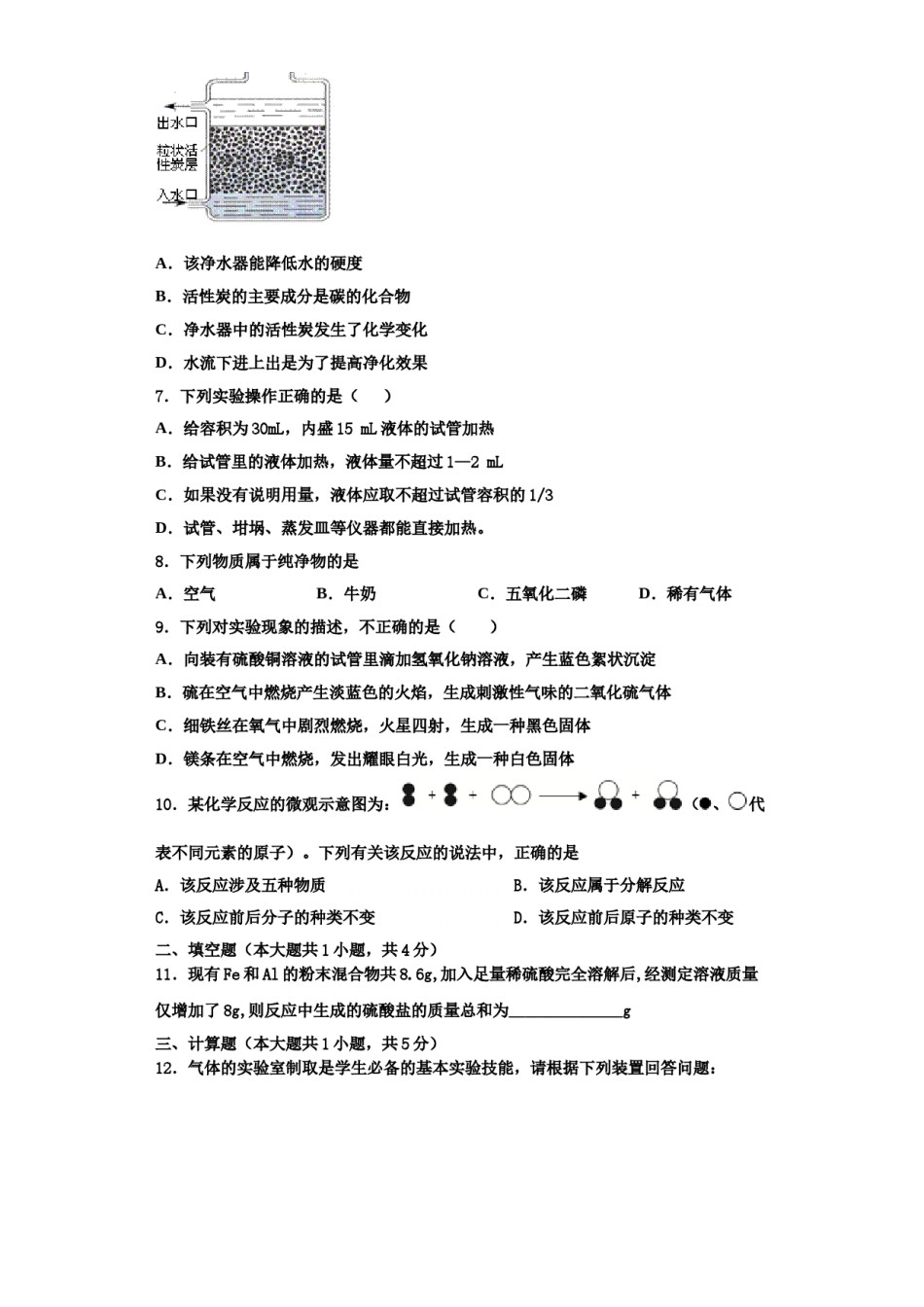
2023-2024学年河南省濮阳市县九年级化学第一学期期中学业质量监测模拟试题质量监测模拟试题考生须知:1.全卷分选择题和非选择题两部分,全部在答题纸上作答。选择题必须用2B铅笔填涂;非选择题的答案必须用黑色字迹的钢笔或答字笔写在“答题纸”相应位置上。2.请用黑色字迹的钢笔或答字笔在“答题纸”上先填写姓名和准考证号。3.保持卡面清洁,不要折叠,不要弄破、弄皱,在草稿纸、试题卷上答题无效。一、单选题(本大题共10小题,共20分)1.水是我们日常生活必不可少的物质,下列有关水的说法正确的是()A.用过滤的方法可以使硬水软化B.用活性炭吸附水中的色素和异味是化学变化C.可用肥皂水区分硬水与软水D.水通电分解时产生的氢气和氧气质量比为2:12.下列实验现象描述正确的是()A.红磷在空气中燃烧产生大量白色烟雾B.纯铜片在黄铜片刻画会留下明显划痕C.电解水实验中,正、负极两端玻璃管内收集到的气体体积比为2:1D.拉瓦锡在密闭容器中将汞加热12天,银白色的液态汞表面出现了红色粉末3.有关空气的叙述中,正确的是()A.空气中的氮气与氧气体积比约为B.空气中的氧气具有可燃性,可用作火箭燃料C.属于空气污染物是二氧化硫、PM2.5、二氧化碳等D.空气中的稀有气体可制成多种用途的电光源4.下列实验现象描述正确的是()A.铁丝在空气中燃烧,火星四射,生成黑色固体B.木炭在空气中燃烧发出白光C.红磷在空气中燃烧产生大量白雾D.硫在氧气中燃烧,产生蓝紫色火焰,生成刺激性气味气体5.电工师傅使用的“验电笔”中常充入一种稀有气体,它通电时发出红光.该气体是()A.氧气B.氮气C.氩气D.氖气6.下图是活性炭净水器示意图,下列说法正确的是A.该净水器能降低水的硬度B.活性炭的主要成分是碳的化合物C.净水器中的活性炭发生了化学变化D.水流下进上出是为了提高净化效果7.下列实验操作正确的是()A.给容积为30mL,内盛15mL液体的试管加热B.给试管里的液体加热,液体量不超过1—2mLC.如果没有说明用量,液体应取不超过试管容积的1/3D.试管、坩埚、蒸发皿等仪器都能直接加热。8.下列物质属于纯净物的是A.空气B.牛奶C.五氧化二磷D.稀有气体9.下列对实验现象的描述,不正确的是()A.向装有硫酸铜溶液的试管里滴加氢氧化钠溶液,产生蓝色絮状沉淀B.硫在空气中燃烧产生淡蓝色的火焰,生成刺激性气味的二氧化硫气体C.细铁丝在氧气中剧烈燃烧,火星四射,生成一种黑色固体D.镁条在空气中燃烧,发出耀眼白光,生成一种白色固体10.某化学反应的微观示意图为:(、代表不同元素的原子)。下列有关该反应的说法中,正确的是A.该反应涉及五种物质B.该反应属于分解反应C.该反应前后分子的种类不变D.该反应前后原子的种类不变二、填空题(本大题共1小题,共4分)11.现有Fe和Al的粉末混合物共8.6g,加入足量稀硫酸完全溶解后,经测定溶液质量仅增加了8g,则反应中生成的硫酸盐的质量总和为______________g三、计算题(本大题共1小题,共5分)12.气体的实验室制取是学生必备的基本实验技能,请根据下列装置回答问题:(1)写出图中标数字的仪器名称①____________________________;②____________________________;(2)实验室用加热高锰酸钾制取氧气的符号表达式为____________________________;若用D装置收集氧气,气体应从管口____________________________(填“a”或“b”)进入。(3)用E装置进行铁丝在O2中燃烧的实验,反应的文字表达式为____________________________;该实验装置存在明显不足,改进措施是____________________________;(4)图中的F装置可用来测量生成氧气的体积。进行操作时,集气瓶未装满水是否会影响实验结果____________________________,(填“是”或“否”)。四、简答题(本大题共2小题,共8分)13.为了研究质量守恒定律,设计了右图“白磷燃烧前后质量测定”的实验,请分析有关问题:(1)装置:锥形瓶的底部铺有一层细沙,其作用是_______________________。(2)燃烧前称量,锥形瓶的总质量为27.6g,则右图托盘天平中游码的读数为______g.(3)白磷燃烧:白磷燃烧过程中看到的现象是__________________________...

1、当您付费下载文档后,您只拥有了使用权限,并不意味着购买了版权,文档只能用于自身使用,不得用于其他商业用途(如 [转卖]进行直接盈利或[编辑后售卖]进行间接盈利)。
2、本站所有内容均由合作方或网友上传,本站不对文档的完整性、权威性及其观点立场正确性做任何保证或承诺!文档内容仅供研究参考,付费前请自行鉴别。
3、如文档内容存在违规,或者侵犯商业秘密、侵犯著作权等,请点击“违规举报”。

碎片内容

2023-2024学年河南省濮阳市县九年级化学第一学期期中学业质量监测模拟试题含解析.doc

您可能关注的文档

确认删除?