电脑桌面
添加内谋知识网--内谋文库,文书,范文下载到电脑桌面
安装后可以在桌面快捷访问

2023-2024学年河南省益阳市赫山区化学九上期末复习检测模拟试题含解析.doc

2023-2024学年河南省益阳市赫山区化学九上期末复习检测模拟试题含解析.doc_第1页
1/12
2023-2024学年河南省益阳市赫山区化学九上期末复习检测模拟试题含解析.doc_第2页
2/12
2023-2024学年河南省益阳市赫山区化学九上期末复习检测模拟试题含解析.doc_第3页
3/12
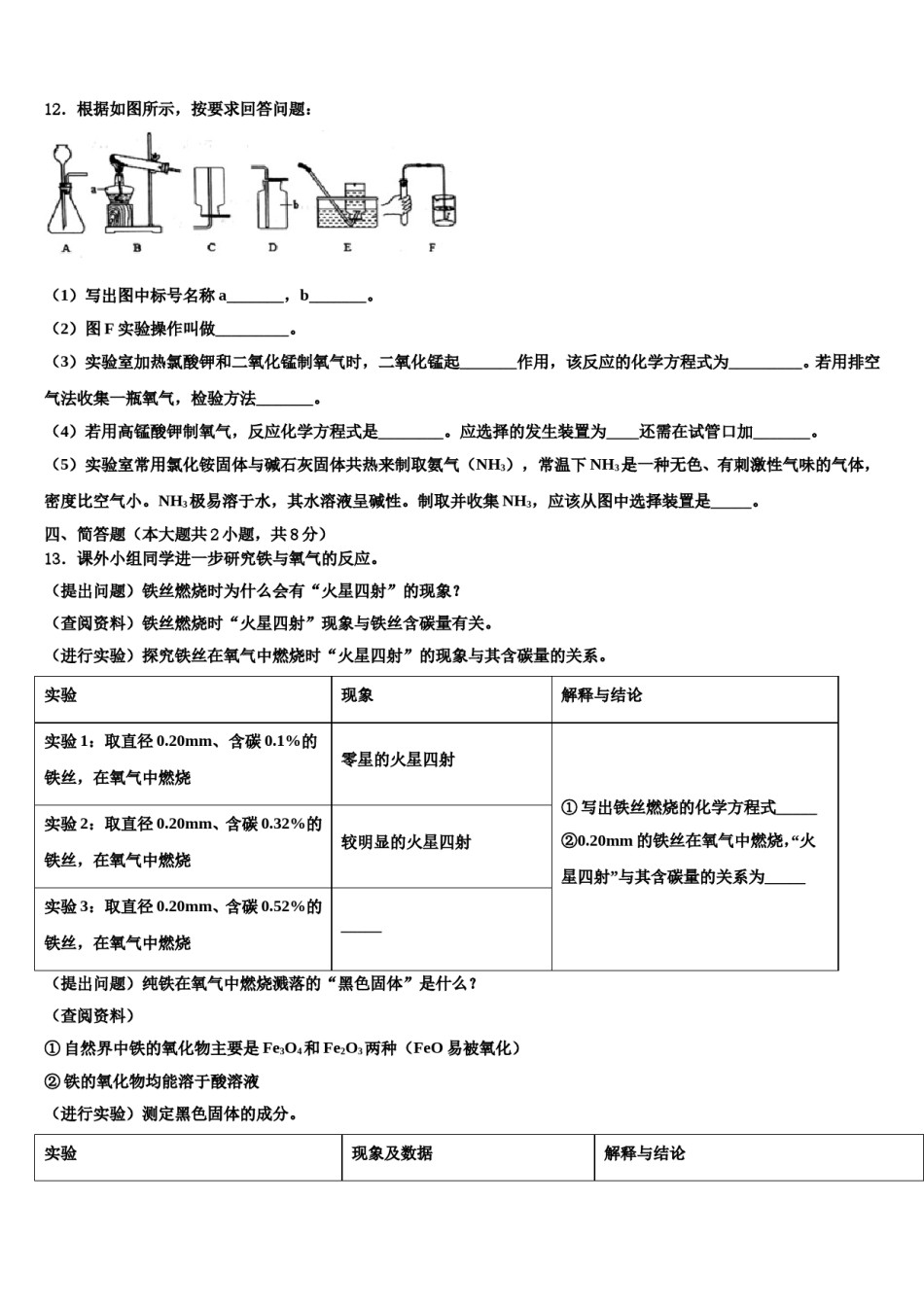
2023-2024学年河南省益阳市赫山区化学九上期末复习检测模拟试题注意事项铅笔作答;第二部分必须用黑1.考生要认真填写考场号和座位序号。2.试题所有答案必须填涂或书写在答题卡上,在试卷上作答无效。第一部分必须用2B色字迹的签字笔作答。3.考试结束后,考生须将试卷和答题卡放在桌面上,待监考员收回。一、单选题(本大题共10小题,共20分)1.下列说法中正确的是()A.氧元素与碳元素的区别在于质子数不同B.地壳中含量最多的非金属元素是硅C.同种元素组成的物质一定是纯净物D.空气是由空气分子构成的2.长时间切洋葱人会流眼泪,从分子的角度解释正确的是A.分子可以再分B.分子之间有间隔C.分子大小发生改变D.分子在不断运动3.下列关于一氧化碳气体的叙述错误的是A.有可燃性,可用作燃料B.可溶于水,不能用排水法收集C.有还原性,可用于冶炼金属D.有毒性,注意安全防范4.煤气中添加少量有特殊臭味的乙硫醇(C2H5SH)可提示煤气是否泄漏。乙硫醇在煤气燃烧过程中也可充分燃烧,化学方程式为2C2H5SH+9O24CO2+2X+6H2O。下列叙述错误的是A.X的化学式为SO2B.乙硫醇由三种元素组成C.乙硫醇中碳、氢、硫三种元素的质量之比为2:6:1D.乙硫醇不充分燃烧也可能产生CO5.下列过程中不涉及化学变化的是()A.钢铁生锈B.乙醇汽油的配制C.乙醇的燃烧D.农作物的发酵6.成语是中华传统文化的瑰宝。下列成语中包含化学变化的是A.刻舟求剑B.水滴石穿C.花香四溢D.钻木取火7.如图可用于测定空气中氧气的含量,下列说法中不正确的是A.该实验证明空气中氧气的体积分数约占1/5B.实验时红磷一定要足量C.实验前一定要检查装置的气密性D.红磷燃烧产生大量的白雾,火焰熄灭后立刻打开弹簧夹8.日常生活中用铁锅炒菜可适当地给人体补“铁”,这里的“铁”指的是A.离子B.原子C.元素D.分子9.化石能源在人类发展史上有着重大贡献,下列不属于化石能源的是A.石油B.天然气C.核能D.煤10.属于化石燃料的是A.氢气B.天然气C.柴草D.乙醇二、填空题(本大题共1小题,共4分)11.为了预防“新冠肺炎”,大型超市只开放一个通道,且为预防检测工作人员配发了消毒液,用于消毒杀菌,如图,其有效成分为次氯酸(HClO)。(1)次氯酸中,氯元素的化合价为______。(2)次氯酸很不稳定,只存在于水溶液中。在光照的条件下,发生反应:2HClO2HCl+O2↑,该反应的基本反应类型为____________________。三、计算题(本大题共1小题,共5分)12.根据如图所示,按要求回答问题:(1)写出图中标号名称a_______,b_______。(2)图F实验操作叫做_________。(3)实验室加热氯酸钾和二氧化锰制氧气时,二氧化锰起_______作用,该反应的化学方程式为_________。若用排空气法收集一瓶氧气,检验方法_______。(4)若用高锰酸钾制氧气,反应化学方程式是________。应选择的发生装置为____还需在试管口加_______。(5)实验室常用氯化铵固体与碱石灰固体共热来制取氨气(NH3),常温下NH3是一种无色、有刺激性气味的气体,密度比空气小。NH3极易溶于水,其水溶液呈碱性。制取并收集NH3,应该从图中选择装置是_____。四、简答题(本大题共2小题,共8分)13.课外小组同学进一步研究铁与氧气的反应。(提出问题)铁丝燃烧时为什么会有“火星四射”的现象?(查阅资料)铁丝燃烧时“火星四射”现象与铁丝含碳量有关。(进行实验)探究铁丝在氧气中燃烧时“火星四射”的现象与其含碳量的关系。实验现象解释与结论实验1:取直径0.20mm、含碳0.1%的零星的火星四射铁丝,在氧气中燃烧实验2:取直径0.20mm、含碳0.32%的较明显的火星四射①写出铁丝燃烧的化学方程式_____铁丝,在氧气中燃烧②0.20mm的铁丝在氧气中燃烧,“火星四射”与其含碳量的关系为_____实验3:取直径0.20mm、含碳0.52%的_____铁丝,在氧气中燃烧解释与结论(提出问题)纯铁在氧气中燃烧溅落的“黑色固体”是什么?(查阅资料)①自然界中铁的氧化物主要是Fe3O4和Fe2O3两种(FeO易被氧化)②铁的氧化物均能溶于酸溶液(进行实验)测定黑色固体的成分。实验现象及数据实验4:将冷却后的黑色固体碾碎,装入固体溶解且有气泡产生铁燃烧...

1、当您付费下载文档后,您只拥有了使用权限,并不意味着购买了版权,文档只能用于自身使用,不得用于其他商业用途(如 [转卖]进行直接盈利或[编辑后售卖]进行间接盈利)。
2、本站所有内容均由合作方或网友上传,本站不对文档的完整性、权威性及其观点立场正确性做任何保证或承诺!文档内容仅供研究参考,付费前请自行鉴别。
3、如文档内容存在违规,或者侵犯商业秘密、侵犯著作权等,请点击“违规举报”。

碎片内容

2023-2024学年河南省益阳市赫山区化学九上期末复习检测模拟试题含解析.doc

您可能关注的文档

确认删除?