电脑桌面
添加内谋知识网--内谋文库,文书,范文下载到电脑桌面
安装后可以在桌面快捷访问

2023-2024学年河南省舞钢市化学九年级第一学期期中综合测试试题含解析.doc

2023-2024学年河南省舞钢市化学九年级第一学期期中综合测试试题含解析.doc_第1页
1/14
2023-2024学年河南省舞钢市化学九年级第一学期期中综合测试试题含解析.doc_第2页
2/14
2023-2024学年河南省舞钢市化学九年级第一学期期中综合测试试题含解析.doc_第3页
3/14
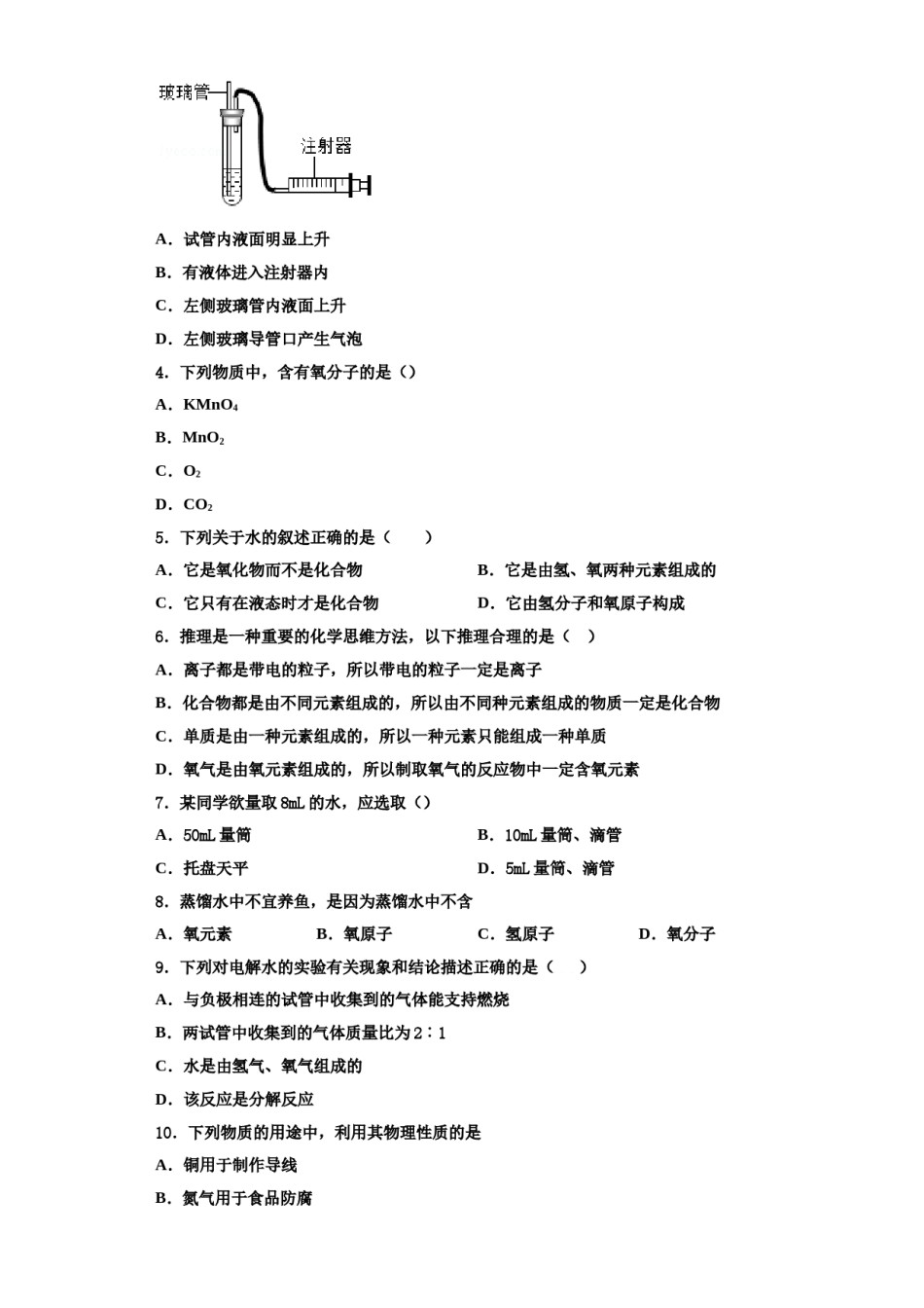
2023-2024学年河南省舞钢市化学九年级第一学期期中综合测试试题试试题注意事项1.考试结束后,请将本试卷和答题卡一并交回.2.答题前,请务必将自己的姓名、准考证号用0.5毫米黑色墨水的签字笔填写在试卷及答题卡的规定位置.3.请认真核对监考员在答题卡上所粘贴的条形码上的姓名、准考证号与本人是否相符.4.作答选择题,必须用2B铅笔将答题卡上对应选项的方框涂满、涂黑;如需改动,请用橡皮擦干净后,再选涂其他答案.作答非选择题,必须用05毫米黑色墨水的签字笔在答题卡上的指定位置作答,在其他位置作答一律无效.5.如需作图,须用2B铅笔绘、写清楚,线条、符号等须加黑、加粗.一、单选题(本题包括12个小题,每小题3分,共36分.每小题只有一个选项符合题意)1.下列方法无法达到实验目的的是()A.用燃着的木条鉴别氧气和二氧化碳B.用澄清石灰水区分二氧化碳和氮气C.用过滤除去食盐水中的食盐D.用二氧化锰鉴别水和过氧化氢溶液2.法国科学家拉瓦锡研究空气的组成时给固体氧化汞加强热,氧化汞受热时的变化可用图表示(图中表示汞原子,表示氧原子),下列说法错误的是()A.氧化汞受热时能分解成汞和氧气B.原子在化学变化中不能再分C.氧化汞分子是由氧原子和汞原子构成的D.所有物质都是由分子构成的3.用推拉注射器活塞的方法可以检查下图装置的气密性。当缓缓推进活塞时,如果装置气密性良好,能观察到的现象是A.试管内液面明显上升B.有液体进入注射器内C.左侧玻璃管内液面上升D.左侧玻璃导管口产生气泡4.下列物质中,含有氧分子的是()A.KMnO4B.MnO2C.O2D.CO25.下列关于水的叙述正确的是()A.它是氧化物而不是化合物B.它是由氢、氧两种元素组成的C.它只有在液态时才是化合物D.它由氢分子和氧原子构成6.推理是一种重要的化学思维方法,以下推理合理的是()A.离子都是带电的粒子,所以带电的粒子一定是离子B.化合物都是由不同元素组成的,所以由不同种元素组成的物质一定是化合物C.单质是由一种元素组成的,所以一种元素只能组成一种单质D.氧气是由氧元素组成的,所以制取氧气的反应物中一定含氧元素7.某同学欲量取8mL的水,应选取()A.50mL量筒B.10mL量筒、滴管C.托盘天平D.5mL量筒、滴管8.蒸馏水中不宜养鱼,是因为蒸馏水中不含A.氧元素B.氧原子C.氢原子D.氧分子9.下列对电解水的实验有关现象和结论描述正确的是()A.与负极相连的试管中收集到的气体能支持燃烧B.两试管中收集到的气体质量比为2︰1C.水是由氢气、氧气组成的D.该反应是分解反应10.下列物质的用途中,利用其物理性质的是A.铜用于制作导线B.氮气用于食品防腐C.天然气用作燃料D.氧气用于气焊11.今年我国纪念“世界水日”的宣传主题是“转变用水观念,创新发展模式”,水资源的保护和合理使用已受到人们的普遍关注。下列用水行为符合这一主题的是:()①将工业冷却水进行循环利用;②用未经处理的工业污水灌溉农田;③用洗菜、淘米的水浇花、冲厕所;④用喷淋节水龙头代替用水较多的旧式龙头;⑤用大量的水冲洗汽车代替人工擦洗。B.②③④C.③④⑤D.①②⑤A.①③④12.化学概念的正确理解,是学好化学的关键。下列说法正确的是A.具有相同质子数的微粒一定属于同种元素B.含一种元素的物质是单质C.分子能保持物质的化学性质,而原子不能D.由不同种分子构成的物质一定是混合物二、填空题(本题包括4个小题,每小题7分,共28分)13.实验室制取气体所需的装置如下图所示。(1)写出仪器名称:a________。(2)若用高锰酸钾制取并收集较干燥的氧气,则应选择的装置为___________(填序号,下同),该反应的符号表达式为________________。(3)用装置E收集氧气时,当气泡___________时,再开始收集,收集气体时用玻璃片的___________盖好集气瓶(填“光滑面”或“毛面”)。实验结束后,停止加热时要先将导管移出水面,目的是___________。(4)用排水法收集一瓶氧气,将带火星的木条伸入集气瓶内,木条没有复燃,原因可能是_____(5)氨气极易溶于水,且密度小于空气,收集氨气的装置为______________。14.中学实验室现有氯酸钾、二氧化锰、稀硫...

1、当您付费下载文档后,您只拥有了使用权限,并不意味着购买了版权,文档只能用于自身使用,不得用于其他商业用途(如 [转卖]进行直接盈利或[编辑后售卖]进行间接盈利)。
2、本站所有内容均由合作方或网友上传,本站不对文档的完整性、权威性及其观点立场正确性做任何保证或承诺!文档内容仅供研究参考,付费前请自行鉴别。
3、如文档内容存在违规,或者侵犯商业秘密、侵犯著作权等,请点击“违规举报”。

碎片内容

2023-2024学年河南省舞钢市化学九年级第一学期期中综合测试试题含解析.doc

您可能关注的文档

确认删除?