电脑桌面
添加内谋知识网--内谋文库,文书,范文下载到电脑桌面
安装后可以在桌面快捷访问

2023-2024学年河南省西华县化学九上期中调研试题含解析.doc

2023-2024学年河南省西华县化学九上期中调研试题含解析.doc_第1页
1/13
2023-2024学年河南省西华县化学九上期中调研试题含解析.doc_第2页
2/13
2023-2024学年河南省西华县化学九上期中调研试题含解析.doc_第3页
3/13
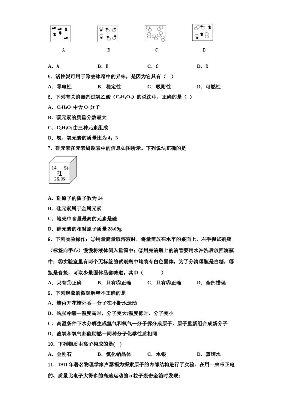
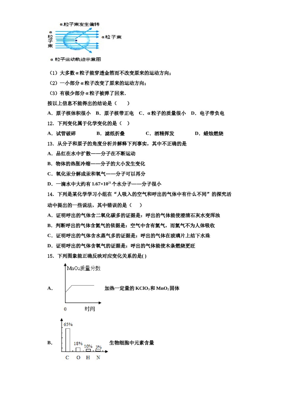
2023-2024学年河南省西华县化学九上期中调研试题注意事项:1.答题前,考生先将自己的姓名、准考证号填写清楚,将条形码准确粘贴在考生信息条形码粘贴区。2.选择题必须使用2B铅笔填涂;非选择题必须使用0.5毫米黑色字迹的签字笔书写,字体工整、笔迹清楚。3.请按照题号顺序在各题目的答题区域内作答,超出答题区域书写的答案无效;在草稿纸、试题卷上答题无效。4.保持卡面清洁,不要折叠,不要弄破、弄皱,不准使用涂改液、修正带、刮纸刀。一、单选题(本大题共15小题,共30分)1.以下跟酒精灯有关的实验操作正确的是A.B.C.D.2.观察现象是研究化学实验的重要手段,以下对实验现象的描述,不正确的是()A.镁条在空气中燃烧,产生耀眼的白光,生成白色固体B.向氢氧化钠溶液中滴加硫酸铜溶液,产生蓝色絮状沉淀C.电解水实验接通直流电源后,正、负电极产生气体的体积比约为1:2D.铁丝在氧气中燃烧时,火星四射,生成黑色固体四氧化三铁3.下列现象的微观解释中,不正确的是()A.氢气和液氢都可做燃料﹣﹣相同物质的分子,其化学性质相同B.用警犬搜救地震中被埋人员﹣﹣分子在不断运动C.用水银温度计测量体温﹣﹣温度升高,原子间隔变大D.水烧开后易把壶盖冲起﹣﹣温度升高,分子变大4.“●”和“○”分别代表不同元素的原子,下列各图所表示的物质属于混合物的是()A.AB.BC.CD.D5.活性炭可用于除去冰箱中的异味,是因为它具有()A.导电性B.稳定性C.吸附性D.可燃性6.下列有关消毒剂过氧乙酸(C2H4O3)的说法中,正确的是()A.C2H4O3中含O3分子B.碳元素的质量分数最大C.C2H4O3由三种元素组成D.氢、氧元素的质量比为4:37.硅元素在元素周期表中的信息如图所示。下列说法正确的是A.硅原子的质子数为14B.硅元素属于金属元素C.地壳中含量最高的元素是硅D.硅元素的相对原子质量28.09g8.下列实验操作:①用量筒量取溶液时,将量筒放在水平的桌面上,右手握试剂瓶(标签向手心)慢慢将液体倒入量筒中;②用完滴瓶上的滴管要用水冲洗后放回滴瓶中;③实验室里有两个无标签的试剂瓶中均装有白色固体,为了分清哪瓶是白糖,哪瓶是食盐,可取少量固体品尝味道。其中()A.只有①正确B.只有②正确C.只有③正确D.全部错误9.下列现象的微观解释不正确的是A.墙内开花墙外香—分子在不断地运动B.热胀冷缩—温度高时,分子变大;温度低时,分子变小C.高温条件下水分解生成氢气和氧气—分子拆分成原子,原子重新组合成新分子D.液氧和氧气都能助燃—同种分子化学性质相同10.下列物质由离子构成的是()A.金刚石B.氯化钠晶体C.水银D.蒸馏水11.1911年著名物理学家卢瑟福为探索原子的内部结构进行了实验.在用一束带正电的、质量比电子大得多的高速运动的α粒子轰击金箔时发现:(1)大多数α粒子能穿透金箔而不改变原来的运动方向;(2)一小部分α粒子改变了原来的运动方向;(3)有极少部分α粒子被弹了回来.按以上信息不能得出的结论是()C.α粒子的质量很小D.电子带负电A.原子核体积很小B.原子核带正电12.下列变化属于化学变化的是()A.试管破碎B.滤纸折叠C.酒精挥发D.蜡烛燃烧13.从分子和原子的角度分析并解释下列事实,其中不正确的是A.品红在水中扩散——分子在不断运动B.物体的热胀冷缩——分子的大小发生变化C.氧化汞分解成汞和氧气——分子可以再分D.一滴水中大约有1.67×1021个水分子——分子很小14.下列是某化学学习小组在“人吸入的空气和呼出的气体中有什么不同”的探究活动中提出的一些说法,其中错误的是()A.证明呼出的气体含二氧化碳多的证据是:呼出的气体能使澄清石灰水变浑浊B.判断呼出的气体含氮气的依据是:空气中含有氮气,而氮气不为人体吸收C.证明呼出的气体含水蒸气多的证据是:呼出的气体在玻璃片上结下水珠D.证明呼出的气体含氧气的证据是:呼出的气体能使木条燃烧更旺15.下列图象能正确反映对应变化关系的是()A.加热一定量的KClO3和MnO2固体B.生物细胞中元素含量C.水的电解D.加热一定量高锰酸钾固体二、填空题(本大题共1小题,共6分)16.请结合下列实验常用装置,回答有关问题:(1)写出有...

1、当您付费下载文档后,您只拥有了使用权限,并不意味着购买了版权,文档只能用于自身使用,不得用于其他商业用途(如 [转卖]进行直接盈利或[编辑后售卖]进行间接盈利)。
2、本站所有内容均由合作方或网友上传,本站不对文档的完整性、权威性及其观点立场正确性做任何保证或承诺!文档内容仅供研究参考,付费前请自行鉴别。
3、如文档内容存在违规,或者侵犯商业秘密、侵犯著作权等,请点击“违规举报”。

碎片内容

2023-2024学年河南省西华县化学九上期中调研试题含解析.doc

您可能关注的文档

确认删除?