电脑桌面
添加内谋知识网--内谋文库,文书,范文下载到电脑桌面
安装后可以在桌面快捷访问

2023-2024学年河南省郑州市郑东新区实验学校化学九上期中学业质量监测模拟试题含解析.doc

2023-2024学年河南省郑州市郑东新区实验学校化学九上期中学业质量监测模拟试题含解析.doc_第1页
1/14
2023-2024学年河南省郑州市郑东新区实验学校化学九上期中学业质量监测模拟试题含解析.doc_第2页
2/14
2023-2024学年河南省郑州市郑东新区实验学校化学九上期中学业质量监测模拟试题含解析.doc_第3页
3/14
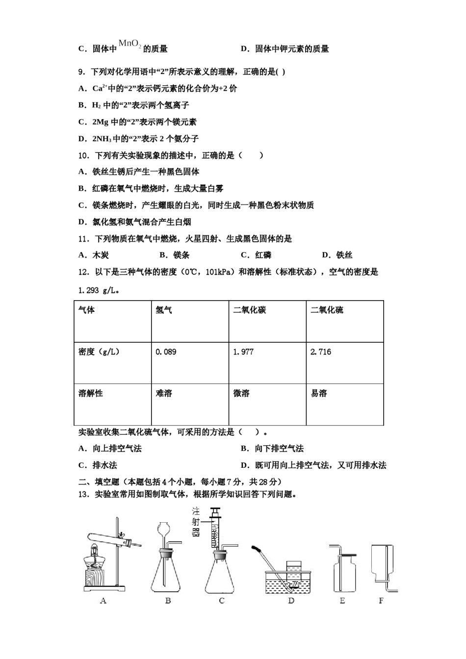
2023-2024学年河南省郑州市郑东新区实验学校化学九上期中学业质量监测模拟试题学业质量监测模拟试题请考生注意:1.请用2B铅笔将选择题答案涂填在答题纸相应位置上,请用0.5毫米及以上黑色字迹的钢笔或签字笔将主观题的答案写在答题纸相应的答题区内。写在试题卷、草稿纸上均无效。2.答题前,认真阅读答题纸上的《注意事项》,按规定答题。一、单选题(本题包括12个小题,每小题3分,共36分.每小题只有一个选项符合题意)1.下列物质在发生化学变化的实验现象,描述正确的是A.镁条燃烧时,发出耀眼的白光,生成氧化镁B.木炭在氧气中燃烧比在空气中燃烧剧烈C.红磷燃烧产生大量白雾D.铁丝在空气中剧烈燃烧,火星四射2.下列关于“酒精温度计遇热读数上升”的微观解释正确的是D.分子个数增多A.分子质量增大B.分子体积扩大C.分子间隔变大3.黄金是贵重金属性质稳定,应用广泛,如图是金元素在元素周期表中的相关信息下列有关金元素或金原子说法正确的是()A.相对原子质量为197gB.核电荷数为79C.该元素为非金属元素D.中子数为1084.实验室加热高锰酸钾制取氧气大致可分为以下几个步骤:①点燃酒精灯,加热试管;②检查装置的气密性;③将高锰酸钾装入试管,管口放一小团棉花,塞上带导管的单孔塞,固定在铁架台上;④用排水法收集氧气;⑤熄灭酒精灯;⑥将导管从水槽中取出正确的操作顺序是()A.②③①④⑤⑥B.③②①④⑤⑥C.②③④①⑥⑤D.②③①④⑥⑤5.取四朵用石蕊试剂染成紫色的干燥纸花进行如下操作,能够观察到纸花变红的A.喷石灰水B.直接喷水C.直接放入CO2中D.喷水后放入CO2中6.分类是学习化学的方法之一。下列各组物质按单质、氧化物、混合物顺序排列的是A.氧气、二氧化碳、空气B.水、二氧化锰、自来水C.液氧、蒸馏水、冰水混合物D.铁、高锰酸钾、矿泉水7.2018年11月,生态环境部全面启动第二批中央生态环境保护督察“回头看”。现检测到某企业排放的废水为中性、无色透明,则该企业排放的废水中含有的离子可能是A.Fe3+、NO3-、CI-B.H+、SO42-、NO3-C.Na+、SO42-、Cl-D.Na+、SO42-、OH-8.已知:,如图表示一定质量的和固体混合物受热过程中,某变量y随时间的变化趋势,纵坐标表示的是()A.固体中氧元素的质量B.生成O2的质量C.固体中的质量D.固体中钾元素的质量9.下列对化学用语中“2”所表示意义的理解,正确的是()A.Ca2+中的“2”表示钙元素的化合价为+2价B.H2中的“2”表示两个氢离子C.2Mg中的“2”表示两个镁元素D.2NH3中的“2”表示2个氨分子10.下列有关实验现象的描述中,正确的是()A.铁丝生锈后产生一种黑色固体B.红磷在氧气中燃烧时,生成大量白雾C.镁条燃烧时,产生耀眼的白光,同时生成一种黑色粉末状物质D.氯化氢和氨气混合产生白烟11.下列物质在氧气中燃烧,火星四射、生成黑色固体的是A.木炭B.镁条C.红磷D.铁丝12.以下是三种气体的密度(0℃,101kPa)和溶解性(标准状态),空气的密度是1.293g/L。气体氢气二氧化碳二氧化硫密度(g/L)0.0891.9772.716溶解性难溶微溶易溶实验室收集二氧化硫气体,可采用的方法是()。A.向上排空气法B.向下排空气法C.排水法D.既可用向上排空气法,又可用排水法二、填空题(本题包括4个小题,每小题7分,共28分)13.实验室常用如图制取气体,根据所学知识回答下列问题。(1)实验室用过氧化氢溶液和二氧化锰粉末混合制取氧气,不选B而选用C做气体发生装置,其优点是____________________;(2)汽车尾气中的一氧化氮是一种大气污染物。它是一种无色无味的气体,难溶于水,密度比空气略大,在空气中能与氧气迅速反应生成红棕色的二氧化氮气体。实验室中制取一氧化氮采用的收集装置是(填字母)___________________;我认为选择气体收集方法,从气体性质的角度需要考虑的因素是____________________;(3)在医院里给病人输氧时,在氧气钢瓶和病人吸氧器之间连接一个类似右图所示的装置,在装置中盛放大约半瓶蒸馏水,导气管____________________(填”a”或“b”)端连接供氧气的钢瓶,该装置的作用有____________________。(填写一条)14.实验室制取气体所需的装...

1、当您付费下载文档后,您只拥有了使用权限,并不意味着购买了版权,文档只能用于自身使用,不得用于其他商业用途(如 [转卖]进行直接盈利或[编辑后售卖]进行间接盈利)。
2、本站所有内容均由合作方或网友上传,本站不对文档的完整性、权威性及其观点立场正确性做任何保证或承诺!文档内容仅供研究参考,付费前请自行鉴别。
3、如文档内容存在违规,或者侵犯商业秘密、侵犯著作权等,请点击“违规举报”。

碎片内容

2023-2024学年河南省郑州市郑东新区实验学校化学九上期中学业质量监测模拟试题含解析.doc

您可能关注的文档

确认删除?