电脑桌面
添加内谋知识网--内谋文库,文书,范文下载到电脑桌面
安装后可以在桌面快捷访问

2023-2024学年河南省郑州市郑中学国际学校化学九年级第一学期期中考试模拟试题含解析.doc

2023-2024学年河南省郑州市郑中学国际学校化学九年级第一学期期中考试模拟试题含解析.doc_第1页
1/13
2023-2024学年河南省郑州市郑中学国际学校化学九年级第一学期期中考试模拟试题含解析.doc_第2页
2/13
2023-2024学年河南省郑州市郑中学国际学校化学九年级第一学期期中考试模拟试题含解析.doc_第3页
3/13
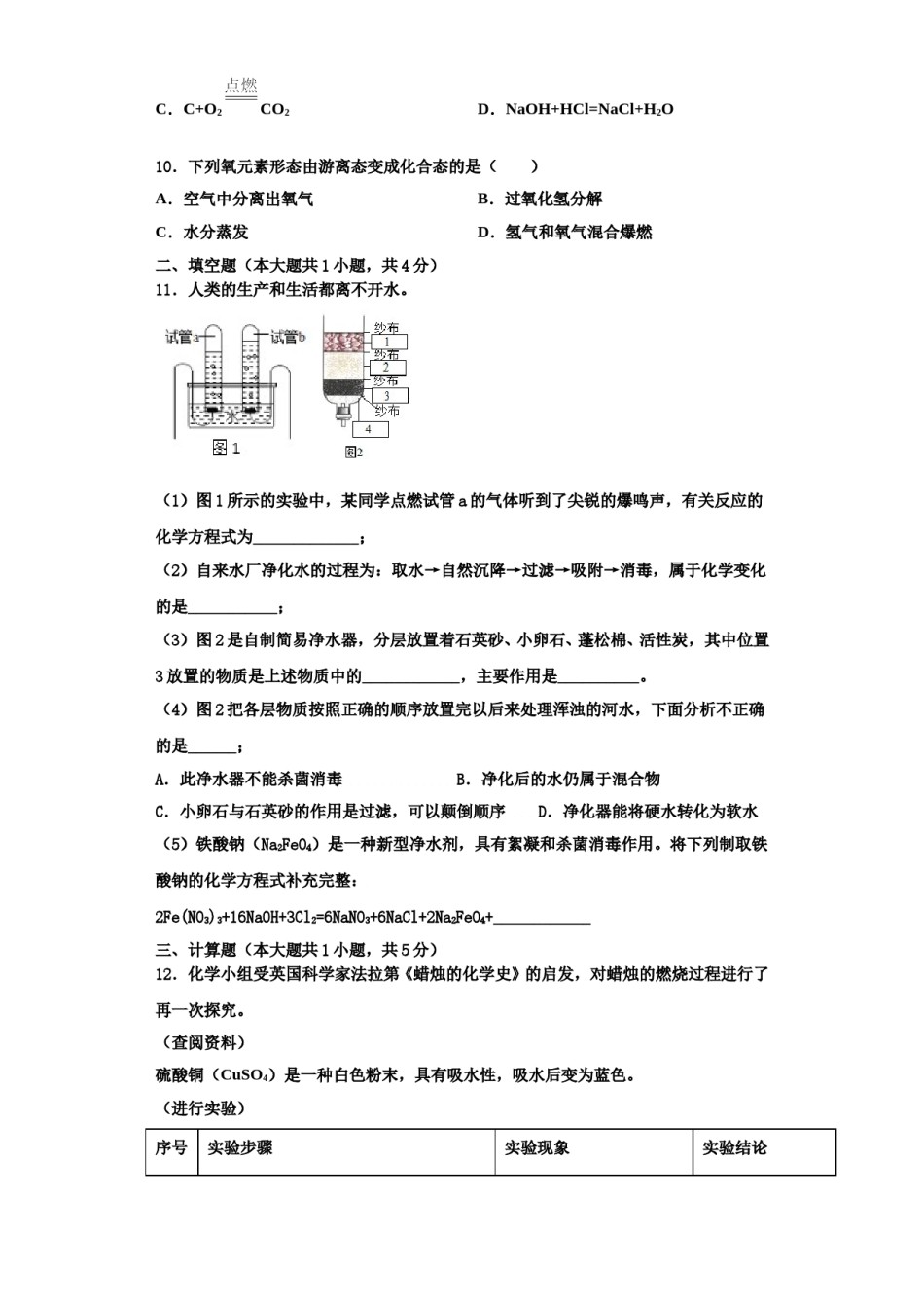
2023-2024学年河南省郑州市郑中学国际学校化学九年级第一学期期中考试模拟试题学期期中考试模拟试题注意事项:1.答题前,考生先将自己的姓名、准考证号码填写清楚,将条形码准确粘贴在条形码区域内。2.答题时请按要求用笔。3.请按照题号顺序在答题卡各题目的答题区域内作答,超出答题区域书写的答案无效;在草稿纸、试卷上答题无效。4.作图可先使用铅笔画出,确定后必须用黑色字迹的签字笔描黑。5.保持卡面清洁,不要折暴、不要弄破、弄皱,不准使用涂改液、修正带、刮纸刀。一、单选题(本大题共10小题,共20分)1.下列厨房中的物质,分别放入适量水中,充分搅拌,不能得到溶液的是A.食盐B.料酒C.白糖D.面粉2.下列物质不属于空气污染的是()A.可吸入颗粒物B.二氧化硫C.一氧化碳D.二氧化碳3.2019年国家医保药品目录调整方案公布,抗癌药、慢性病用药优先入医保,羟喜树碱C20H16N2O5)是一种抗癌药物。下列有关羟喜树碱的说法正确的是A.羟喜树碱中氮元素的质量分数最小B.每个羟喜树碱分子含有1个N2O5分子C.羟喜树碱做中氢、氧元素的质量比为1:5D.羟喜树碱分子由碳元素、氢元素、氮元素、氧元素组成4.下列说法正确的是()A.用过滤的方法可以降低水的硬度B.铁与稀盐酸反应生成氯化铁和氢气C.纯净物一定是由同种分子构成的D.在化合物中非金属元素可能显正价,也可能显负价5.1911年著名物理学家卢瑟福为探索原子的内部结构进行了实验。在用一束带正电的、质量比电子大得多的高速运动的α粒子轰击金箔时发现:(1)大多数α粒子能穿透金箔而不改变原来的运动方向(2)一小部分α粒子改变了原来的运动方向(3)有极少部分α粒子被弹了回来。下列对原子结构的认识错误的是()A.原子核体积很小B.原子核带正电C.原子内部有很大的空间D.原子是实心的球体6.某班同学用如图装置测定空气里氧气的含量。实验完毕,甲同学的广口瓶内水面上升明显小于瓶内空气体积的五分之一,乙同学的广口瓶内水面上升明显大于瓶内空气体积的五分之一。下列对这两种现象解释合理的是()①甲同学可能使用的红磷量不足②甲同学可能塞子塞慢了③乙同学可能未冷却至室温就打开弹簧夹④乙同学可能没有夹紧弹簧夹,红磷燃烧时瓶内空气受热逸出A.全部B.①④C.②③D.①③④7.蜡烛(足量)在密闭的集气瓶内燃烧至熄灭,用仪器测出瓶内氧气含量的变化如图所示,下列说法正确是()A.蜡烛燃烧前瓶内仅含氧气B.氧气浓度小于一定值时,蜡烛无法继续燃烧C.蜡烛燃烧产生的白烟是水蒸气D.蜡烛熄灭后瓶内只剩二氧化碳气体8.我国已经大面积推广食用合格碘盐,即在食盐中添加少量碘酸钾(KIO3)。在碘酸钾中,碘元素的化合价为A.+1B.+3C.+5D.+79.属于分解反应的是()A.CaCO3CaO+CO2B.Ca(OH)2+CO2=CaCO3+H2OC.C+O2CO2D.NaOH+HCl=NaCl+H2O10.下列氧元素形态由游离态变成化合态的是()A.空气中分离出氧气B.过氧化氢分解C.水分蒸发D.氢气和氧气混合爆燃二、填空题(本大题共1小题,共4分)11.人类的生产和生活都离不开水。(1)图1所示的实验中,某同学点燃试管a的气体听到了尖锐的爆鸣声,有关反应的化学方程式为_____________;(2)自来水厂净化水的过程为:取水→自然沉降→过滤→吸附→消毒,属于化学变化的是___________;(3)图2是自制简易净水器,分层放置着石英砂、小卵石、蓬松棉、活性炭,其中位置3放置的物质是上述物质中的____________,主要作用是__________。(4)图2把各层物质按照正确的顺序放置完以后来处理浑浊的河水,下面分析不正确的是______;A.此净水器不能杀菌消毒B.净化后的水仍属于混合物C.小卵石与石英砂的作用是过滤,可以颠倒顺序D.净化器能将硬水转化为软水(5)铁酸钠(Na2FeO4)是一种新型净水剂,具有絮凝和杀菌消毒作用。将下列制取铁酸钠的化学方程式补充完整:2Fe(NO3)3+16NaOH+3Cl2=6NaNO3+6NaCl+2Na2FeO4+____________三、计算题(本大题共1小题,共5分)12.化学小组受英国科学家法拉第《蜡烛的化学史》的启发,对蜡烛的燃烧过程进行了再一次探究。(查阅资料)硫酸铜(CuSO4)是一种白色粉末,具有吸水性,吸水后变为蓝色。(进行实验)序...

1、当您付费下载文档后,您只拥有了使用权限,并不意味着购买了版权,文档只能用于自身使用,不得用于其他商业用途(如 [转卖]进行直接盈利或[编辑后售卖]进行间接盈利)。
2、本站所有内容均由合作方或网友上传,本站不对文档的完整性、权威性及其观点立场正确性做任何保证或承诺!文档内容仅供研究参考,付费前请自行鉴别。
3、如文档内容存在违规,或者侵犯商业秘密、侵犯著作权等,请点击“违规举报”。

碎片内容

2023-2024学年河南省郑州市郑中学国际学校化学九年级第一学期期中考试模拟试题含解析.doc

您可能关注的文档

确认删除?