电脑桌面
添加内谋知识网--内谋文库,文书,范文下载到电脑桌面
安装后可以在桌面快捷访问

2023-2024学年河南省郑州市郑州外国语学校九年级化学第一学期期末统考模拟试题含解析.doc

2023-2024学年河南省郑州市郑州外国语学校九年级化学第一学期期末统考模拟试题含解析.doc_第1页
1/11
2023-2024学年河南省郑州市郑州外国语学校九年级化学第一学期期末统考模拟试题含解析.doc_第2页
2/11
2023-2024学年河南省郑州市郑州外国语学校九年级化学第一学期期末统考模拟试题含解析.doc_第3页
3/11
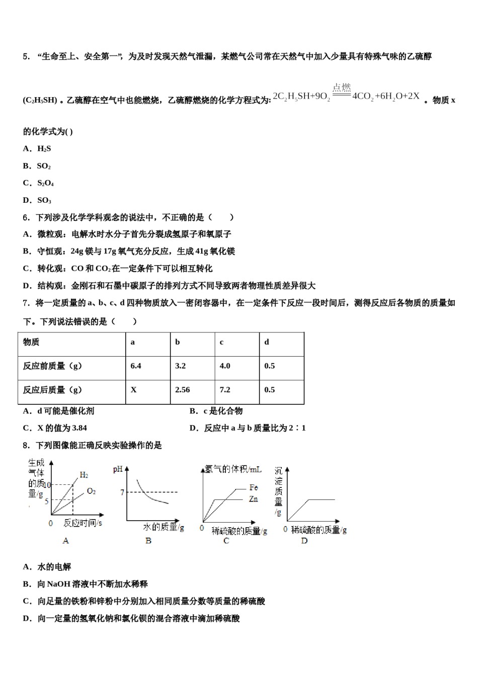
2023-2024学年河南省郑州市郑州外国语学校九年级化学第一学期期末统考模拟试题注意事项:1.答卷前,考生务必将自己的姓名、准考证号、考场号和座位号填写在试题卷和答题卡上。用2B铅笔将试卷类型(B)填涂在答题卡相应位置上。将条形码粘贴在答题卡右上角"条形码粘贴处"。2.作答选择题时,选出每小题答案后,用2B铅笔把答题卡上对应题目选项的答案信息点涂黑;如需改动,用橡皮擦干净后,再选涂其他答案。答案不能答在试题卷上。3.非选择题必须用黑色字迹的钢笔或签字笔作答,答案必须写在答题卡各题目指定区域内相应位置上;如需改动,先划掉原来的答案,然后再写上新答案;不准使用铅笔和涂改液。不按以上要求作答无效。4.考生必须保证答题卡的整洁。考试结束后,请将本试卷和答题卡一并交回。一、单选题(本大题共15小题,共30分)1.下列有关CO2和CO的知识归纳,错误的是()A.构成:1个二氧化碳分子比1个一氧化碳分子多1个氧原子B.性质:都是无色无味的气体;都能溶于水,都能燃烧C.用途:CO2用于灭火、温室气体肥料等;CO可作燃料、冶炼金属等D.危害:CO2会造成“温室效应”;CO极易与血液中的血红蛋白结合引起中毒2.要除去下列物质中混有的少量杂质,所选用的试剂及操作方法均正确的是选选用的试剂及操作方法待提纯物质(括号内为杂质)项ANaCl固体(Na2CO3)加入足量稀盐酸,蒸发BH2SO4(HCl)加入过量BaCl2溶液,过滤CCO2(HCl)通过足量的NaOH溶液,干燥DFe粉(CuO)加入适量的稀硫酸,过滤A.AB.BC.CD.D3.推理是化学学习中常用的思维方式。下列推理正确的是A.离子是带电的粒子,所以带电的粒子都是离子B.单质中只含一种元素,所以含一种元素的物质就是单质C.分子是由原子构成的,所以分子一定比原子大D.分子是保持物质化学性质的最小粒子,所以二氧化硫和三氧化硫的化学性质不同4.下列物质中,不属于空气成分的是A.一氧化碳B.二氧化碳C.氦气D.氮气5.“生命至上、安全第一”,为及时发现天然气泄漏,某燃气公司常在天然气中加入少量具有特殊气味的乙硫醇(C2H5SH)。乙硫醇在空气中也能燃烧,乙硫醇燃烧的化学方程式为:。物质x的化学式为()A.H2SB.SO2C.S2O4D.SO36.下列涉及化学学科观念的说法中,不正确的是()A.微粒观:电解水时水分子首先分裂成氢原子和氧原子B.守恒观:24g镁与17g氧气充分反应,生成41g氧化镁C.转化观:CO和CO2在一定条件下可以相互转化D.结构观:金刚石和石墨中碳原子的排列方式不同导致两者物理性质差异很大7.将一定质量的a、b、c、d四种物质放入一密闭容器中,在一定条件下反应一段时间后,测得反应后各物质的质量如下。下列说法错误的是()物质abcd反应前质量(g)6.43.24.00.5反应后质量(g)X2.567.20.5A.d可能是催化剂B.c是化合物C.X的值为3.84D.反应中a与b质量比为2︰18.下列图像能正确反映实验操作的是A.水的电解B.向NaOH溶液中不断加水稀释C.向足量的铁粉和锌粉中分别加入相同质量分数等质量的稀硫酸D.向一定量的氢氧化钠和氯化钡的混合溶液中滴加稀硫酸9.氯化铂(PtCl4)用于电镀。PtCl4中Pt的化合价是A.+1B.+2C.+3D.+410.有一溶液是由盐酸、硫酸、硫酸铜、氯化铜几种溶液中的两种混合而成,向该混合液中滴加Ba(OH)2溶液的体积与生成沉淀质量的关系如下图所示,则该混合液是()A.盐酸、硫酸B.硫酸、氯化铜C.盐酸、氯化铜D.硫酸、硫酸铜11.前段时间我们楼下放满纸箱的三轮车发生火灾,剧烈燃烧,墙上的电线被烧坏。下列关于该事件说法错误的是()A.纸箱是可燃物B.用水灭火前要先切断电源C.水能灭火是因为水降低了可燃物的着火点D.三轮车顶层剧烈燃烧的原因之一是纸箱与空气的接触面积大12.为比较A、B、C三种金属的活动性,某同学设计了如图所示实验,由此判断三种金属活动性由强到弱的顺序是()A.A>C>BB.A>B>CC.C>A>BD.B>C>A13.下列物质中,前者属于单质、后者属于混合物的是()A.生铁、天然气B.金刚石、净化后的空气C.干冰、可乐D.液氧、冰水混合物14.在一个密闭容器中放入X、Y、Z、W在一定条件下发生化学反应,一段时间后,测得有关数据如下表。则关于此反应的认识错误...

1、当您付费下载文档后,您只拥有了使用权限,并不意味着购买了版权,文档只能用于自身使用,不得用于其他商业用途(如 [转卖]进行直接盈利或[编辑后售卖]进行间接盈利)。
2、本站所有内容均由合作方或网友上传,本站不对文档的完整性、权威性及其观点立场正确性做任何保证或承诺!文档内容仅供研究参考,付费前请自行鉴别。
3、如文档内容存在违规,或者侵犯商业秘密、侵犯著作权等,请点击“违规举报”。

碎片内容

2023-2024学年河南省郑州市郑州外国语学校九年级化学第一学期期末统考模拟试题含解析.doc

您可能关注的文档

确认删除?