电脑桌面
添加内谋知识网--内谋文库,文书,范文下载到电脑桌面
安装后可以在桌面快捷访问

2023-2024学年河南省重点中学化学九年级第一学期期末考试模拟试题含解析.doc

2023-2024学年河南省重点中学化学九年级第一学期期末考试模拟试题含解析.doc_第1页
1/12
2023-2024学年河南省重点中学化学九年级第一学期期末考试模拟试题含解析.doc_第2页
2/12
2023-2024学年河南省重点中学化学九年级第一学期期末考试模拟试题含解析.doc_第3页
3/12
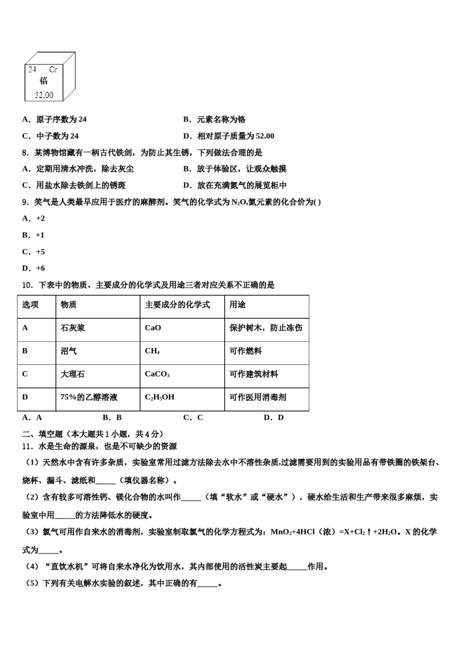
2023-2024学年河南省重点中学化学九年级第一学期期末考试模拟试题注意事项铅笔作答;第二部分必须用黑1.考生要认真填写考场号和座位序号。2.试题所有答案必须填涂或书写在答题卡上,在试卷上作答无效。第一部分必须用2B色字迹的签字笔作答。3.考试结束后,考生须将试卷和答题卡放在桌面上,待监考员收回。一、单选题(本大题共10小题,共20分)1.“宏观辨识和微观探析“是化学学科的核心素养之一。下列事实或做法解释错误的是()A.油锅着火,用锅盖盖灭—隔绝氧气B.用洗洁精可以除去油污—乳化作用C.稀硫酸、稀盐酸都能使紫色石蕊试液变红—因为它们的溶液中含有大量的H+D.金刚石很硬,石墨很软—碳原子的结构不同2.下列关于“燃烧和灭火”的叙述正确的是()A.煤炉生火时,用木材引燃是为了提高煤的着火点B.档案室着火用水基型灭火器(泡沫灭火器)灭火C.把煤做成蜂窝煤是增大煤与空气的接触面积,使煤燃烧更充分D.炒菜时油锅着火,立即向油锅内浇水3.下列水果的加工过程发生化学变化的是()A.葡萄酿酒B.西瓜切块C.橙子榨汁D.菠萝去皮4.下列符号表示2个氢原子的是A.2HB.2H+C.H2D.2H25.下列说法正确的是A.通常情况下铝制品耐腐蚀,原因是铝不易发生化学反应B.制作烟花常加入镁粉,原因是镁燃烧能发出耀眼的白光C.电解水时与负极相连的玻璃管内得到的气体能使带火星的木条复燃。D.实验时,在氯酸钾中加入少量高锰酸钾加热,发现产生氧气的速率加快,原因是高锰酸钾对氯酸钾分解起催化作用6.向CuSO4溶液中加入一定质量的铝粉,完全反应后过滤,得到滤渣和蓝色溶液。下列说法正确的是()A.滤渣中一定有Cu、AlB.滤液中只有Al2(SO4)3C.滤液中只有CuSO4D.向滤渣中滴加稀盐酸,无气泡产生,滤渣中一定没有A17.铬在元素周期表中信息如右图所示。下列有关铬元素的说法不正确的是A.原子序数为24B.元素名称为铬C.中子数为24D.相对原子质量为52.008.某博物馆藏有一柄古代铁剑,为防止其生锈,下列做法合理的是A.定期用清水冲洗,除去灰尘B.放于体验区,让观众触摸C.用盐水除去铁剑上的锈斑D.放在充满氮气的展览柜中9.笑气是人类最早应用于医疗的麻醉剂。笑气的化学式为N2O,氮元素的化合价为()A.+2B.+1C.+5D.+610.下表中的物质、主要成分的化学式及用途三者对应关系不正确的是选项物质主要成分的化学式用途A石灰浆CaO保护树木,防止冻伤B沼气CH4可作燃料C大理石CaCO3可作建筑材料D75%的乙醇溶液C2H5OH可作医用消毒剂A.AB.BC.CD.D二、填空题(本大题共1小题,共4分)11.水是生命的源泉,也是不可缺少的资源(1)天然水中含有许多杂质,实验室常用过滤方法除去水中不溶性杂质,过滤需要用到的实验用品有带铁圈的铁架台、烧杯、漏斗、滤纸和_____(填仪器名称)。(2)含有较多可溶性钙、镁化合物的水叫作_____(填“软水”或“硬水”),硬水给生活和生产带来很多麻烦,实验室中用_____的方法降低水的硬度。(3)氯气可用作自来水的消毒剂,实验室制取氯气的化学方程式为:MnO2+4HCl(浓)=X+Cl2↑+2H2O。X的化学式为_____。(4)“直饮水机”可将自来水净化为饮用水,其内部使用的活性炭主要起_____作用。(5)下列有关电解水实验的叙述,其中正确的有_____。①正极和负极产生的气体体积比为1:2②水由氢原子和氧原子构成③正极产生的气体能使带火星的木条复燃④水是由一个氧元素和两个氢元素组成的三、计算题(本大题共1小题,共5分)12.请结合A、B、C、D、E五个与课本有关的实验,回答问题。(1)A实验中若装置气密性不好,其他操作正确,则集气瓶内水面上升的体积_____(选填“>”、“<”或“=”)。(2)B实验说明“燃烧需要氧气”的实验现象是_____;(3)C、D、E实验中体现出金属的化学性质有:与氧气反应、与某些盐溶液反应、与____反应;(4)D实验采用适量的盐酸在工业上可用于除铁锈,写出该反应的化学方程式______。四、简答题(本大题共2小题,共8分)13.钢铁是重要的金属材料,在工农业生产和生活中应用非常广泛。I.铁的应用(1)下列铁制品的应用与金属导热性有关的是_____。A铁锤B铁锅C菜刀(2)“纳米α-Fe粉”可以...

1、当您付费下载文档后,您只拥有了使用权限,并不意味着购买了版权,文档只能用于自身使用,不得用于其他商业用途(如 [转卖]进行直接盈利或[编辑后售卖]进行间接盈利)。
2、本站所有内容均由合作方或网友上传,本站不对文档的完整性、权威性及其观点立场正确性做任何保证或承诺!文档内容仅供研究参考,付费前请自行鉴别。
3、如文档内容存在违规,或者侵犯商业秘密、侵犯著作权等,请点击“违规举报”。

碎片内容

2023-2024学年河南省重点中学化学九年级第一学期期末考试模拟试题含解析.doc

您可能关注的文档

确认删除?