电脑桌面
添加内谋知识网--内谋文库,文书,范文下载到电脑桌面
安装后可以在桌面快捷访问

2023-2024学年河南省镇平县九年级化学第一学期期末复习检测试题含解析.doc

2023-2024学年河南省镇平县九年级化学第一学期期末复习检测试题含解析.doc_第1页
1/10
2023-2024学年河南省镇平县九年级化学第一学期期末复习检测试题含解析.doc_第2页
2/10
2023-2024学年河南省镇平县九年级化学第一学期期末复习检测试题含解析.doc_第3页
3/10
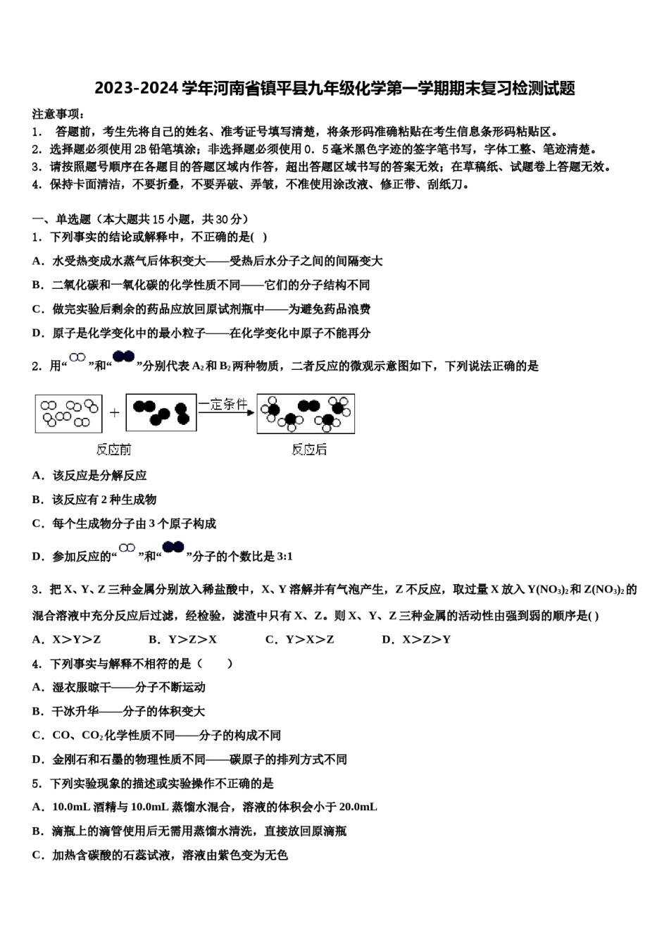
2023-2024学年河南省镇平县九年级化学第一学期期末复习检测试题注意事项:1.答题前,考生先将自己的姓名、准考证号填写清楚,将条形码准确粘贴在考生信息条形码粘贴区。2.选择题必须使用2B铅笔填涂;非选择题必须使用0.5毫米黑色字迹的签字笔书写,字体工整、笔迹清楚。3.请按照题号顺序在各题目的答题区域内作答,超出答题区域书写的答案无效;在草稿纸、试题卷上答题无效。4.保持卡面清洁,不要折叠,不要弄破、弄皱,不准使用涂改液、修正带、刮纸刀。一、单选题(本大题共15小题,共30分)1.下列事实的结论或解释中,不正确的是()A.水受热变成水蒸气后体积变大——受热后水分子之间的间隔变大B.二氧化碳和一氧化碳的化学性质不同——它们的分子结构不同C.做完实验后剩余的药品应放回原试剂瓶中——为避免药品浪费D.原子是化学变化中的最小粒子——在化学变化中原子不能再分2.用“”和“”分别代表A2和B2两种物质,二者反应的微观示意图如下,下列说法正确的是A.该反应是分解反应B.该反应有2种生成物C.每个生成物分子由3个原子构成D.参加反应的“”和“”分子的个数比是3:13.把X、Y、Z三种金属分别放入稀盐酸中,X、Y溶解并有气泡产生,Z不反应,取过量X放入Y(NO3)2和Z(NO3)2的混合溶液中充分反应后过滤,经检验,滤渣中只有X、Z。则X、Y、Z三种金属的活动性由强到弱的顺序是()A.X>Y>ZB.Y>Z>XC.Y>X>ZD.X>Z>Y4.下列事实与解释不相符的是()A.湿衣服晾干——分子不断运动B.干冰升华——分子的体积变大C.CO、CO2化学性质不同——分子的构成不同D.金刚石和石墨的物理性质不同——碳原子的排列方式不同5.下列实验现象的描述或实验操作不正确的是A.10.0mL酒精与10.0mL蒸馏水混合,溶液的体积会小于20.0mLB.滴瓶上的滴管使用后无需用蒸馏水清洗,直接放回原滴瓶C.加热含碳酸的石蕊试液,溶液由紫色变为无色D.实验室一氧化碳还原氧化铁,先熄灭酒精喷灯,后停止通一氧化碳6.下列图像反应的对应关系正确的是()A将足量等浓度的稀硫酸B向一定量的大理石中(杂C向一定量的MnO2中逐滴D相同质量的锌粉和铁粉分别滴入等质量的铝粉和质不反应也不溶于水)加入加入H2O2溶液分别与等浓度的足量稀硫镁粉中足量稀盐酸酸反应A.AB.BC.CD.D7.黑火药是我国古代四大发明之一.黑火药爆炸的原理可以用下式表示:2KNO3+3C+SK2S+N2↑+3X↑,根据质量守恒定律推断X的化学式为()A.CO2B.COC.NOD.SO28.除去下列物质中的杂质,主要实验步骤不合理的是()选项物质(括号内为杂质)实验步骤A铜粉(铁粉)加入足量稀硫酸,充分反应后过滤,洗涤,烘干BCaO(CaCO3)高温煅烧至质量不再减少CCO2(CO)通过足量灼热的氧化铜DZnSO4溶液(CuSO4)加入足量铁粉,充分反应后过滤A.AB.BC.CD.D9.正确的实验操作对实验结果、人身安全都非常重要。下列实验操作正确的是()A.B.C.D.10.在自来水的生产过程中,没有用到的净水方法是()A.静置沉淀B.加絮凝剂C.投药消毒D.蒸馏11.餐桌上的饮品种类丰富,下列饮品中属于溶液的是A.酸奶B.玉米糊C.雪碧D.冰水12.海水、河水或湖水中,都溶解了一定量的氧气,但养鱼池中常常由于鱼多而缺氧,因此要设法增加水中的氧气含量。下列做法不能增加水中氧气含量的是B.把水搅动起来A.增加日晒C.把水喷向空中D.向养鱼池中通入空气或者氧气13.Fe(OH)2极易被空气中的氧气氧化成Fe(OH)3。为了能较长时间观察到Fe(OH)2白色絮状沉淀,某化学兴趣小组设计了如下装置。下列关于此实验的说法正确的是A.装入药品后应关闭止水夹,等反应完后再打开止水夹B.装置A中铁与稀硫酸的反应是2Fe+3H2SO4=Fe2(SO4)3+3H2↑C.H2的作用是排尽装置内的空气和将A中的溶液压入B中D.Fe(OH)2的白色沉淀现象是在A装置中产生的14.空气中部分氧气在闪电时可转化为臭氧(O3)。下列说法中,正确的是A.O2和O3的组成元素不相同B.O2和O3的化学性质相同C.O2和O3相对分子质量相同D.等质量的O2和O3含有的氧原子个数之比是1:115.从石油中得到的液化石油气的主要成分是丙烷(C3H8)、丁烷(C4H10)、丙烯(C3H6)、丁烯(C4H8)等。某液化石油气...

1、当您付费下载文档后,您只拥有了使用权限,并不意味着购买了版权,文档只能用于自身使用,不得用于其他商业用途(如 [转卖]进行直接盈利或[编辑后售卖]进行间接盈利)。
2、本站所有内容均由合作方或网友上传,本站不对文档的完整性、权威性及其观点立场正确性做任何保证或承诺!文档内容仅供研究参考,付费前请自行鉴别。
3、如文档内容存在违规,或者侵犯商业秘密、侵犯著作权等,请点击“违规举报”。

碎片内容

2023-2024学年河南省镇平县九年级化学第一学期期末复习检测试题含解析.doc

您可能关注的文档

确认删除?