电脑桌面
添加内谋知识网--内谋文库,文书,范文下载到电脑桌面
安装后可以在桌面快捷访问

2023-2024学年河南省驻马店化学九年级第一学期期中学业水平测试模拟试题含解析.doc

2023-2024学年河南省驻马店化学九年级第一学期期中学业水平测试模拟试题含解析.doc_第1页
1/11
2023-2024学年河南省驻马店化学九年级第一学期期中学业水平测试模拟试题含解析.doc_第2页
2/11
2023-2024学年河南省驻马店化学九年级第一学期期中学业水平测试模拟试题含解析.doc_第3页
3/11
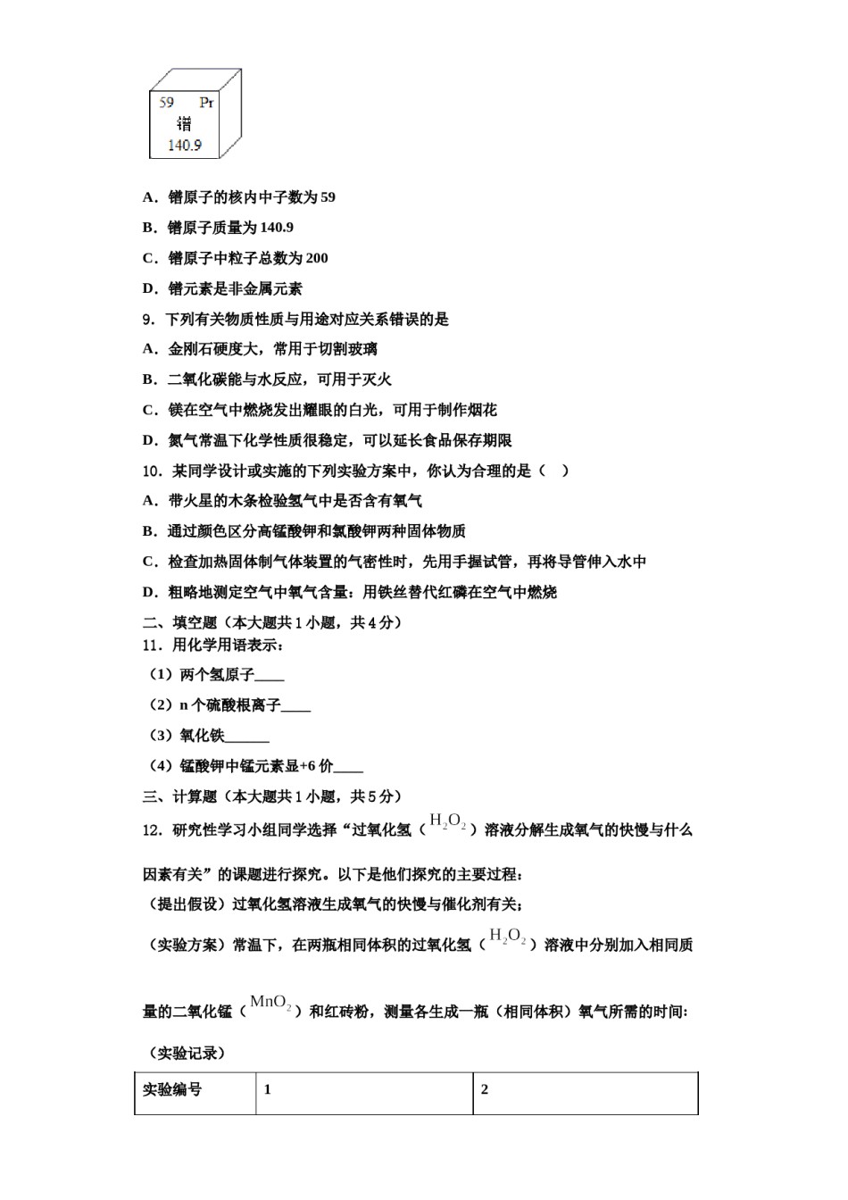
2023-2024学年河南省驻马店化学九年级第一学期期中学业水平测试模拟试题平测试模拟试题注意事项:1.答卷前,考生务必将自己的姓名、准考证号填写在答题卡上。2.回答选择题时,选出每小题答案后,用铅笔把答题卡上对应题目的答案标号涂黑,如需改动,用橡皮擦干净后,再选涂其它答案标号。回答非选择题时,将答案写在答题卡上,写在本试卷上无效。3.考试结束后,将本试卷和答题卡一并交回。一、单选题(本大题共10小题,共20分)1.含碳量为36%CO2,与CO混合气体10g,与足量灼热CuO反应后,将混合气体通入到足量澄清石灰水中,过滤,干燥得到固体的质量为()A.30gB.40gC.60gD.50g2.请答题的同学深呼吸,平静一下情绪,刚才吸入的空气中含量最多的气体是A.氧气B.稀有气体C.氮气D.二氧化碳3.生活中发生的变化属于化学变化的是A.冰块融化B.黄瓜榨汁C.菜刀生锈D.玻璃破碎4.下列元素与人体健康的关系叙述中,不正确的是()A.缺铁会引起贫血B.缺钙易患佝偻病C.缺碘易致癌D.缺锌严重会得侏儒症5.空气是一种宝贵的资源,下列生产生活中用到的气体不是来自空气的是A.作为燃料电池燃料的H2B.手于生产氮肥的N2C.用于医疗急救的O2D.用于飞艇的He6.镁原子和镁离子相比较,结构上的主要区别是()A.质子数不同B.中子数不同C.相对原子质量不同D.电子数不同7.下列实验现象描述不正确的是()A.带火星的木条一定能在含有氧气的集气瓶中复燃B.镁条在空气中燃烧,发出耀眼白光,生成白色固体C.木炭在氧气中燃烧发出明亮白光D.铁丝在氧气中燃烧火星四射,生成黑色固体8.镨用于玻璃染色、陶瓷上釉,和钕一起制造透镜等,如图是镨元素在元素周期表中的部分信息,下列说法正确的是()A.镨原子的核内中子数为59B.镨原子质量为140.9C.镨原子中粒子总数为200D.镨元素是非金属元素9.下列有关物质性质与用途对应关系错误的是A.金刚石硬度大,常用于切割玻璃B.二氧化碳能与水反应,可用于灭火C.镁在空气中燃烧发出耀眼的白光,可用于制作烟花D.氮气常温下化学性质很稳定,可以延长食品保存期限10.某同学设计或实施的下列实验方案中,你认为合理的是()A.带火星的木条检验氢气中是否含有氧气B.通过颜色区分高锰酸钾和氯酸钾两种固体物质C.检查加热固体制气体装置的气密性时,先用手握试管,再将导管伸入水中D.粗略地测定空气中氧气含量:用铁丝替代红磷在空气中燃烧二、填空题(本大题共1小题,共4分)11.用化学用语表示:(1)两个氢原子____(2)n个硫酸根离子____(3)氧化铁______(4)锰酸钾中锰元素显+6价____三、计算题(本大题共1小题,共5分)12.研究性学习小组同学选择“过氧化氢()溶液分解生成氧气的快慢与什么因素有关”的课题进行探究。以下是他们探究的主要过程:(提出假设)过氧化氢溶液生成氧气的快慢与催化剂有关;(实验方案)常温下,在两瓶相同体积的过氧化氢()溶液中分别加入相同质量的二氧化锰()和红砖粉,测量各生成一瓶(相同体积)氧气所需的时间:(实验记录)实验编号12反应物5%的过氧化氢()溶液5%的过氧化氢()溶液催化剂红砖粉二氧化锰()时间165秒46秒(结论)该探究过程得出的结论:在相同条件下,过氧化氢生成氧气的快慢与_____有关;(反思)过氧化氢()溶液在常温下分解缓慢,加入二氧化锰()或红砖粉后反应明显加快,若要证明二氧化锰()和红砖粉是该反应的催化剂,还需要增加实验来验证它们在化学反应前后的_____和_____是否改变;过氧化氢()溶液分解生成氧气的快慢还与哪些因素有关?请你帮助他们继续探究。(提出假设)_____。(写一种)四、简答题(本大题共2小题,共8分)13.为了测定黄铜样品(假设只含铜和锌)中铜的质量分数,某化学小组进行了如下实验:(1)配制上述质量分数为1.6%的稀硫酸,需要质量分数为98%的浓硫酸的质量是__g;(2)发生反应的化学方程式为_________________________________;(3)根据已知条件列出求解50g该黄铜样品中锌的质量(x)的比例式为________;(4)该黄铜样品中铜的质量分数为______________;(5)向滤液中加入2.4g水后,则最终所得溶液中溶质的质量分数...

1、当您付费下载文档后,您只拥有了使用权限,并不意味着购买了版权,文档只能用于自身使用,不得用于其他商业用途(如 [转卖]进行直接盈利或[编辑后售卖]进行间接盈利)。
2、本站所有内容均由合作方或网友上传,本站不对文档的完整性、权威性及其观点立场正确性做任何保证或承诺!文档内容仅供研究参考,付费前请自行鉴别。
3、如文档内容存在违规,或者侵犯商业秘密、侵犯著作权等,请点击“违规举报”。

碎片内容

2023-2024学年河南省驻马店化学九年级第一学期期中学业水平测试模拟试题含解析.doc

您可能关注的文档

确认删除?