电脑桌面
添加内谋知识网--内谋文库,文书,范文下载到电脑桌面
安装后可以在桌面快捷访问

2023-2024学年河南省驻马店确山县联考化学九上期末质量检测模拟试题含解析.doc

2023-2024学年河南省驻马店确山县联考化学九上期末质量检测模拟试题含解析.doc_第1页
1/12
2023-2024学年河南省驻马店确山县联考化学九上期末质量检测模拟试题含解析.doc_第2页
2/12
2023-2024学年河南省驻马店确山县联考化学九上期末质量检测模拟试题含解析.doc_第3页
3/12
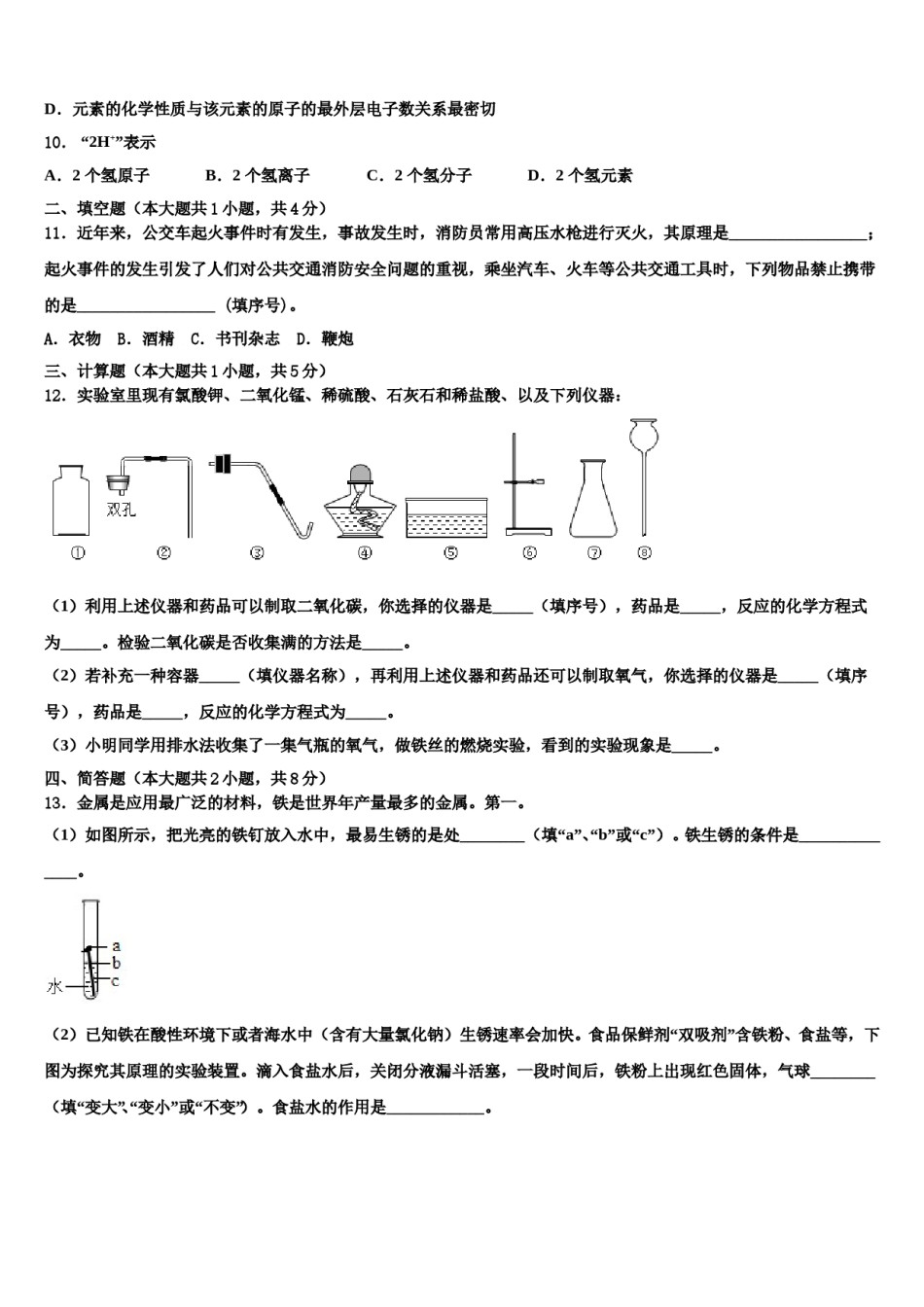
2023-2024学年河南省驻马店确山县联考化学九上期末质量检测模拟试题注意事项:1.答卷前,考生务必将自己的姓名、准考证号、考场号和座位号填写在试题卷和答题卡上。用2B铅笔将试卷类型(B)填涂在答题卡相应位置上。将条形码粘贴在答题卡右上角"条形码粘贴处"。2.作答选择题时,选出每小题答案后,用2B铅笔把答题卡上对应题目选项的答案信息点涂黑;如需改动,用橡皮擦干净后,再选涂其他答案。答案不能答在试题卷上。3.非选择题必须用黑色字迹的钢笔或签字笔作答,答案必须写在答题卡各题目指定区域内相应位置上;如需改动,先划掉原来的答案,然后再写上新答案;不准使用铅笔和涂改液。不按以上要求作答无效。4.考生必须保证答题卡的整洁。考试结束后,请将本试卷和答题卡一并交回。一、单选题(本大题共10小题,共20分)1.下列对物质性质的归纳中,正确的是A.Mg、Fe、Cu都能与稀硫酸、稀盐酸发生反应B.H2、C、CO都能和CuO发生置换反应C.H2、O2、CH4都具有可燃性D.He、Ne、Ar化学性质很不活泼,通常不与其他物质发生反应2.阳燧是古代用日光取火的凹面镜,是锡和铜的合金,利用聚光的原理聚焦使艾绒(艾叶制成)燃烧。下列有关说法中错误的是A.艾绒是可燃物B.艾绒主要成分是天然植物原料,它燃烧一定不会生成有害气体C.阳燧能聚光是利用了金属的物理性质D.阳燧的作用是使温度达到艾绒的着火点3.已知:白磷的着火点为40℃,红磷的着火点为240℃,据下图所示的实验现象,下列判断正确的是甲.①②说明物质燃烧需要氧气乙.实验中使用了铜片,主要是利用铜的导热性丙.烧杯中的热水只起提高温度的作用丁.①说明燃烧需要可燃物A.甲和乙B.甲和丙C.乙和丁D.丙和丁4.下列说法错误的是()A.夜晚发现家中燃气泄漏要立即开灯检查B.在加油站、加气站使用手机可能引发燃烧、爆炸C.逃离火灾现场时,可用湿毛巾捂住口鼻,并尽量贴近地面逃离D.炒菜时,燃气灶的火焰呈黄色,锅底出现黑色物质,此时可将灶具的进风口调大5.生活处处有化学,安全时刻记心中。下列做法不合理的是A.吃松花蛋时,为消除蛋中所含碱性物质的涩味,可加入少量食醋B.炒菜时,油锅不慎着火迅速用锅盖盖灭C.启用闲置的地窖前先进行灯火实验D.夜间发现家中天然气泄漏,立即开灯查明泄漏原因6.某物质在氧气中燃烧产生明亮的蓝紫色火焰,且有刺激性气味的气体产生,该物质是A.硫B.木炭C.红磷D.镁条7.下列对宏观事实的微观解释正确的是A.食物变质——分子之间的间隔发生了变化B.1L大豆与1L水混合后总体积小于2L——分子间有间隙C.液氧和氧气都能使带火星的木条复燃——同种分子化学性质相同D.湿衣服在阳光下晾晒变干——水分子受热变成了氧气分子和氢气分子8.我国的下列传统工艺制作过程中,涉及化学变化的是A.传统剪纸B.木板年画C.铜制成火锅D.湿法冶金9.下列化学概念理解不正确的是A.原子是化学变化中的最小粒子B.同种分子构成的物质是纯净物C.同种元素组成的物质是单质D.元素的化学性质与该元素的原子的最外层电子数关系最密切10.“2H+”表示A.2个氢原子B.2个氢离子C.2个氢分子D.2个氢元素二、填空题(本大题共1小题,共4分)11.近年来,公交车起火事件时有发生,事故发生时,消防员常用高压水枪进行灭火,其原理是_________________;起火事件的发生引发了人们对公共交通消防安全问题的重视,乘坐汽车、火车等公共交通工具时,下列物品禁止携带的是_________________(填序号)。A.衣物B.酒精C.书刊杂志D.鞭炮三、计算题(本大题共1小题,共5分)12.实验室里现有氯酸钾、二氧化锰、稀硫酸、石灰石和稀盐酸、以及下列仪器:(1)利用上述仪器和药品可以制取二氧化碳,你选择的仪器是_____(填序号),药品是_____,反应的化学方程式为_____。检验二氧化碳是否收集满的方法是_____。(2)若补充一种容器_____(填仪器名称),再利用上述仪器和药品还可以制取氧气,你选择的仪器是_____(填序号),药品是_____,反应的化学方程式为_____。(3)小明同学用排水法收集了一集气瓶的氧气,做铁丝的燃烧实验,看到的实验现象是_____。四、简答题(本大题共2小题,共8分)13...

1、当您付费下载文档后,您只拥有了使用权限,并不意味着购买了版权,文档只能用于自身使用,不得用于其他商业用途(如 [转卖]进行直接盈利或[编辑后售卖]进行间接盈利)。
2、本站所有内容均由合作方或网友上传,本站不对文档的完整性、权威性及其观点立场正确性做任何保证或承诺!文档内容仅供研究参考,付费前请自行鉴别。
3、如文档内容存在违规,或者侵犯商业秘密、侵犯著作权等,请点击“违规举报”。

碎片内容

2023-2024学年河南省驻马店确山县联考化学九上期末质量检测模拟试题含解析.doc

您可能关注的文档

确认删除?