电脑桌面
添加内谋知识网--内谋文库,文书,范文下载到电脑桌面
安装后可以在桌面快捷访问

2023-2024学年河南省鹿邑县化学九上期中经典试题含解析.doc

2023-2024学年河南省鹿邑县化学九上期中经典试题含解析.doc_第1页
1/12
2023-2024学年河南省鹿邑县化学九上期中经典试题含解析.doc_第2页
2/12
2023-2024学年河南省鹿邑县化学九上期中经典试题含解析.doc_第3页
3/12
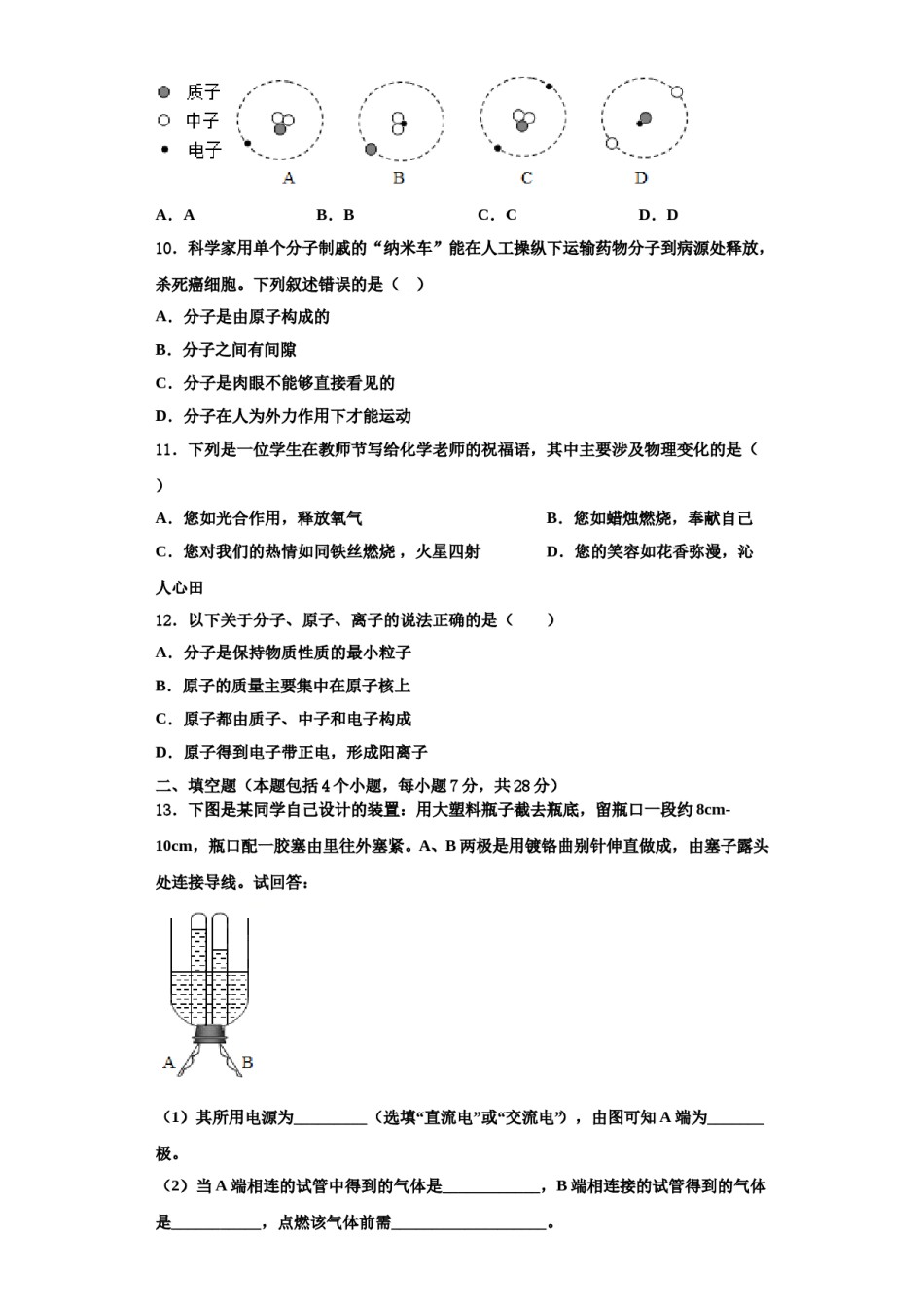
2023-2024学年河南省鹿邑县化学九上期中经典试题注意事项:1.答题前,考生先将自己的姓名、准考证号填写清楚,将条形码准确粘贴在考生信息条形码粘贴区。2.选择题必须使用2B铅笔填涂;非选择题必须使用0.5毫米黑色字迹的签字笔书写,字体工整、笔迹清楚。3.请按照题号顺序在各题目的答题区域内作答,超出答题区域书写的答案无效;在草稿纸、试题卷上答题无效。4.保持卡面清洁,不要折叠,不要弄破、弄皱,不准使用涂改液、修正带、刮纸刀。一、单选题(本题包括12个小题,每小题3分,共36分.每小题只有一个选项符合题意)1.生物体死亡后,体内含有的碳-14会逐渐减少(称为衰变)。因此科学家可通过测量生物体遗骸中碳-14的含量,来计算它存活的年代,这种方法称之为放射性碳测年法。碳-14原子核中含6个质子与8个中子,在衰变时,一个中子变成质子,形成新的原子核。下列关于新原子核的说法正确的是()A.碳原子核,含7个质子,8个中子B.碳原子核,含6个质子,7个中子C.氮原子核,含7个质子,7个中子D.氧原子核,含7个质子,8个中子2.下列给物质加热的操作不正确的是A.试管口不要对着自己或他人B.试管内液体体积不应超过试管容积的1/3C.加热后的试管,应立即用冷水冲洗干净D.应先使试管底部均匀受热,再用酒精灯的外焰固定加热3.下列有关物质的性质与用途具有对应关系的是A.氮气化学性质不活泼,可用于制作氮肥B.活性炭具有吸附性,可用作于净化水C.氧气能助燃,可以用于医疗急救D.稀有气体通电能发出不同颜色的光,可用做保护气4.某元素R化合价无变价,其氧化物的化学式为R2O3,下列有关R形成的化合物的化学式中,可能正确的是()A.RNO3B.RCO3C.R(OH)2D.NaRO25.一个密闭容器中加入甲、乙、丙、丁四种物质,在一定条件下发生化学反应,测得数据见表,下列说法中正确的是物质质丙丁甲乙量反应前25gX5g5g反应后8g23g5g8gA.x=14gB.该反应的化学方程式中,甲、丁的化学计量数比为1:1C.该反应是分解反应D.该反应中,丙物质一定做催化剂6.如图是a、b两种固体物质的溶解度曲线。下列说法中正确的是()A.t℃时,a、b饱和溶液降温到0℃时所得溶液质量分数b>aB.t℃时,等质量的a、b饱和溶液中含有相同质量的溶质C.当温度大于t℃时,a溶液一定比b溶液浓D.a物质的溶解度受温度变化的影响较小,b物质的溶解度受温度变化的影响较大7.区别硬水和软水,选用的物质是A.明矾B.品红C.活性炭D.肥皂水8.下图是收集某气体并处理装置,由实验装置推测该气体有关性质正确的一组是密度(与空气比较)大于大于小于小于在水中的溶解性难溶极易溶极易溶难溶选项ABCDA.AB.BC.CD.D9.氚是氢的一种同位素,氚原子含有1个质子和2个中子。下列示意图能正确表示氚原子结构的是A.AB.BC.CD.D10.科学家用单个分子制戚的“纳米车”能在人工操纵下运输药物分子到病源处释放,杀死癌细胞。下列叙述错误的是()A.分子是由原子构成的B.分子之间有间隙C.分子是肉眼不能够直接看见的D.分子在人为外力作用下才能运动11.下列是一位学生在教师节写给化学老师的祝福语,其中主要涉及物理变化的是()B.您如蜡烛燃烧,奉献自己A.您如光合作用,释放氧气C.您对我们的热情如同铁丝燃烧,火星四射D.您的笑容如花香弥漫,沁人心田12.以下关于分子、原子、离子的说法正确的是()A.分子是保持物质性质的最小粒子B.原子的质量主要集中在原子核上C.原子都由质子、中子和电子构成D.原子得到电子带正电,形成阳离子二、填空题(本题包括4个小题,每小题7分,共28分)13.下图是某同学自己设计的装置:用大塑料瓶子截去瓶底,留瓶口一段约8cm-10cm,瓶口配一胶塞由里往外塞紧。A、B两极是用镀铬曲别针伸直做成,由塞子露头处连接导线。试回答:(1)其所用电源为_________(选填“直流电”或“交流电”),由图可知A端为_______极。(2)当A端相连的试管中得到的气体是____________,B端相连接的试管得到的气体是___________,点燃该气体前需___________________。(3)若与B端相连试管中气体的体积为8mL,则与A端相连试管中气体的体积为_____________。14.根据如下图所示...

1、当您付费下载文档后,您只拥有了使用权限,并不意味着购买了版权,文档只能用于自身使用,不得用于其他商业用途(如 [转卖]进行直接盈利或[编辑后售卖]进行间接盈利)。
2、本站所有内容均由合作方或网友上传,本站不对文档的完整性、权威性及其观点立场正确性做任何保证或承诺!文档内容仅供研究参考,付费前请自行鉴别。
3、如文档内容存在违规,或者侵犯商业秘密、侵犯著作权等,请点击“违规举报”。

碎片内容

2023-2024学年河南省鹿邑县化学九上期中经典试题含解析.doc

您可能关注的文档

确认删除?