电脑桌面
添加内谋知识网--内谋文库,文书,范文下载到电脑桌面
安装后可以在桌面快捷访问

2023-2024学年河源市重点中学化学九年级第一学期期中检测模拟试题含解析.doc

2023-2024学年河源市重点中学化学九年级第一学期期中检测模拟试题含解析.doc_第1页
1/13
2023-2024学年河源市重点中学化学九年级第一学期期中检测模拟试题含解析.doc_第2页
2/13
2023-2024学年河源市重点中学化学九年级第一学期期中检测模拟试题含解析.doc_第3页
3/13
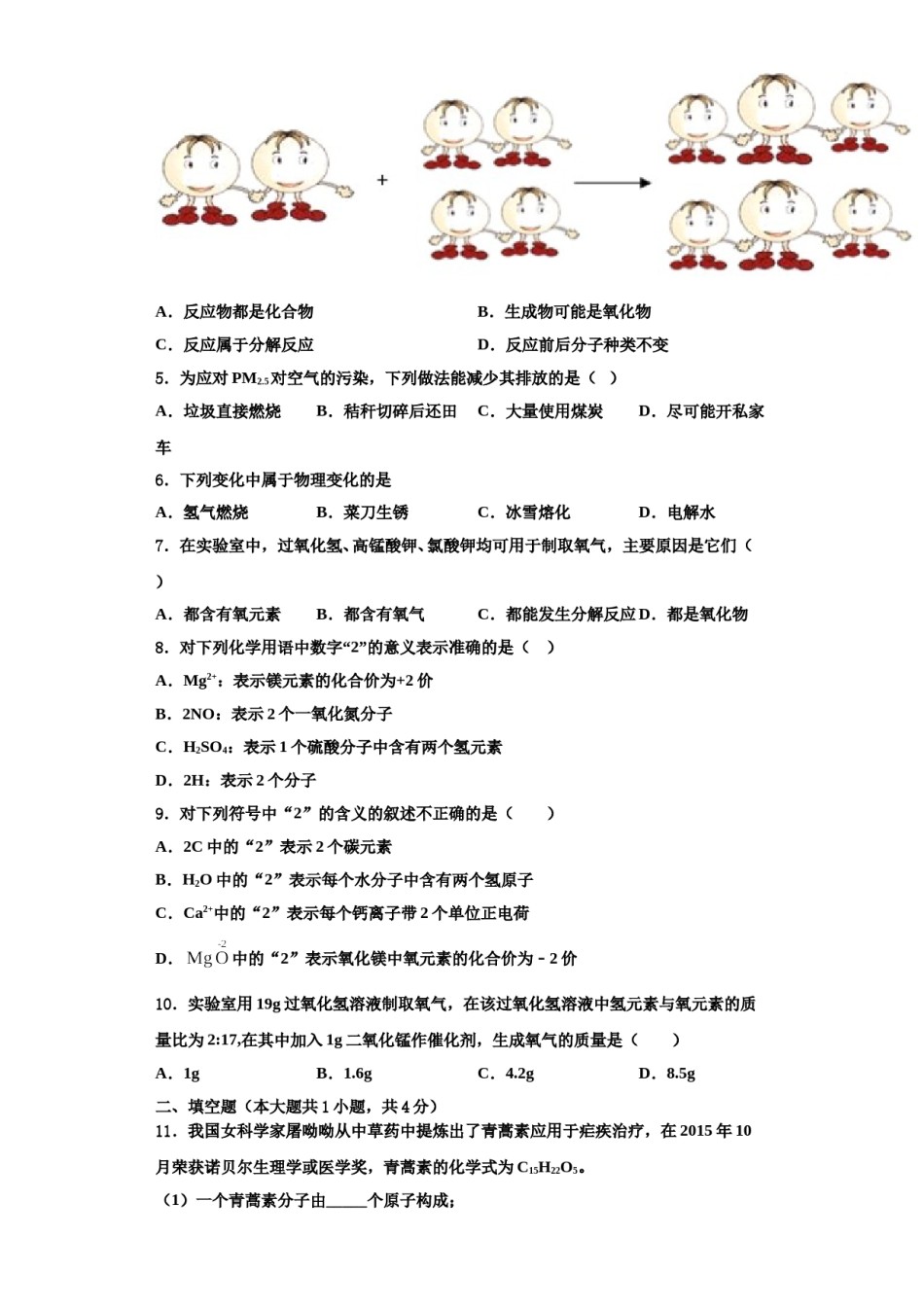
2023-2024学年河源市重点中学化学九年级第一学期期中检测模拟试题模拟试题注意事项:1.答卷前,考生务必将自己的姓名、准考证号填写在答题卡上。2.回答选择题时,选出每小题答案后,用铅笔把答题卡上对应题目的答案标号涂黑,如需改动,用橡皮擦干净后,再选涂其它答案标号。回答非选择题时,将答案写在答题卡上,写在本试卷上无效。3.考试结束后,将本试卷和答题卡一并交回。一、单选题(本大题共10小题,共20分)1.下列生活中的做法或说法不正确的是A.净化水时用活性炭来杀菌、消毒B.稀有气体可以制成很多电光源C.氮气的化学性质不活泼常用作保护气D.为了使天空更蓝,我们应该积极行动起来,保护大气2.下列各组含氯元素的物质中,氯元素化合价相同的一组是A.NaC1HC1B.HC1C12C.KC1O3KC1D.HC1OHC13.国家游泳中心“水立方”的设计灵感于一个“方盆子”,许多“水泡泡”、许多“水分子”。下列关于水分子的说法正确的是()A.水分子是极小的水滴B.水分子不能再分C.水分子由氢元素和氧元素组成D.1个水分子由2个氢原子和一个氧原子构成4.某两种物质在一定条件下发生化学反应的微观示意如图(其中“”和“”分别表示两种不同的原子).对如图反应下列说法正确的是()A.反应物都是化合物B.生成物可能是氧化物C.反应属于分解反应D.反应前后分子种类不变5.为应对PM2.5对空气的污染,下列做法能减少其排放的是()A.垃圾直接燃烧B.秸秆切碎后还田C.大量使用煤炭D.尽可能开私家车6.下列变化中属于物理变化的是A.氢气燃烧B.菜刀生锈C.冰雪熔化D.电解水7.在实验室中,过氧化氢、高锰酸钾、氯酸钾均可用于制取氧气,主要原因是它们()B.都含有氧气C.都能发生分解反应D.都是氧化物A.都含有氧元素8.对下列化学用语中数字“2”的意义表示准确的是()A.Mg2+:表示镁元素的化合价为+2价B.2NO:表示2个一氧化氮分子C.H2SO4:表示1个硫酸分子中含有两个氢元素D.2H:表示2个分子9.对下列符号中“2”的含义的叙述不正确的是()A.2C中的“2”表示2个碳元素B.H2O中的“2”表示每个水分子中含有两个氢原子C.Ca2+中的“2”表示每个钙离子带2个单位正电荷D.中的“2”表示氧化镁中氧元素的化合价为﹣2价10.实验室用19g过氧化氢溶液制取氧气,在该过氧化氢溶液中氢元素与氧元素的质量比为2:17,在其中加入1g二氧化锰作催化剂,生成氧气的质量是()A.1gB.1.6gC.4.2gD.8.5g二、填空题(本大题共1小题,共4分)11.我国女科学家屠呦呦从中草药中提炼出了青蒿素应用于疟疾治疗,在2015年10月荣获诺贝尔生理学或医学奖,青蒿素的化学式为C15H22O5。(1)一个青蒿素分子由_____个原子构成;(2)青蒿素的相对分子质量为_____;(3)青蒿素中氧元素的质量分数为____(要求写出计算过程,答案保留小数点后1位)。三、计算题(本大题共1小题,共5分)12.根据下图所示装置回答问题:(1)写出下列仪器的名称:①___________________②________________。(2)用高锰酸钾制取较纯净的氧气,选择的发生和收集装置分别是________和________,在收集时发现气体呈紫红色的原因是_______________________。写出方程式____________________________。(3)硫化氢是一种无色且有臭鸡蛋气味的气体,能溶于水,密度比空气大,实验室常用块状硫化亚铁跟稀硫酸反应制取硫化氢气体。试回答:①硫化氢气体具有臭鸡蛋气味,这是硫化氢的___________(填“物理”或“化学”)性质。②实验室制取H2S气体时,若用G来收集H2S,H2S应从________进(选“a”或“b”),制取H2S的发生装置最好选择_____________(选择“B”或“C”),原因是:______________________________。(4)将氯酸钾和二氧化锰的固体混合物30.6克加热至质量不再改变为止,冷却后称量剩余固体物质的质量为21.0克。试问:①生成氧气的质量是____克;②氯酸钾的相对分子质量是_____;③氯酸钾中氧元素的质量分数为____;④_____克的氯酸钾中含有16克的氧元素。(本题各步均要求写出计算过程,结果均保留一位小数)四、简答题(本大题共2小题,共8分)13.(一)小明在实验室观察完品红扩散实验后,想把变红的水做一...

1、当您付费下载文档后,您只拥有了使用权限,并不意味着购买了版权,文档只能用于自身使用,不得用于其他商业用途(如 [转卖]进行直接盈利或[编辑后售卖]进行间接盈利)。
2、本站所有内容均由合作方或网友上传,本站不对文档的完整性、权威性及其观点立场正确性做任何保证或承诺!文档内容仅供研究参考,付费前请自行鉴别。
3、如文档内容存在违规,或者侵犯商业秘密、侵犯著作权等,请点击“违规举报”。

碎片内容

2023-2024学年河源市重点中学化学九年级第一学期期中检测模拟试题含解析.doc

您可能关注的文档

确认删除?