电脑桌面
添加内谋知识网--内谋文库,文书,范文下载到电脑桌面
安装后可以在桌面快捷访问

2023-2024学年泰安市化学九上期末预测试题含解析.doc

2023-2024学年泰安市化学九上期末预测试题含解析.doc_第1页
1/12
2023-2024学年泰安市化学九上期末预测试题含解析.doc_第2页
2/12
2023-2024学年泰安市化学九上期末预测试题含解析.doc_第3页
3/12
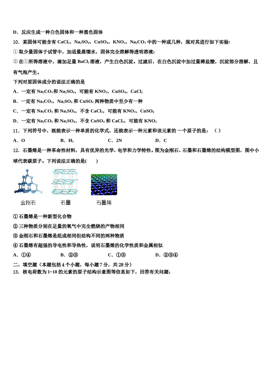
2023-2024学年泰安市化学九上期末预测试题考生请注意:1.答题前请将考场、试室号、座位号、考生号、姓名写在试卷密封线内,不得在试卷上作任何标记。2.第一部分选择题每小题选出答案后,需将答案写在试卷指定的括号内,第二部分非选择题答案写在试卷题目指定的位置上。3.考生必须保证答题卡的整洁。考试结束后,请将本试卷和答题卡一并交回。一、单选题(本题包括12个小题,每小题3分,共36分.每小题只有一个选项符合题意)1.下列关于资源、能源的叙述正确的是()A.空气是一种宝贵的自然资源,其中氮气的体积分数大约是21%B.可利用的淡水资源取之不尽、用之不竭C.煤、石油、天然气、沼气都是可再生能源D.燃气灶火焰出现黄色,锅底出现黑色时,可增大灶具进风口2.下列实验操作中正确的是A.过滤B.倾倒二氧化碳C.镁与稀盐酸反应D.熄灭酒精灯3.下列关于空气及其成分的说法正确的是A.空气是由空气分子构成的B.二氧化碳是一种空气污染物C.饼干在空气中变软是因为空气中含有水蒸气D.空气质量日报中所列空气质量指数级别越低,空气质量越差4.下列做法不利于环境保护的是()A.关停重污染企业B.限制燃放烟花爆竹C.生活污水未经处理直接排放D.推广新能源汽车代替传统能源汽车5.一定量甲烷(CH4)在氧气中不完全燃烧,生成一氧化碳、二氧化碳和水的分子个数之比可能为A.1:1:2B.2:1:6C.2:3:6D.3:1:66.下列实验中木条的使用不能达到目的是()A.用带火星的木条检验氧气B.用燃着的木条区别氮气和二氧化碳C.用燃着的木条置于集气瓶口,验满二氧化碳D.用木条平放在蜡烛火焰中,比较火焰各层的温度7.除去下列物质中的少量杂质,下列实验方案不能达到目的的是物质(括号内为杂质)实验方案A硝酸铜溶液(硝酸银)加入足量的铜粉B二氧化碳(一氧化碳)通过灼热的氧化铜C铁粉(铜粉)加入足量稀盐酸,过滤,洗涤,干燥D氧化铜(木炭粉)在氧气流中充分灼烧A.AB.BC.CD.D8.下列有关燃烧与灭火的说法中,正确的是A.将大块煤粉碎后再燃烧,其目的是延迟煤燃烧的时间B.为防止森林大火蔓延可开挖隔离带,其目的是隔绝可燃物C.火柴头斜向下时更容易燃烧,是因为降低了火柴梗的着火点D.蜡烛火焰用扇子一扇即灭,是因为扇走了蜡烛火焰周围的空气9.金属镁不仅能和氧气发生反应,还能和二氧化碳发生如下反应,对于该反应下列分析不正确的是A.镁发生了氧化反应B.碳是该反应的还原剂C.燃烧不一定需要氧气D.反应生成一种白色固体和一种黑色固体10.某固体可能含有CaCl2、Na2SO4、CuSO4、KNO3、Na2CO3中的一种或几种,现对其进行如下实验:①取少量固体于试管中,加适量蒸馏水,固体完全溶解得透明溶液;②在①所得溶液中,滴加足量BaCl2溶液,产生白色沉淀。过滤后,在白色沉淀中加过量稀盐酸,沉淀部分溶解,且有气泡产生。下列对原固体成分的说法正确的是A.一定有Na2CO3和Na2SO4,可能有KNO3、CuSO4、CaCl2B.一定有Na2CO3,Na2SO4和CuSO4两种物质中至少有一种C.一定有Na2CO3和Na2SO4,不含CaCl2,可能有KNO3、CuSO4D.一定有Na2CO3和Na2SO4,不含CuSO4和CaCl2,可能有KNO311.下列符号中,既能表示一种单质的化学式,还能表示一种元素和该元素的一个原子的是:()A.OB.H2C.2ND.C12.石墨烯是一种革命性材料,具有优异的光学、电学和力学特性。图为金刚石、石墨和石墨烯的结构模型图,图中小球代表碳原子。下列说法正确的是()①石墨烯是一种新型化合物②三种物质分别在足量的氧气中完全燃烧的产物相同③金刚石和石墨烯是组成相同但结构不同的两种物质④石墨烯有超强的导电性和导热性,说明石墨烯的化学性质和金属相似A.①④B.②③C.①③D.②③④二、填空题(本题包括4个小题,每小题7分,共28分)13.核电荷数为1~18的元素的原子结构示意图等信息如下,回答有关问题:(1)钠元素位于元素周期表中第________周期,同一周期,元素具有相同的________数,________依次递增。画出钠元素的离子结构示意图为________。(2)①氯原子在化学反应中一般易________电子(填“得到”或“失去”),能形成带____电荷的________离子(填“阴”或“阳”),离子符号是________。②...

1、当您付费下载文档后,您只拥有了使用权限,并不意味着购买了版权,文档只能用于自身使用,不得用于其他商业用途(如 [转卖]进行直接盈利或[编辑后售卖]进行间接盈利)。
2、本站所有内容均由合作方或网友上传,本站不对文档的完整性、权威性及其观点立场正确性做任何保证或承诺!文档内容仅供研究参考,付费前请自行鉴别。
3、如文档内容存在违规,或者侵犯商业秘密、侵犯著作权等,请点击“违规举报”。

碎片内容

2023-2024学年泰安市化学九上期末预测试题含解析.doc

您可能关注的文档

确认删除?