电脑桌面
添加内谋知识网--内谋文库,文书,范文下载到电脑桌面
安装后可以在桌面快捷访问

2023-2024学年泰州市重点中学九年级化学第一学期期中预测试题含解析.doc

2023-2024学年泰州市重点中学九年级化学第一学期期中预测试题含解析.doc_第1页
1/14
2023-2024学年泰州市重点中学九年级化学第一学期期中预测试题含解析.doc_第2页
2/14
2023-2024学年泰州市重点中学九年级化学第一学期期中预测试题含解析.doc_第3页
3/14
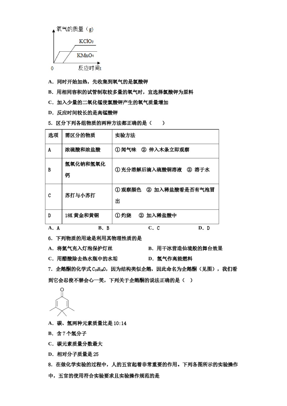
2023-2024学年泰州市重点中学九年级化学第一学期期中预测试题试题注意事项1.考生要认真填写考场号和座位序号。2.试题所有答案必须填涂或书写在答题卡上,在试卷上作答无效。第一部分必须用2B铅笔作答;第二部分必须用黑色字迹的签字笔作答。3.考试结束后,考生须将试卷和答题卡放在桌面上,待监考员收回。一、单选题(本大题共10小题,共20分)1.下列实验基本操作正确的是()A.倾倒液体B.点燃酒精灯C.检查气密性D.连接仪器2.人体中含量最多的金属元素和最多的非金属元素所组成的化合物的化学式是()A.Fe2O3B.Al2O3C.CaOD.MgO3.一定条件下,在一个密闭容器中发生某反应,测得反应过程中物质的质量如下表所示:物质XYZQ第一次测得的质量/g68164.43.6第二次测得的质量/g4未测48.439.6下列判断错误的是()A.第二次测定时Y已完全反应B.若X为氧气,则Y发生氧化反应C.该反应类型为化合反应D.该反应中Z与Q质量变化之比为11:94.对资料或实验证据的分析是否正确,直接关系到科学探究是否符合客观事实。下图为实验室用等质量的高锰酸钾和氯酸钾(另加少量的二氧化锰),分别制取氧气的数据分析示意图。下列依据图示信息所得出的分析正确的是()A.同时开始加热,先收集到氧气的是氯酸钾B.用相同容积的试管制取较多量的氧气时,宜选择氯酸钾为原料C.加入少量的二氧化锰使氯酸钾产生的氧气质量增加D.反应时间较长的是高锰酸钾5.区分下列各组物质的两种方法都正确的是()选项需区分的物质实验方法A浓硫酸和浓盐酸①闻气味②伸入木条立即观察氢氧化钠和氢氧化B①充分溶解后滴入硫酸铜溶液②溶于水钙C苏打与小苏打①观察颜色②加入稀盐酸看是否有气泡冒出D18K黄金和黄铜①灼烧②加入稀盐酸中A.AB.BC.CD.D6.下列物质的用途是利用其物理性质的是B.用干冰营造仙境般的舞台效果A.将氮气充入灯泡保护灯丝C.用醋酸除去热水瓶中的水垢D.氢气作高能燃料7.企鹅酮的化学式C10H14O,因为结构类似企鹅,因此命名为企鹅酮(见图),我们看到它会忍俊不禁会心一笑,下列关于企鹅酮的说法正确的是()A.碳、氢两种元素质量比是10:14B.含7个氢分子C.碳元素质量分数最大D.相对分子质量是258.在做化学实验的过程中,人的五官起着非常重要的作用。下列各图所示的实验操作中,五官的使用符合实验要求且实验操作规范的是A.用眼看B.用嘴吹C.用鼻闻D.用耳听9.把分别盛满甲、乙、丙气体的相同试管倒插入盛有相同质量水的烧杯中,一段时间后,观察到如图所示的现象,对甲、乙、丙气体的分析正确的是A.甲、乙、丙气体密度依次增大B.乙气体比甲气体更易溶于水C.不可以用排空气法收集甲气体D.可以采用排水集气法收集丙气体10.下列关于氢气在空气中燃烧的说法,错误的是()A.发出淡蓝色火焰B.放出大量的热C.产生浓烈的刺激性气味D.燃烧前一定要检验其纯度二、填空题(本大题共1小题,共4分)11.水是生命之源,也是人类最宝贵的资源。习总书记在党的十八大报告中曾指出:“绿水青山就是金山银山”。请回答:(1)我国淡水资源并不丰富,随着经济的高速发展,水污染日益严重,请你写出一条防治水污染的措施_______________;节约用水也是保护水资源的一种方法,请你写出节约用水的一种方法________________;(2)日常生活中,常用_______________区分硬水和软水,实现硬水软化的简单方法是________________;(3)人类的生产和生活都离不开水。下图是自来水厂净水过程示意图。①自来水厂生产自来水时加入絮凝剂的作用是________________;②河水是重要的陆地淡水资源,经处理后可用作城市生活用水,自来水厂净水的过程中不包括下列哪种净水方法_____________(填字母序号)。A沉淀B过滤C蒸馏D吸附三、计算题(本大题共1小题,共5分)12.亚硝酸钠是实验室常用的试剂,实验室一般用亚硝酸钠溶液与氯化铵溶液反应来制取N2。N2的化学性质十分稳定,但在一定条件下能与H2部分化合生成NH3(转化率很低).下图为制取少量NH3的装置(制取H2的装置已略去):(1)指出标号仪器的名称a______,b______.(2)A装置中除有N2生成外,还有水和氯化钠生成,写出反应的化学方程式_______...

1、当您付费下载文档后,您只拥有了使用权限,并不意味着购买了版权,文档只能用于自身使用,不得用于其他商业用途(如 [转卖]进行直接盈利或[编辑后售卖]进行间接盈利)。
2、本站所有内容均由合作方或网友上传,本站不对文档的完整性、权威性及其观点立场正确性做任何保证或承诺!文档内容仅供研究参考,付费前请自行鉴别。
3、如文档内容存在违规,或者侵犯商业秘密、侵犯著作权等,请点击“违规举报”。

碎片内容

2023-2024学年泰州市重点中学九年级化学第一学期期中预测试题含解析.doc

您可能关注的文档

确认删除?