电脑桌面
添加内谋知识网--内谋文库,文书,范文下载到电脑桌面
安装后可以在桌面快捷访问

2023-2024学年浙江杭州拱墅区锦绣育才九年级化学第一学期期中复习检测试题含解析.doc

2023-2024学年浙江杭州拱墅区锦绣育才九年级化学第一学期期中复习检测试题含解析.doc_第1页
1/12
2023-2024学年浙江杭州拱墅区锦绣育才九年级化学第一学期期中复习检测试题含解析.doc_第2页
2/12
2023-2024学年浙江杭州拱墅区锦绣育才九年级化学第一学期期中复习检测试题含解析.doc_第3页
3/12
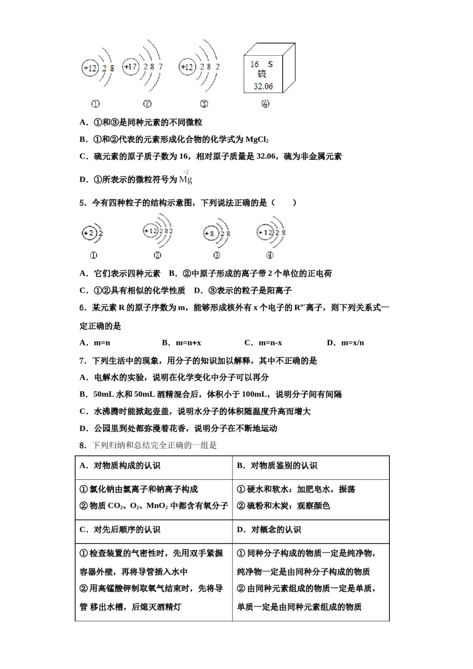
2023-2024学年浙江杭州拱墅区锦绣育才九年级化学第一学期期中复习检测试题期中复习检测试题注意事项:1.答题前,考生先将自己的姓名、准考证号填写清楚,将条形码准确粘贴在考生信息条形码粘贴区。2.选择题必须使用2B铅笔填涂;非选择题必须使用0.5毫米黑色字迹的签字笔书写,字体工整、笔迹清楚。3.请按照题号顺序在各题目的答题区域内作答,超出答题区域书写的答案无效;在草稿纸、试题卷上答题无效。4.保持卡面清洁,不要折叠,不要弄破、弄皱,不准使用涂改液、修正带、刮纸刀。一、单选题(本题包括12个小题,每小题3分,共36分.每小题只有一个选项符合题意)1.下列微粒图示中所表示的物质,表示是单质的图示是()A.B.C.D.2.豆浆被称为“植物奶”,其中含有异黄酮(C15H10O2)具有防癌功能,下列关于异黄酮说法正确的是A.异黄酮是一种氧化物B.虾青素的相对分子质量是222gC.异黄酮由27个原子构成D.异黄酮中碳、氢、氧元素质量比为90:5:163.六安是一座富有悠久历史文化的城市,勤劳智慧的六安人民在生产生活中创造了无数的瑰宝,下列工艺中发生化学变化的是()A.采摘茶叶B.煎蒿子粑粑C.板栗切口D.葛根磨粉4.如图是一些微粒的结构示意图和硫元素在元素周期表中的信息。下列说法错误的是()A.①和③是同种元素的不同微粒B.①和②代表的元素形成化合物的化学式为MgCl2C.硫元素的原子质子数为16,相对原子质量是32.06,硫为非金属元素D.①所表示的微粒符号为5.今有四种粒子的结构示意图,下列说法正确的是()A.它们表示四种元素B.②中原子形成的离子带2个单位的正电荷C.①②具有相似的化学性质D.③表示的粒子是阳离子6.某元素R的原子序数为m,能够形成核外有x个电子的Rn+离子,则下列关系式一定正确的是A.m=nB.m=n+xC.m=n-xD.m=x/n7.下列生活中的现象,用分子的知识加以解释,其中不正确的是A.电解水的实验,说明在化学变化中分子可以再分B.50mL水和50mL酒精混合后,体积小于100mL,说明分子间有间隔C.水沸腾时能掀起壶盖,说明水分子的体积随温度升高而增大D.公园里到处都弥漫着花香,说明分子在不断地运动8.下列归纳和总结完全正确的一组是A.对物质构成的认识B.对物质鉴别的认识①氯化钠由氯离子和钠离子构成①硬水和软水:加肥皂水,振荡②物质CO2、O2、MnO2中都含有氧分子②硫粉和木炭:观察颜色C.对先后顺序的认识D.对概念的认识①检查装置的气密性时,先用双手紧握①同种分子构成的物质一定是纯净物,容器外壁,再将导管插入水中纯净物一定是由同种分子构成的物质②用高锰酸钾制取氧气结束时,先将导②由同种元素组成的物质一定是单质,管移出水槽,后熄灭酒精灯单质一定是由同种元素组成的物质A.AB.BC.CD.D9.在CO(NH2)2NH4NO3NH4Cl中氮元素的质量分数从大到小的顺序是()A.CO(NH2)2NH4NO3NH4ClB.NH4NO3NH4ClCO(NH2)2C.CO(NH2)2NH4ClNH4NO3D.NH4ClCO(NH2)2NH4NO310.下列不属于缓慢氧化的是()A.动物呼吸B.酿造米酒C.食物腐败D.红磷燃烧11.有关O2、CH3OH、SO2三种物质的说法,正确的是()A.都含有氧分子B.都含有氧元素C.都属于化合物D.都属于氧化物12.能鉴别氧气、空气、二氧化碳三种气体的方法是A.分别插入燃着的木条B.分别通入澄清石灰水C.闻气味D.分别观察颜色二、填空题(本题包括4个小题,每小题7分,共28分)13.某同学对硫在氧气中燃烧的实验作了如图所示的改进。(1)仪器a的名称是_________;(2)硫在氧气中烧时火焰的颜色为_________;(3)蘸有Na0H溶液的棉花在本实验中的作用是_________;(4)下列鉴别SO2和CO2的方法正确的是________(填序号)。A观察两种气体的颜色B扇闻两种气体的气味14.如图1是实验室常用的实验装置,请回答有关问题:(1)写出标号仪器的名称:①_____;②_____;(2)实验时以“绿色、节能”的方法制取氧气的文字表达式是_____。应选择的气体发生装置是_____;(填字母序号,下同),若用E装置收集,则应将带火星的小木条放在集气瓶_____;(选填“瓶内”或“瓶口”),若小木条复燃,则已满。(3)若小明想要观察细铁丝在O2中燃烧的实验,则加热高锰酸钾制...

1、当您付费下载文档后,您只拥有了使用权限,并不意味着购买了版权,文档只能用于自身使用,不得用于其他商业用途(如 [转卖]进行直接盈利或[编辑后售卖]进行间接盈利)。
2、本站所有内容均由合作方或网友上传,本站不对文档的完整性、权威性及其观点立场正确性做任何保证或承诺!文档内容仅供研究参考,付费前请自行鉴别。
3、如文档内容存在违规,或者侵犯商业秘密、侵犯著作权等,请点击“违规举报”。

碎片内容

2023-2024学年浙江杭州拱墅区锦绣育才九年级化学第一学期期中复习检测试题含解析.doc

您可能关注的文档

确认删除?