电脑桌面
添加内谋知识网--内谋文库,文书,范文下载到电脑桌面
安装后可以在桌面快捷访问

2023-2024学年浙江杭州拱墅锦绣育才化学九上期中预测试题含解析.doc

2023-2024学年浙江杭州拱墅锦绣育才化学九上期中预测试题含解析.doc_第1页
1/10
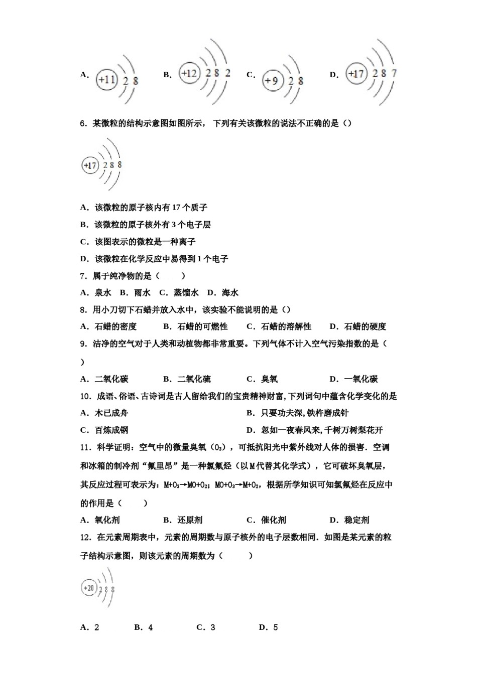
2023-2024学年浙江杭州拱墅锦绣育才化学九上期中预测试题含解析.doc_第2页
2/10
2023-2024学年浙江杭州拱墅锦绣育才化学九上期中预测试题含解析.doc_第3页
3/10
2023-2024学年浙江杭州拱墅锦绣育才化学九上期中预测试题注意事项:1.答题前,考生先将自己的姓名、准考证号码填写清楚,将条形码准确粘贴在条形码区域内。2.答题时请按要求用笔。3.请按照题号顺序在答题卡各题目的答题区域内作答,超出答题区域书写的答案无效;在草稿纸、试卷上答题无效。4.作图可先使用铅笔画出,确定后必须用黑色字迹的签字笔描黑。5.保持卡面清洁,不要折暴、不要弄破、弄皱,不准使用涂改液、修正带、刮纸刀。一、单选题(本大题共15小题,共30分)1.钼是植物和人体中重要的微量元素,是组成眼睛虹膜的重要成分,虹膜可调节瞳孔大小,保证视物清楚。已知Na2MoO4是Mo元素的重要化合物,其中Mo元素的化合价是()B.+5C.+4D.+7A.+62.化学与生活息息相关。下列选项与化学变化无关的是A.蚊虫叮咬后发痒肿痛,可以涂抹肥皂水减轻痛痒B.天然气作生活燃料C.春天万物生长,繁花似锦,处处花香四溢D.用铁粉作食品双吸剂3.下列实验操作,你认为正确的是()A.量取液体B.配溶液加水C.塞橡胶塞D.检查气密性4.大蒜中含有的一种有效成分“硫化丙烯”(C3H6S),下列有关硫化丙烯的说法正确的是()A.硫化丙烯的相对分子质量为74gB.1个硫化丙烯分子由3个碳原子、6个氢原子和1个硫原子构成C.硫化丙烯分子中碳、氢、硫元素质量比为3:6:1D.硫化丙烯中硫元素的质量分数最大5.表示阳离子的结构示意图是()A.B.C.D.6.某微粒的结构示意图如图所示,下列有关该微粒的说法不正确的是()A.该微粒的原子核内有17个质子B.该微粒的原子核外有3个电子层C.该图表示的微粒是一种离子D.该微粒在化学反应中易得到1个电子7.属于纯净物的是()D.海水A.泉水B.雨水C.蒸馏水8.用小刀切下石蜡并放入水中,该实验不能说明的是()A.石蜡的密度B.石蜡的可燃性C.石蜡的溶解性D.石蜡的硬度9.洁净的空气对于人类和动植物都非常重要。下列气体不计入空气污染指数的是()B.二氧化硫C.臭氧D.一氧化碳A.二氧化碳10.成语、俗语、古诗词是古人留给我们的宝贵精神财富,下列词句中蕴含化学变化的是A.木已成舟B.只要功夫深,铁杵磨成针C.百炼成钢D.忽如一夜春风来,千树万树梨花开11.科学证明:空气中的微量臭氧(O3),可抵抗阳光中紫外线对人体的损害.空调和冰箱的制冷剂“氟里昂”是一种氯氟烃(以M代替其化学式),它可破坏臭氧层,其反应过程可表示为:M+O3→MO+O2;MO+O3→M+O2,根据所学知识可知氯氟烃在反应中的作用是()C.催化剂D.稳定剂A.氧化剂B.还原剂12.在元素周期表中,元素的周期数与原子核外的电子层数相同.如图是某元素的粒子结构示意图,则该元素的周期数为()A.2B.4C.3D.513.某物质R燃烧的化学方程式为:2R+5O24CO2+2H2O.则R的化学式是()A.CHB.C2H2C.C2H4D.C2H5O14.下列物质中,由离子构成的是()A.氧气B.金刚石C.氯化钠D.蒸馏水15.物质的用途由其物理性质决定的是()A.氦气作保护气B.酒精作燃料C.液氮作冷冻剂D.氧气用于呼吸二、填空题(本大题共1小题,共6分)16.根据图中所给装置,回答下列有关问题:(1)仪器①的名称是________________。(2)用高锰酸钾制取氧气时,实验过程中发现集气瓶中的水变红了,原因是________。发生反应的文字表达式________________,该反应属于____________。(填基本反应类型)(3)实验室常用氯化氨固体与碱石灰固体共热来制取氨气。常温下氨气是一种无色,有刺激性气味的气体,密度比空气小,极易溶于水。制取氨气时,应该从图中选择的发生和收集装置是_______________,若用图F所示装置收集氨气,则由_____________口进入。三、简答题(本大题共2小题,共25分)17.(8分)在东莞夏季,一般情况下,一棵荔枝树每天大约放出1500g氧气。(氧气的密度为1.43g/L,空气的密度为1.29g/L)请计算(1)一棵荔枝树夏季每天产生的氧气的体积是多少?_____(计算结果保留整数,下同)(2)每天产生的这些氧气相当于多少升空气中的氧气?_____18.(8分)如图为某牙膏的部分标签,活性成分单氟磷酸钠的化学式为,请回答下列问题:(1)Na2PO3F的相对分子质量为________。(2)N...

1、当您付费下载文档后,您只拥有了使用权限,并不意味着购买了版权,文档只能用于自身使用,不得用于其他商业用途(如 [转卖]进行直接盈利或[编辑后售卖]进行间接盈利)。
2、本站所有内容均由合作方或网友上传,本站不对文档的完整性、权威性及其观点立场正确性做任何保证或承诺!文档内容仅供研究参考,付费前请自行鉴别。
3、如文档内容存在违规,或者侵犯商业秘密、侵犯著作权等,请点击“违规举报”。

碎片内容

2023-2024学年浙江杭州拱墅锦绣育才化学九上期中预测试题含解析.doc

您可能关注的文档

确认删除?