电脑桌面
添加内谋知识网--内谋文库,文书,范文下载到电脑桌面
安装后可以在桌面快捷访问

2023-2024学年浙江杭州西湖区四校联考化学九年级第一学期期中教学质量检测模拟试题含解析.doc

2023-2024学年浙江杭州西湖区四校联考化学九年级第一学期期中教学质量检测模拟试题含解析.doc_第1页
1/11
2023-2024学年浙江杭州西湖区四校联考化学九年级第一学期期中教学质量检测模拟试题含解析.doc_第2页
2/11
2023-2024学年浙江杭州西湖区四校联考化学九年级第一学期期中教学质量检测模拟试题含解析.doc_第3页
3/11
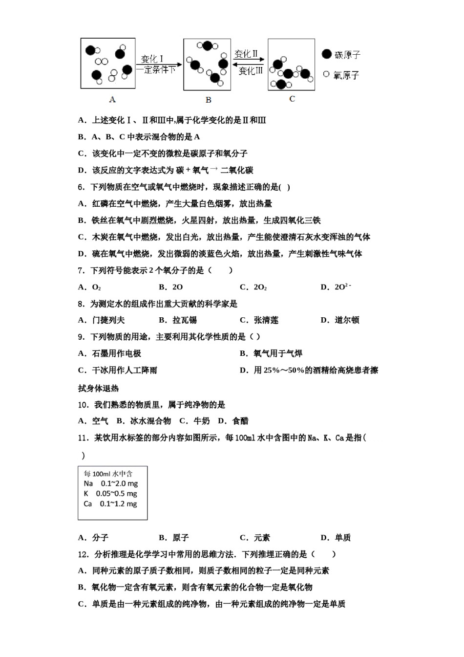
2023-2024学年浙江杭州西湖区四校联考化学九年级第一学期期中教学质量检测模拟试题期中教学质量检测模拟试题注意事项1.考试结束后,请将本试卷和答题卡一并交回.2.答题前,请务必将自己的姓名、准考证号用0.5毫米黑色墨水的签字笔填写在试卷及答题卡的规定位置.3.请认真核对监考员在答题卡上所粘贴的条形码上的姓名、准考证号与本人是否相符.4.作答选择题,必须用2B铅笔将答题卡上对应选项的方框涂满、涂黑;如需改动,请用橡皮擦干净后,再选涂其他答案.作答非选择题,必须用05毫米黑色墨水的签字笔在答题卡上的指定位置作答,在其他位置作答一律无效.5.如需作图,须用2B铅笔绘、写清楚,线条、符号等须加黑、加粗.一、单选题(本大题共15小题,共30分)B.核外电子数不同1.氢元素与氧元素的本质区别是A.最外层电子数不同C.中子数不同D.质子数不同2.下列符号中,既能表示一种元素,又能表示这种元素的一个原子,还能表示该物质的是()A.Mg2+B.HC.O2D.Fe3.化学与人体健康密切相关。市场上有“高钙牛奶”、“加氟牙膏”、“葡萄糖酸锌”商品,这里的“钙、氟、锌”应理解为()A.原子B.元素C.分子D.单质4.下列归类正确的是()选项归类物质A黑色固体高锰酸钾、四氧化三铁、木炭B缓慢氧化铁丝生锈、农家肥的腐熟、天然气燃烧C受热易分解的物质水、铜绿、碳酸氢铵D与氧气发生化合反应的物质红磷、硫磺、镁带A.AB.BC.CD.D5.如图是某密闭容器中物质变化过程的微观示意图。下列说法正确的是()A.上述变化Ⅰ、Ⅱ和Ⅲ中,属于化学变化的是Ⅱ和ⅢB.A、B、C中表示混合物的是AC.该变化中一定不变的微粒是碳原子和氧分子D.该反应的文字表达式为碳氧气二氧化碳6.下列物质在空气或氧气中燃烧时,现象描述正确的是()A.红磷在空气中燃烧,产生大量白色烟雾,放出热量B.铁丝在氧气中剧烈燃烧,火星四射,放出热量,生成四氧化三铁C.木炭在氧气中燃烧,发出白光,放出热量,产生能使澄清石灰水变浑浊的气体D.硫在氧气中燃烧,发出微弱的淡蓝色火焰,放出热量,产生刺激性气味气体7.下列符号能表示2个氧分子的是()A.O2B.2OC.2O2D.2O2﹣8.为测定水的组成作出重大贡献的科学家是A.门捷列夫B.拉瓦锡C.张清莲D.道尔顿9.下列物质的用途,主要利用其化学性质的是()A.石墨用作电极B.氧气用于气焊C.干冰用作人工降雨D.用25%~50%的酒精给高烧患者擦拭身体退热10.我们熟悉的物质里,属于纯净物的是A.空气B.冰水混合物C.牛奶D.食醋11.某饮用水标签的部分内容如图所示,每100ml水中含图中的Na、K、Ca是指()A.分子B.原子C.元素D.单质12.分析推理是化学学习中常用的思维方法.下列推埋正确的是()A.同种元素的原子质子数相同,则质子数相同的粒子一定是同种元素B.氧化物一定含有氧元素,则含有氧元素的化合物一定是氧化物C.单质是由一种元素组成的纯净物,由一种元素组成的纯净物一定是单质D.分子、原子都是不显电性的粒子,不显电性的粒子一定是分子或原子13.在一密闭容器中加入甲、乙、丙、丁四种物质,测得反应前后各物质的质量如下表所示,下列说法不正确的是()物质甲乙丙丁反应前的质2.3X2.02.8量/g反应后的质1.10.93.62.4量/gA.未测值X为0.9B.该反应可表示CO与O2的反应C.反应中甲、丙、丁的质量比为3:4:1D.丙一定是化合物,甲或乙可能是单质14.下列关于分子、原子的说法中,正确的是()A.气体可压缩是因为气体分子较大B.化学变化中原子种类发生改变C.“酒香不怕巷子深”体现了分子运动D.原子不能保持物质的化学性质15.将足量二氧化碳通入紫色石蕊溶液后,溶液颜色为()A.紫色B.红色C.蓝色D.无二、填空题(本大题共1小题,共6分)16.我们已经知道.空气的主要成分是氮气和氧气.下图是测定空气中氧气含量的实验装置.试回答下列问题:(1)实验过程中,红磷燃烧的现象是_____,燃烧匙里为什么要盛放过量的红磷?_____;(2)这个实验除了可以得出氧气约占空气体积的1/5的结论外,还可推出氮气_____(填“易”或“难”)溶于水和其化学性质_____(填“活泼“或“不活泼”)的结论。(3)在此实验过程中能否用碳代替...

1、当您付费下载文档后,您只拥有了使用权限,并不意味着购买了版权,文档只能用于自身使用,不得用于其他商业用途(如 [转卖]进行直接盈利或[编辑后售卖]进行间接盈利)。
2、本站所有内容均由合作方或网友上传,本站不对文档的完整性、权威性及其观点立场正确性做任何保证或承诺!文档内容仅供研究参考,付费前请自行鉴别。
3、如文档内容存在违规,或者侵犯商业秘密、侵犯著作权等,请点击“违规举报”。

碎片内容

2023-2024学年浙江杭州西湖区四校联考化学九年级第一学期期中教学质量检测模拟试题含解析.doc

您可能关注的文档

确认删除?