电脑桌面
添加内谋知识网--内谋文库,文书,范文下载到电脑桌面
安装后可以在桌面快捷访问

2023-2024学年浙江温州第十二中学化学九年级第一学期期末监测试题含解析.doc

2023-2024学年浙江温州第十二中学化学九年级第一学期期末监测试题含解析.doc_第1页
1/12
2023-2024学年浙江温州第十二中学化学九年级第一学期期末监测试题含解析.doc_第2页
2/12
2023-2024学年浙江温州第十二中学化学九年级第一学期期末监测试题含解析.doc_第3页
3/12
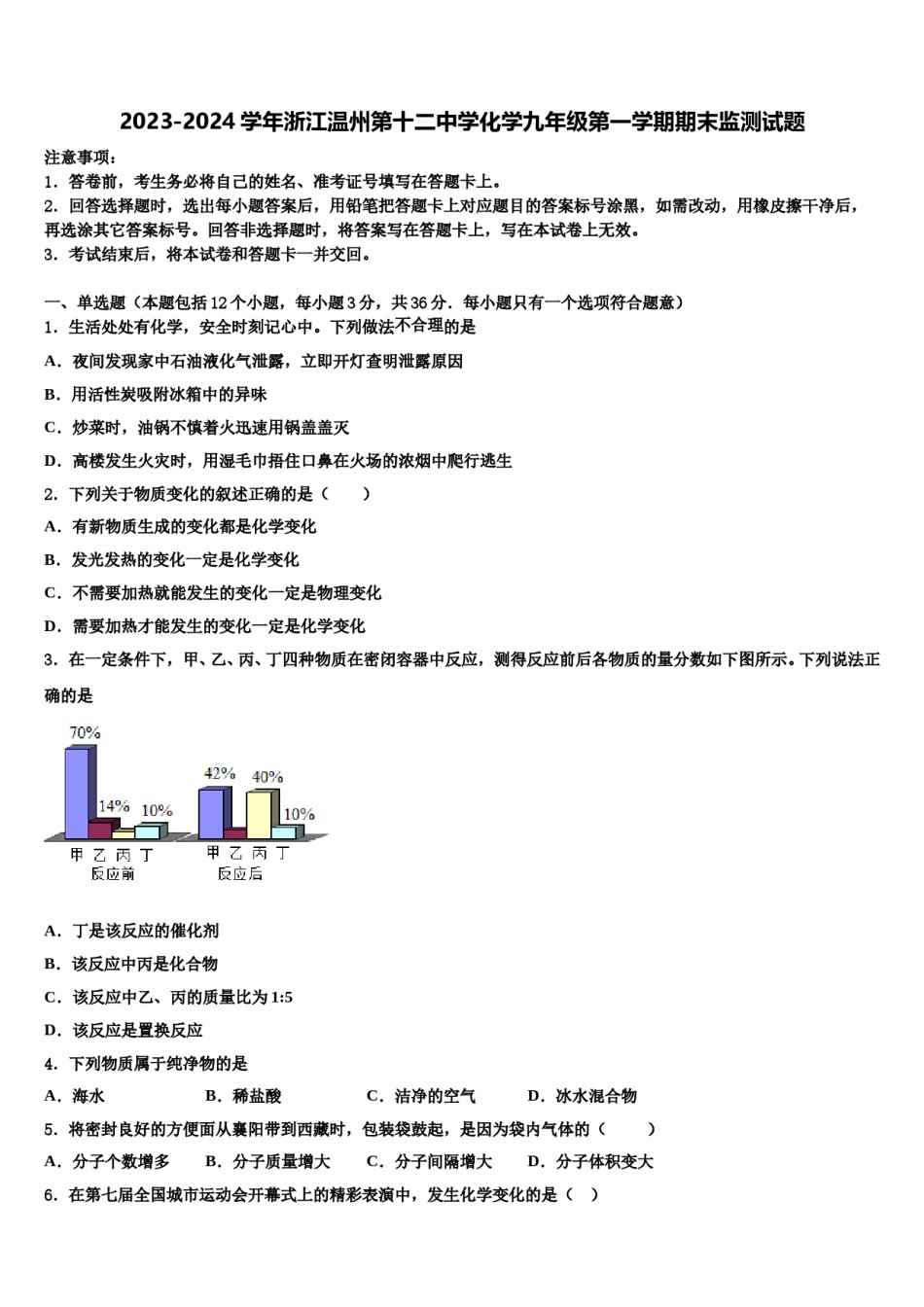
2023-2024学年浙江温州第十二中学化学九年级第一学期期末监测试题注意事项:1.答卷前,考生务必将自己的姓名、准考证号填写在答题卡上。2.回答选择题时,选出每小题答案后,用铅笔把答题卡上对应题目的答案标号涂黑,如需改动,用橡皮擦干净后,再选涂其它答案标号。回答非选择题时,将答案写在答题卡上,写在本试卷上无效。3.考试结束后,将本试卷和答题卡一并交回。一、单选题(本题包括12个小题,每小题3分,共36分.每小题只有一个选项符合题意)1.生活处处有化学,安全时刻记心中。下列做法不合理的是A.夜间发现家中石油液化气泄露,立即开灯查明泄露原因B.用活性炭吸附冰箱中的异味C.炒菜时,油锅不慎着火迅速用锅盖盖灭D.高楼发生火灾时,用湿毛巾捂住口鼻在火场的浓烟中爬行逃生2.下列关于物质变化的叙述正确的是()A.有新物质生成的变化都是化学变化B.发光发热的变化一定是化学变化C.不需要加热就能发生的变化一定是物理变化D.需要加热才能发生的变化一定是化学变化3.在一定条件下,甲、乙、丙、丁四种物质在密闭容器中反应,测得反应前后各物质的量分数如下图所示。下列说法正确的是A.丁是该反应的催化剂B.该反应中丙是化合物C.该反应中乙、丙的质量比为1:5D.该反应是置换反应4.下列物质属于纯净物的是A.海水B.稀盐酸C.洁净的空气D.冰水混合物5.将密封良好的方便面从襄阳带到西藏时,包装袋鼓起,是因为袋内气体的()A.分子个数增多B.分子质量增大C.分子间隔增大D.分子体积变大6.在第七届全国城市运动会开幕式上的精彩表演中,发生化学变化的是()A.焰火表演B.霓虹灯表演C.音乐喷泉D.气球升空7.如图是自然界中碳、氧循环简图(X为H2CO3,Y为葡萄糖C6H12O6)。下列说法不正确的是A.图一中的转化1是硫酸型酸雨形成的主要原因B.图二中的转化1可降低空气中的二氧化碳含量C.绿色植物通过光合作用,将太阳能转化成化学能D.碳循环和氧循环有利于维持大气中二氧化碳和氧气含量的相对稳定8.硫酸钠(Na2SO4)用于洗涤剂、玻璃、染料和纺织等,硫酸钠属于A.混合物B.单质C.化合物D.氧化物9.为建设“美丽中国”,下列说法错误的是()A.电动汽车代替燃油汽车可减少大气污染B.工业废水直接灌溉农田可节约用水C.推广使用太阳能、风能,有利于减缓温室效应D.回收利用废旧金属可以保护金属资源10.如果把厨房中的①食盐、②料酒、③豆油、④白糖、⑤面粉、⑥面酱分别放入水中充分搅拌,能够得到溶液的是A.①②④B.①②⑥C.④D.③11.温度升高时,温度计内的水银(汞)柱会上升,从微观角度分析,其原因是A.汞原子自身的体积变大B.汞原子的数目增多C.汞原子之间的间隔增大D.汞原子由静止变为运动12.下列实验现象描述正确的是A.铁丝燃烧时发出耀眼白光B.红磷燃烧时产生大量白雾C.氢气燃烧时发出黄色火焰D.硫在氧气中燃烧发出蓝紫色火焰二、填空题(本题包括4个小题,每小题7分,共28分)13.下图是张南同学正在绘制的实验室用高锰酸钾制取氧气的装置网。(1)请你帮他将装置图补充完整:______(2)写出用高锰酸钾制取氧气的化学方程式______;(3)在图中箭头所指仪器名称是_______,一般情况下该仪器的作用是:_____;(4)若要用收集的气体做铁丝燃烧的实验,在收集时,应注意哪些问题______(答两点);(5)用图中方法收集氧气,如何判断已经集满______;(6)用导管对准烧杯中的白磷,通人少量的氧气(如图所示),观察到本来在热水中不燃烧的白磷在热水中却能燃烧,此实验说明可燃物燃烧需要的条件是_____;14.利用下图进行粗盐中难溶性杂质去除的实验。(1)粗盐中难溶性杂质去除的主要操作顺序是_____(填字母序号)。(2)步骤C中玻璃棒的作用是_____,当蒸发皿中_____时停止加热,用余热蒸干。15.某化学兴趣小组用如图所示的装置做有关CO2气体的性质实验:(1)甲同学将集气瓶中的二氧化碳缓缓倒入烧杯中(图A),该实验说明二氧化碳具有的性质是_____________。(2)乙同学将收集满CO2气体的试管倒插入紫色石蕊溶液里(图B),并轻轻振荡试管。描述产生的现象:_________,________;(3)丙同学将胶头滴管中澄清石灰水挤入...

1、当您付费下载文档后,您只拥有了使用权限,并不意味着购买了版权,文档只能用于自身使用,不得用于其他商业用途(如 [转卖]进行直接盈利或[编辑后售卖]进行间接盈利)。
2、本站所有内容均由合作方或网友上传,本站不对文档的完整性、权威性及其观点立场正确性做任何保证或承诺!文档内容仅供研究参考,付费前请自行鉴别。
3、如文档内容存在违规,或者侵犯商业秘密、侵犯著作权等,请点击“违规举报”。

碎片内容

2023-2024学年浙江温州第十二中学化学九年级第一学期期末监测试题含解析.doc

您可能关注的文档

确认删除?