电脑桌面
添加内谋知识网--内谋文库,文书,范文下载到电脑桌面
安装后可以在桌面快捷访问

2023-2024学年浙江省丽水九年级化学第一学期期中检测试题含解析.doc

2023-2024学年浙江省丽水九年级化学第一学期期中检测试题含解析.doc_第1页
1/13
2023-2024学年浙江省丽水九年级化学第一学期期中检测试题含解析.doc_第2页
2/13
2023-2024学年浙江省丽水九年级化学第一学期期中检测试题含解析.doc_第3页
3/13
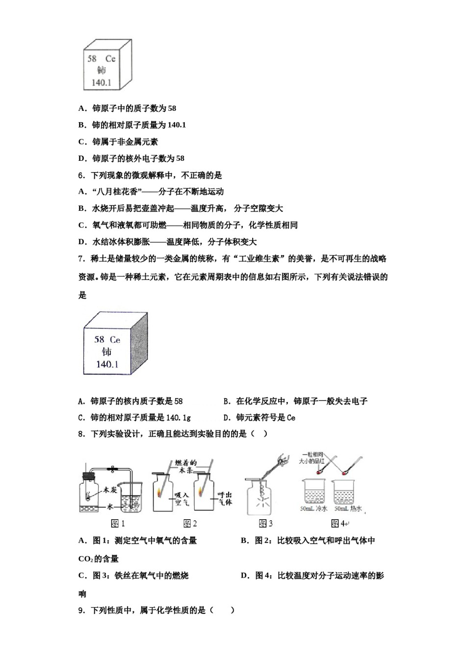
2023-2024学年浙江省丽水九年级化学第一学期期中检测试题考生须知:1.全卷分选择题和非选择题两部分,全部在答题纸上作答。选择题必须用2B铅笔填涂;非选择题的答案必须用黑色字迹的钢笔或答字笔写在“答题纸”相应位置上。2.请用黑色字迹的钢笔或答字笔在“答题纸”上先填写姓名和准考证号。3.保持卡面清洁,不要折叠,不要弄破、弄皱,在草稿纸、试题卷上答题无效。一、单选题(本题包括12个小题,每小题3分,共36分.每小题只有一个选项符合题意)1.物质的性质决定物质的用途。下列因果关系不成立的是()A.因为磷燃烧能产生白烟,所以可用于制作烟幕弹B.因为稀有气体通电可以发出不同的光,可以制作荧光灯C.因为氮气化学性质不活泼,所以可用于食品包装袋内防腐D.因为氧气能支持燃烧,所以可用作燃料2.区分下列各组物质,所加试剂或操作方法均错误的是()选方法一方法二需要区分的物质项A铁粉和氧化铜磁铁吸引稀盐酸B食醋和糖水闻气味测定pHC黄金和黄铜观察颜色加硝酸银溶液观察现象D稀盐酸和稀硫酸滴加氢氧化钠溶液观察滴加紫色石蕊溶液现象A.AB.BC.CD.D3.下列实验,现象描述正确的是()A.木炭在氧气中能燃烧,在空气中不能燃烧B.铁丝伸入盛有氧气的集气瓶中,剧烈燃烧,火星四射,生成黑色固体C.镁条在氧气中燃烧时,发出耀眼白光,生成白色固体氧化镁D.硫在氧气中燃烧后生成有刺激性气味的气体4.“21金维他”中含有铁、钾、钙等多种成分,这里的铁、钾、钙是指()A.分子B.原子C.单质D.元素5.稀土有“工业维生素”的美称,是极其重要的战略资源,铈(Ce)是一种常见的稀土元素。下列有关铈的说法错误的是()A.铈原子中的质子数为58B.铈的相对原子质量为140.1C.铈属于非金属元素D.铈原子的核外电子数为586.下列现象的微观解释中,不正确的是A.“八月桂花香”——分子在不断地运动B.水烧开后易把壶盖冲起——温度升高,分子空隙变大C.氧气和液氧都可助燃——相同物质的分子,化学性质相同D.水结冰体积膨胀——温度降低,分子体积变大7.稀土是储量较少的一类金属的统称,有“工业维生素”的美誉,是不可再生的战略资源。铈是一种稀土元素,它在元素周期表中的信息如右图所示,下列有关说法错误的是A.铈原子的核内质子数是58B.在化学反应中,铈原子一般失去电子C.铈的相对原子质量是140.1gD.铈元素符号是Ce8.下列实验设计,正确且能达到实验目的的是()A.图1:测定空气中氧气的含量B.图2:比较吸入空气和呼出气体中CO2的含量C.图3:铁丝在氧气中的燃烧D.图4:比较温度对分子运动速率的影响9.下列性质中,属于化学性质的是()A.镁条易折断B.武德合金的熔点约为69℃C.铜具有良好的导电性D.铝能与稀硫酸反应产生气泡10.下列科学家与其科学发现一致的是()A.英国的科学家道尔顿发现氧气B.法国化学家拉瓦锡用定量的方法研究了空气成分,得出了空气由氧气和氮气组成的结论C.俄国化学家门捷列夫创立了分子学说D.意大利的化学家阿伏伽德罗发现了元素周期律11.如图是小莫家使用的化肥包装袋上的部分说明,该化肥属于()A.氮肥B.磷肥C.钾肥D.复合肥12.日常生活中的“含氟牙膏”、“高钙牛奶”、“碘盐”、“加铁酱油”等用品中的氟、钙、碘、铁等指的是B.原子C.离子D.元素A.单质二、填空题(本题包括4个小题,每小题7分,共28分)13.根据下列实验回答问题:(1)下列有关图一实验说法不正确的是_____A甲、乙实验都可以用来验证分子在不断运动B浓氨水的挥发性属于化学性质C该实验的不足之处是会造成大气污染D乙中B溶液比甲中先变红,证明分子运动速率与温度有关(2)写出丙中反应的化学方程式_____;写出戊中反应的化学方程式_____;(3)下列关于实验二的说法正确的是_____A丙和丁装置均可验证质量守恒定律B丙中气球可以调节瓶内压强C戊实验说明水中含有氢分子和氧分子D戊中a管中的气体能使带火星木条复燃14.某同学用如图所示实验装置制取氧气并探究氧气的性质。(1)写出仪器①、②的名称,①是___________,②是_________。(2)向气体发生装置内加入药品前,应该先进行的操作是______________(3)实验室如果用高...

1、当您付费下载文档后,您只拥有了使用权限,并不意味着购买了版权,文档只能用于自身使用,不得用于其他商业用途(如 [转卖]进行直接盈利或[编辑后售卖]进行间接盈利)。
2、本站所有内容均由合作方或网友上传,本站不对文档的完整性、权威性及其观点立场正确性做任何保证或承诺!文档内容仅供研究参考,付费前请自行鉴别。
3、如文档内容存在违规,或者侵犯商业秘密、侵犯著作权等,请点击“违规举报”。

碎片内容

2023-2024学年浙江省丽水九年级化学第一学期期中检测试题含解析.doc

您可能关注的文档

确认删除?