电脑桌面
添加内谋知识网--内谋文库,文书,范文下载到电脑桌面
安装后可以在桌面快捷访问

2023-2024学年浙江省义乌市四校化学九上期中预测试题含解析.doc

2023-2024学年浙江省义乌市四校化学九上期中预测试题含解析.doc_第1页
1/12
2023-2024学年浙江省义乌市四校化学九上期中预测试题含解析.doc_第2页
2/12
2023-2024学年浙江省义乌市四校化学九上期中预测试题含解析.doc_第3页
3/12
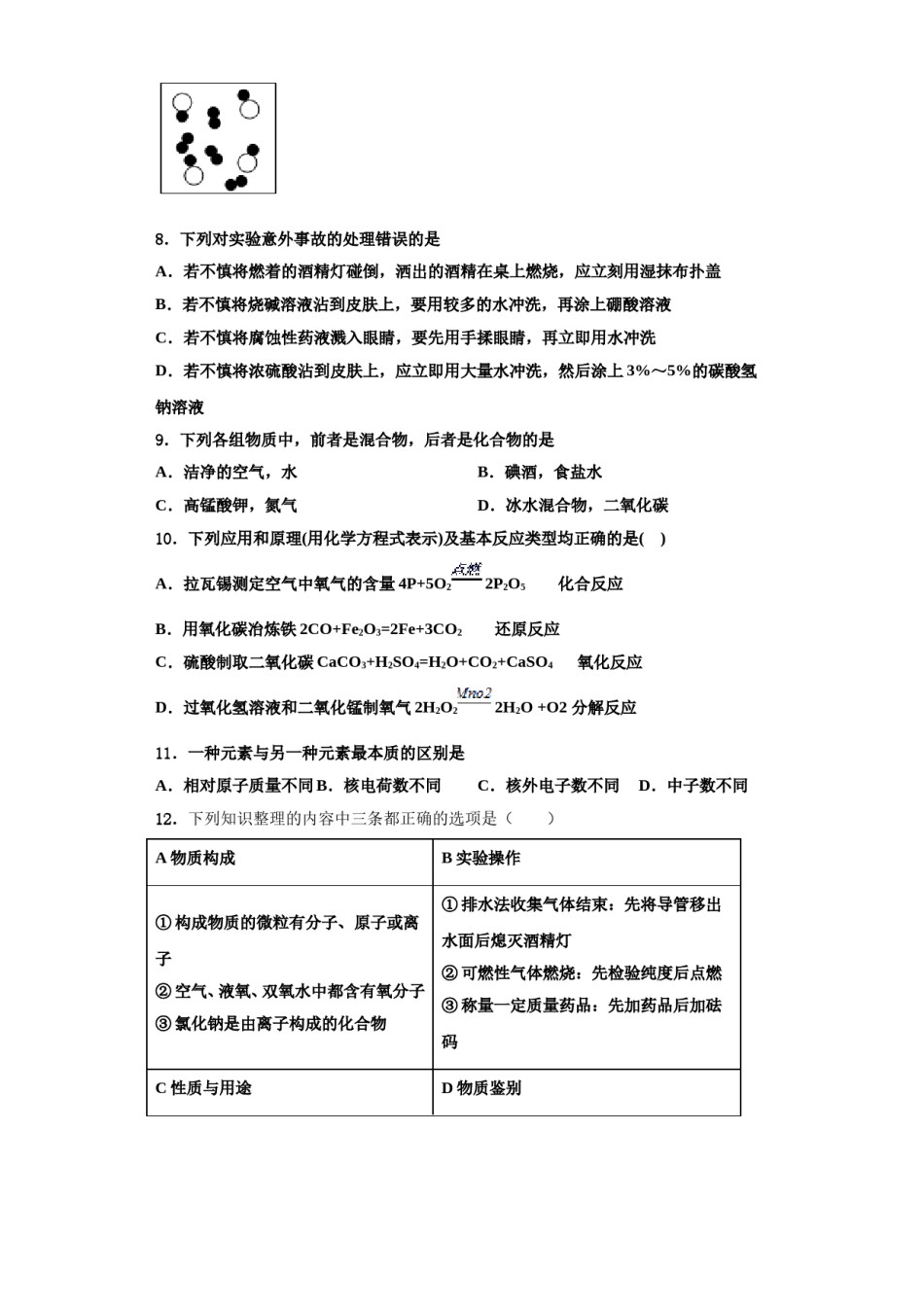
2023-2024学年浙江省义乌市四校化学九上期中预测试题注意事项:1.答卷前,考生务必将自己的姓名、准考证号、考场号和座位号填写在试题卷和答题卡上。用2B铅笔将试卷类型(B)填涂在答题卡相应位置上。将条形码粘贴在答题卡右上角"条形码粘贴处"。2.作答选择题时,选出每小题答案后,用2B铅笔把答题卡上对应题目选项的答案信息点涂黑;如需改动,用橡皮擦干净后,再选涂其他答案。答案不能答在试题卷上。3.非选择题必须用黑色字迹的钢笔或签字笔作答,答案必须写在答题卡各题目指定区域内相应位置上;如需改动,先划掉原来的答案,然后再写上新答案;不准使用铅笔和涂改液。不按以上要求作答无效。4.考生必须保证答题卡的整洁。考试结束后,请将本试卷和答题卡一并交回。一、单选题(本题包括12个小题,每小题3分,共36分.每小题只有一个选项符合题意)1.下列加热高锰酸钾制取氧气的部分操作示意图中,正确的是A.检查装置气密性B.加热立即收集C.收满后移出集气瓶D.结束时停止加热2.下列有关化学式“CO2”含义的认识,错误的是A.表示二氧化碳这种物质B.表示二氧化碳由碳和氧气组成C.表示1个二氧化碳分子D.表示1个二氧化碳分子由1个碳原子和2个氧原子构成3.下列有关金刚石、石墨、C60的说法错误的是()A.金刚石是天然存在的最硬的物质B.C60是一种化合物C.石墨具有优良的导电性,可用作电极材料D.金刚石、石墨、C60具有相似的化学性质4.在一密闭容器中,有甲、乙、丙、四种物质,一定条件下充分反应,测得反应前后各物质的质量如下表:物质甲乙丙丁反应前的质量24.550.10.4(g)反应后的质量0515x(g)下列说法正确的是()B.丁是催化剂A.乙是反应物C.该反应为化合反应D.x=105.推理是一种重要的学习方法。下列推理中正确的是()A.氧化物中含有氧元素,则含氧元素的物质一定为氧化物B.单质是由一种元素组成的物质,则由一种元素组成的物质一定是单质C.分子、原子都是不带电的微粒,但不带电的微粒不一定都是分子、原子D.化学变化中常伴随发光放热现象,所以发光放热一定发生了化学变化6.生活中的下列现象,用分子的相关知识解释,其中不正确的是A.室内插花,满室飘香,说明分子在不断运动B.热胀冷缩,说明分子的大小随温度而改变C.100mL酒精和100mL水混合后,体积小于200mL,说明分子间存在间隔D.湿衣服放在火炉旁,干得较快,说明分子运动速率随温度升高而增大7.下列各图中“o”和“●”分别表示两种不同的原子,其中能表示由一种单质和一种化合物组成的混合物的图是()A.B.C.D.8.下列对实验意外事故的处理错误的是A.若不慎将燃着的酒精灯碰倒,洒出的酒精在桌上燃烧,应立刻用湿抹布扑盖B.若不慎将烧碱溶液沾到皮肤上,要用较多的水冲洗,再涂上硼酸溶液C.若不慎将腐蚀性药液溅入眼睛,要先用手揉眼睛,再立即用水冲洗D.若不慎将浓硫酸沾到皮肤上,应立即用大量水冲洗,然后涂上3%~5%的碳酸氢钠溶液9.下列各组物质中,前者是混合物,后者是化合物的是A.洁净的空气,水B.碘酒,食盐水C.高锰酸钾,氮气D.冰水混合物,二氧化碳10.下列应用和原理(用化学方程式表示)及基本反应类型均正确的是()A.拉瓦锡测定空气中氧气的含量4P+5O22P2O5化合反应B.用氧化碳冶炼铁2CO+Fe2O3=2Fe+3CO2还原反应氧化反应C.硫酸制取二氧化碳CaCO3+H2SO4=H2O+CO2+CaSO4D.过氧化氢溶液和二氧化锰制氧气2H2O22H2O+O2分解反应11.一种元素与另一种元素最本质的区别是D.中子数不同A.相对原子质量不同B.核电荷数不同C.核外电子数不同12.下列知识整理的内容中三条都正确的选项是()A物质构成B实验操作①构成物质的微粒有分子、原子或离①排水法收集气体结束:先将导管移出子水面后熄灭酒精灯②空气、液氧、双氧水中都含有氧分子②可燃性气体燃烧:先检验纯度后点燃③氯化钠是由离子构成的化合物③称量一定质量药品:先加药品后加砝码C性质与用途D物质鉴别①稀有气体化学性质稳定﹣作保护气①鉴别空气、氧气﹣用燃着的小木条②氧气具有助燃性﹣可以做燃料②鉴别过氧化氢、水﹣用二氧化锰③活性炭具有吸附性﹣除去色素和异③鉴别硬水和软水﹣用肥皂水味A...

1、当您付费下载文档后,您只拥有了使用权限,并不意味着购买了版权,文档只能用于自身使用,不得用于其他商业用途(如 [转卖]进行直接盈利或[编辑后售卖]进行间接盈利)。
2、本站所有内容均由合作方或网友上传,本站不对文档的完整性、权威性及其观点立场正确性做任何保证或承诺!文档内容仅供研究参考,付费前请自行鉴别。
3、如文档内容存在违规,或者侵犯商业秘密、侵犯著作权等,请点击“违规举报”。

碎片内容

2023-2024学年浙江省义乌市四校化学九上期中预测试题含解析.doc

您可能关注的文档

确认删除?