电脑桌面
添加内谋知识网--内谋文库,文书,范文下载到电脑桌面
安装后可以在桌面快捷访问

2023-2024学年浙江省台州市温岭市九年级化学第一学期期中检测模拟试题含解析.doc

2023-2024学年浙江省台州市温岭市九年级化学第一学期期中检测模拟试题含解析.doc_第1页
1/10
2023-2024学年浙江省台州市温岭市九年级化学第一学期期中检测模拟试题含解析.doc_第2页
2/10
2023-2024学年浙江省台州市温岭市九年级化学第一学期期中检测模拟试题含解析.doc_第3页
3/10
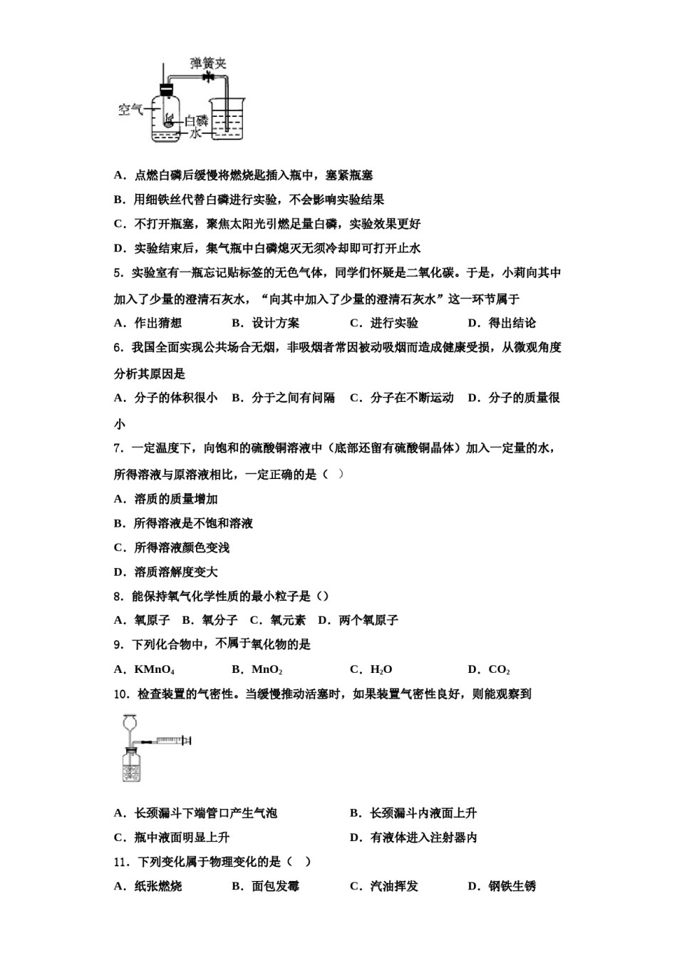
2023-2024学年浙江省台州市温岭市九年级化学第一学期期中检测模拟试题检测模拟试题注意事项1.考试结束后,请将本试卷和答题卡一并交回.2.答题前,请务必将自己的姓名、准考证号用0.5毫米黑色墨水的签字笔填写在试卷及答题卡的规定位置.3.请认真核对监考员在答题卡上所粘贴的条形码上的姓名、准考证号与本人是否相符.4.作答选择题,必须用2B铅笔将答题卡上对应选项的方框涂满、涂黑;如需改动,请用橡皮擦干净后,再选涂其他答案.作答非选择题,必须用05毫米黑色墨水的签字笔在答题卡上的指定位置作答,在其他位置作答一律无效.5.如需作图,须用2B铅笔绘、写清楚,线条、符号等须加黑、加粗.一、单选题(本大题共15小题,共30分)1.下列四种粒子的结构示意图中,说法正确的是()A.它们表示四种不同的元素B.②表示的元素在化合物中通常显+2价C.④表示的元素是非金属元素D.①④表示的是阳离子2.不会造成空气污染的是()A.二氧化硫B.一氧化碳C.二氧化氮D.二氧化碳3.甲醛(化学式为)是室内装潢时的主要污染物,下列说法不正确的是()A.甲醛分子是由碳原子、氢分子和氧原子构成的B.一个甲醛分子中共有6个原子C.甲醛中碳、氢、氧三种元素的质量比为D.甲醛的相对分子质量为324.用如图装置测定空气中氧气的含量(查阅资料,白磷在温度40℃时可以燃烧),下列说法正确的是()A.点燃白磷后缓慢将燃烧匙插入瓶中,塞紧瓶塞B.用细铁丝代替白磷进行实验,不会影响实验结果C.不打开瓶塞,聚焦太阳光引燃足量白磷,实验效果更好D.实验结束后,集气瓶中白磷熄灭无须冷却即可打开止水5.实验室有一瓶忘记贴标签的无色气体,同学们怀疑是二氧化碳。于是,小莉向其中加入了少量的澄清石灰水,“向其中加入了少量的澄清石灰水”这一环节属于A.作出猜想B.设计方案C.进行实验D.得出结论6.我国全面实现公共场合无烟,非吸烟者常因被动吸烟而造成健康受损,从微观角度分析其原因是B.分于之间有问隔C.分子在不断运动D.分子的质量很A.分子的体积很小小7.一定温度下,向饱和的硫酸铜溶液中(底部还留有硫酸铜晶体)加入一定量的水,所得溶液与原溶液相比,一定正确的是()A.溶质的质量增加B.所得溶液是不饱和溶液C.所得溶液颜色变浅D.溶质溶解度变大8.能保持氧气化学性质的最小粒子是()A.氧原子B.氧分子C.氧元素D.两个氧原子9.下列化合物中,不属于氧化物的是A.KMnO4B.MnO2C.H2OD.CO210.检查装置的气密性。当缓慢推动活塞时,如果装置气密性良好,则能观察到A.长颈漏斗下端管口产生气泡B.长颈漏斗内液面上升D.有液体进入注射器内C.瓶中液面明显上升11.下列变化属于物理变化的是()A.纸张燃烧B.面包发霉C.汽油挥发D.钢铁生锈12.生物体死亡后,体内含有的碳-14会逐渐减少(称为衰变)。因此科学家可通过测量生物体遗骸中碳-14的含量,来计算它存活的年代,这种方法称之为放射性碳测年法。碳-14原子核中含6个质子与8个中子,在衰变时,一个中子变成质子,形成新的原子核。下列关于新原子核的说法正确的是()A.碳原子核,含7个质子,8个中子B.碳原子核,含6个质子,7个中子C.氮原子核,含7个质子,7个中子D.氧原子核,含7个质子,8个中子13.下列化学用语书写正确的是B.一个一氧化碳分子:CoA.2个氮原子:N2C.水中氧元素的化合价为−2价:D.一个氧离子:O2-14.关于“舌尖上的化学”,下列说法不科学的是A.为了身体健康,必须均衡膳食B.为预防缺碘性疾病,可食用适量海带C.为延长食品保质期,在食品中添加大量的防腐剂D.为使馒头、面包等发面食品松软可口,制作时可添加适量碳酸氢钠15.观察蜡烛燃烧过程中的变化,下列说法不正确的是A.蜡烛燃烧的过程中,既有物理变化也有化学变化B.蜡烛燃烧的过程中,既有物质变化也有能量变化C.燃烧后的气体使澄清石灰水变浑浊,发生的是化学变化D.燃烧后的气体在干燥烧杯壁上冷凝成液滴时,发生的是化学变化二、填空题(本大题共1小题,共6分)16.高锰酸钾和锰酸钾均易溶于水,某生设计实验从高锰酸钾分解的剩余物中分离锰酸钾。实验步骤如下:Ⅰ、将试管中的剩余物充分加热Ⅱ、将步...

1、当您付费下载文档后,您只拥有了使用权限,并不意味着购买了版权,文档只能用于自身使用,不得用于其他商业用途(如 [转卖]进行直接盈利或[编辑后售卖]进行间接盈利)。
2、本站所有内容均由合作方或网友上传,本站不对文档的完整性、权威性及其观点立场正确性做任何保证或承诺!文档内容仅供研究参考,付费前请自行鉴别。
3、如文档内容存在违规,或者侵犯商业秘密、侵犯著作权等,请点击“违规举报”。

碎片内容

2023-2024学年浙江省台州市温岭市九年级化学第一学期期中检测模拟试题含解析.doc

您可能关注的文档

确认删除?