电脑桌面
添加内谋知识网--内谋文库,文书,范文下载到电脑桌面
安装后可以在桌面快捷访问

2023-2024学年浙江省台州市温岭市实验学校化学九上期中联考试题含解析.doc

2023-2024学年浙江省台州市温岭市实验学校化学九上期中联考试题含解析.doc_第1页
1/15
2023-2024学年浙江省台州市温岭市实验学校化学九上期中联考试题含解析.doc_第2页
2/15
2023-2024学年浙江省台州市温岭市实验学校化学九上期中联考试题含解析.doc_第3页
3/15
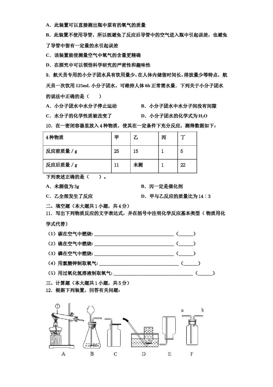
2023-2024学年浙江省台州市温岭市实验学校化学九上期中联考试题考试题考生请注意:1.答题前请将考场、试室号、座位号、考生号、姓名写在试卷密封线内,不得在试卷上作任何标记。2.第一部分选择题每小题选出答案后,需将答案写在试卷指定的括号内,第二部分非选择题答案写在试卷题目指定的位置上。3.考生必须保证答题卡的整洁。考试结束后,请将本试卷和答题卡一并交回。一、单选题(本大题共10小题,共20分)1.下列化学用语中,正确的是A.2个镁离子:2Mg2+B.氧化钠:NaOC.2H2O的相对分子质量之和为20D.+2价的镁元素:Mg2+2.下表是一些食物的pH,胃酸过多的病人空腹时最宜食用的是物质橘子葡萄牛奶玉米粥pH3~43.5~4.56.3~6.66.8~8.0A.橘子B.葡萄C.牛奶D.玉米粥3.空气质量日益受到人们的日益关注。下列物质中,未计入监测空气污染指数项目的是()B.二氧化碳C.二氧化硫D.可吸入颗粒物A.一氧化碳4.2015年10月,中国科研团队首次证实了天然铀单质的存在,用于核电工业的一种铀原子中含有92个质子和143个中子。有关该原子的说法不正确的是()A.属于金属元素B.原子序数为92C.核外电子数为92D.相对原子质量为1435.下列关于溶液的说法错误的是()A.与乳化作用相比,溶解能使物质混合得更均匀B.20℃时,50g水中溶解了15g的硝酸钾,则20℃时硝酸钾的溶解度是30gC.一定温度下,固体物质的溶解度不随水的质量改变而改变D.硝酸钾的饱和溶液恒温蒸发部分水后,剩余溶液溶质质量分数不变6.下列关于实验现象的描述中,不正确的是()A.红磷在空气中燃烧发出大量的白烟B.木炭在氧气中燃烧发出白光,生成二氧化碳气体C.镁条在空气中燃烧发出耀眼的白光,生成白色固体D.氢气在空气中燃烧发出淡蓝色火焰,火焰上方烧杯内壁出现水雾7.下列图象能正确反映对应变化关系的是()A.加热一定量的KClO3和MnO2固体B.生物细胞中元素含量C.水的电解D.加热一定量高锰酸钾固体8.在做测定空气中氧气含量的演示实验时,小明设计如图所示的装置,对此装置评价错误的是A.此装置可以直接测出瓶中原有的氧气的质量B.此装置不使用导管,所以既避免了反应后导管中的空气进入瓶中引起误差,也避免了导管中留有一定量的水引起误差C.该装置能使测量空气中氧气的含量更精确D.在探究中可以领悟科学研究的严密性和趣味性9.航天员专用的小分子团水具有饮用量少、在人体内储留时间长、排放量少等特点,航天员一次饮用125mL小分子团水,可维持人体6h正常需水量.下列关于小分子团水的说法中正确的是()A.小分子团水中水分子停止运动B.小分子团水中水分子间没有间隙C.水分子的化学性质被改变了D.小分子团水的化学式为H2O10.在一密闭容器里放入4种物质,使其在一定条件下充分反应,测得数据如下:4种物质甲乙丙丁反应前质量/g251515反应后质量/g11未测122下列表述正确的是()。B.丙一定是催化剂A.未测值为3gC.乙全部发生了反应D.甲与乙反应的质量比为14︰3二、填空题(本大题共1小题,共4分)11.写出下列物质反应的文字表达式,并在括号中注明化学反应基本类型(物质用化学式代替)(1)碳在空气中燃烧:_________________________________(______)(2)硫在空气中燃烧:_________________________________(______)(3)磷在空气中燃烧:_________________________________(______)(4)用氯酸钾制取氧气:_________________________________(______)(5)用过氧化氢溶液制取氧气:_________________________________(______)三、计算题(本大题共1小题,共5分)12.根据下列装置,回答有关问题:(1)写出仪器①的名称__________.(2)某同学选用A装置制取氧气,在连接玻璃管和带孔橡皮塞时,玻璃管不容易插入橡皮塞,应采取的措施是:________.采用D装置收集氧气的理由是_________.(3)某同学选用B装置制取氧气,反应的文字表达式为_________,若将选用的B发生装置或操作方法作了改进,都可以得到平稳的氧气流.他是如何改进的?_______.(4)F图是化学中的多功能瓶,可以有如下用途:①可以用做向上排空气法收集氧气,从_______端进氧气.②医院里给病人输氧...

1、当您付费下载文档后,您只拥有了使用权限,并不意味着购买了版权,文档只能用于自身使用,不得用于其他商业用途(如 [转卖]进行直接盈利或[编辑后售卖]进行间接盈利)。
2、本站所有内容均由合作方或网友上传,本站不对文档的完整性、权威性及其观点立场正确性做任何保证或承诺!文档内容仅供研究参考,付费前请自行鉴别。
3、如文档内容存在违规,或者侵犯商业秘密、侵犯著作权等,请点击“违规举报”。

碎片内容

2023-2024学年浙江省台州市温岭市实验学校化学九上期中联考试题含解析.doc

您可能关注的文档

确认删除?