电脑桌面
添加内谋知识网--内谋文库,文书,范文下载到电脑桌面
安装后可以在桌面快捷访问

2023-2024学年浙江省嘉兴市南湖区实验九年级化学第一学期期中调研模拟试题含解析.doc

2023-2024学年浙江省嘉兴市南湖区实验九年级化学第一学期期中调研模拟试题含解析.doc_第1页
1/14
2023-2024学年浙江省嘉兴市南湖区实验九年级化学第一学期期中调研模拟试题含解析.doc_第2页
2/14
2023-2024学年浙江省嘉兴市南湖区实验九年级化学第一学期期中调研模拟试题含解析.doc_第3页
3/14
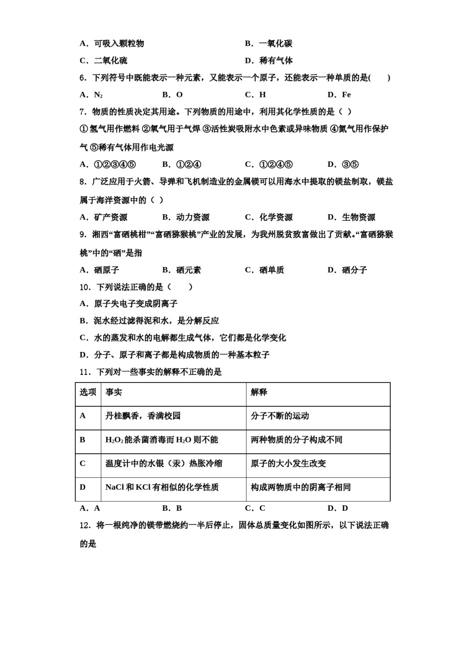
2023-2024学年浙江省嘉兴市南湖区实验九年级化学第一学期期中调研模拟试题期中调研模拟试题考生须知:1.全卷分选择题和非选择题两部分,全部在答题纸上作答。选择题必须用2B铅笔填涂;非选择题的答案必须用黑色字迹的钢笔或答字笔写在“答题纸”相应位置上。2.请用黑色字迹的钢笔或答字笔在“答题纸”上先填写姓名和准考证号。3.保持卡面清洁,不要折叠,不要弄破、弄皱,在草稿纸、试题卷上答题无效。一、单选题(本大题共15小题,共30分)1.中国工程院院士黄旭华,被誉为我国核潜艇之父。核燃料主要是铀﹣235,如图是铀元素在元素周期表中的信息图,下列有关说法正确的是()A.该元素的相对原子质量为92B.该元素的原子序数为238C.一个铀原子的核内有92个中子D.该元素属于金属元素2.将20℃的硝酸钾饱和溶液升温至80℃时,下列说法正确的是()A.溶液中溶质的溶解度减少B.溶液质量减少C.溶液中溶质质量分数不变D.溶液仍为饱和溶液3.关于溶液的叙述中,正确的是()A.任何溶液都只能含一种溶质B.一定温度下,任何物质都可以无限制溶解在一定量的水中C.向水中加入少量蔗糖固体不断搅拌可增大蔗糖的溶解度D.溶解硝酸钾固体时加热既可以使硝酸钾溶解的更多,又可以使其溶的更快4.下列实验不能达到目的的是A.用带火星的木条伸入集气瓶中,检验氧气B.用燃着的木条伸入集气瓶中,检验二氧化碳C.用带火星的木条放在集气瓶口,检验氧气是否集满D.用木条平放在蜡烛火焰中,比较火焰各层的温度5.空气质量日益受到人们的关注。下列物质中,不会污染空气的是()A.可吸入颗粒物B.一氧化碳C.二氧化硫D.稀有气体6.下列符号中既能表示一种元素,又能表示一个原子,还能表示一种单质的是()A.N2B.OC.HD.Fe7.物质的性质决定其用途。下列物质的用途中,利用其化学性质的是()①氢气用作燃料②氧气用于气焊③活性炭吸附水中色素或异味物质④氮气用作保护气⑤稀有气体用作电光源A.①②③④⑤B.①②④C.①②④⑤D.③⑤8.广泛应用于火箭、导弹和飞机制造业的金属镁可以用海水中提取的镁盐制取,镁盐属于海洋资源中的()A.矿产资源B.动力资源C.化学资源D.生物资源9.湘西“富硒桃柑”“富硒猕猴桃”产业的发展,为我州脱贫致富做出了贡献。“富硒猕猴桃”中的“硒”是指A.硒原子B.硒元素C.硒单质D.硒分子10.下列说法正确的是()A.原子失电子变成阴离子B.泥水经过滤得泥和水,是分解反应C.水的蒸发和水的电解都生成气体,它们都是化学变化D.分子、原子和离子都是构成物质的一种基本粒子11.下列对一些事实的解释不正确的是选项事实解释A丹桂飘香,香满校园分子不断的运动BH2O2能杀菌消毒而H2O则不能两种物质的分子构成不同C温度计中的水银(汞)热胀冷缩原子的大小发生改变DNaCl和KCl有相似的化学性质构成两物质中的阴离子相同A.AB.BC.CD.D12.将一根纯净的镁带燃烧约一半后停止,固体总质量变化如图所示,以下说法正确的是A.M1表示反应物的总质量B.M2表示生成物的总质量C.(M2—M1)表示生成的MgO质量D.(M2—M1)表示参加反应的O2质量13.下列有关实验现象的描述正确的是A.铁丝在氧气中燃烧,生成黑色固体四氧化三铁.B.红磷在空气中燃烧时产生大量白色烟雾C.木炭在氧气中燃烧发出红光,生成一种有刺激性气味的气体D.将白瓷板压在蜡烛的火焰上,出现黑色固体14.如下图图示的实验装置或操作正确的是()A.加热液体B.检查装置气密性C.铁丝在氧气中燃烧D.过滤15.生活离不开化学,下列说法正确的是()A.水龙头表面镀银防锈延长使用寿命B.煤炉旁边放一盆水防止一氧化碳中毒C.水中加肥皂液可以把硬水软化D.给病人吸纯氧用于医疗急救二、填空题(本大题共1小题,共6分)16.为测定空气中氧气的含量,小华设计如下方案:用容积为40mL的试管作反应容器,将过量的白磷放入试管,用橡皮塞塞紧试管,通过导管与容积为60mL注射器组成如图的实验装置。(1)实验前,打开弹簧夹,将注射器活塞前沿从20mL刻度处推至15mL刻度处,然后松开手,若活塞仍能返回至20mL刻度处,则说明____________。(2)若先夹紧弹簧夹,用酒精灯加热白磷,燃烧结束,等到试管...

1、当您付费下载文档后,您只拥有了使用权限,并不意味着购买了版权,文档只能用于自身使用,不得用于其他商业用途(如 [转卖]进行直接盈利或[编辑后售卖]进行间接盈利)。
2、本站所有内容均由合作方或网友上传,本站不对文档的完整性、权威性及其观点立场正确性做任何保证或承诺!文档内容仅供研究参考,付费前请自行鉴别。
3、如文档内容存在违规,或者侵犯商业秘密、侵犯著作权等,请点击“违规举报”。

碎片内容

2023-2024学年浙江省嘉兴市南湖区实验九年级化学第一学期期中调研模拟试题含解析.doc

您可能关注的文档

确认删除?