电脑桌面
添加内谋知识网--内谋文库,文书,范文下载到电脑桌面
安装后可以在桌面快捷访问

2023-2024学年浙江省嘉兴市海盐县化学九年级第一学期期中复习检测模拟试题含解析.doc

2023-2024学年浙江省嘉兴市海盐县化学九年级第一学期期中复习检测模拟试题含解析.doc_第1页
1/11
2023-2024学年浙江省嘉兴市海盐县化学九年级第一学期期中复习检测模拟试题含解析.doc_第2页
2/11
2023-2024学年浙江省嘉兴市海盐县化学九年级第一学期期中复习检测模拟试题含解析.doc_第3页
3/11
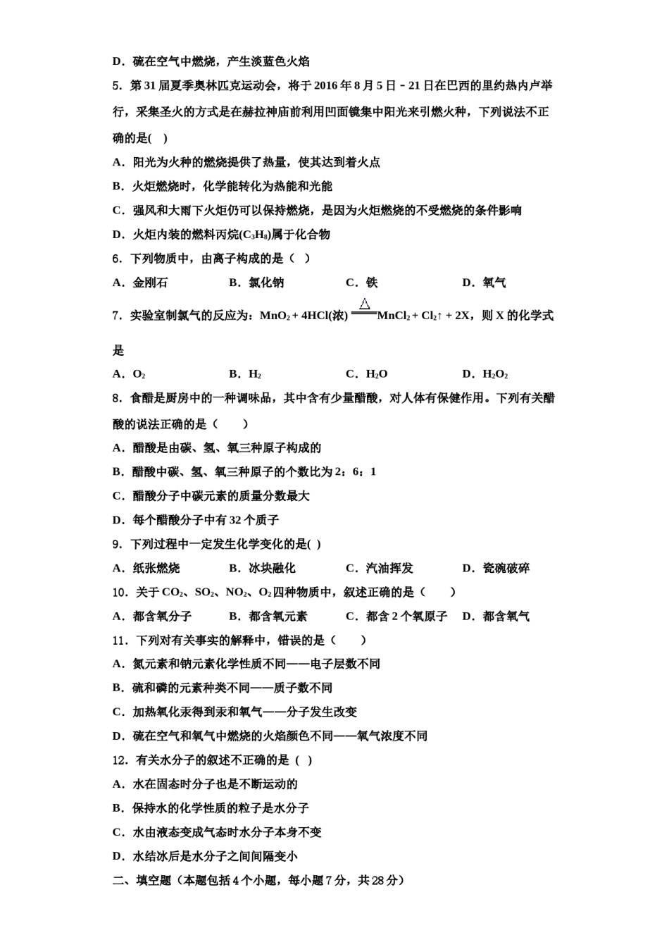
2023-2024学年浙江省嘉兴市海盐县化学九年级第一学期期中复习检测模拟试题复习检测模拟试题注意事项:1.答题前,考生先将自己的姓名、准考证号填写清楚,将条形码准确粘贴在考生信息条形码粘贴区。2.选择题必须使用2B铅笔填涂;非选择题必须使用0.5毫米黑色字迹的签字笔书写,字体工整、笔迹清楚。3.请按照题号顺序在各题目的答题区域内作答,超出答题区域书写的答案无效;在草稿纸、试题卷上答题无效。4.保持卡面清洁,不要折叠,不要弄破、弄皱,不准使用涂改液、修正带、刮纸刀。一、单选题(本题包括12个小题,每小题3分,共36分.每小题只有一个选项符合题意)1.下列有关二氧化碳的说法错误的是()A.在空气中二氧化碳的体积分数约为0.03%B.二氧化碳有毒,不能供人呼吸C.过多的二氧化碳排放会导致温室效应D.干冰可用于人工降雨2.下列现象描述不正确的是()A.硫在空气中燃烧发出微弱的淡蓝色火焰B.硫酸铜溶液中加入氢氧化钠溶液有蓝色沉淀生成C.蜡烛在空气中燃烧产生大量白烟D.木炭在氧气中燃烧发出白光3.用如图装置测定空气中氧气的含量(查阅资料,白磷在温度40℃时可以燃烧),下列说法正确的是()A.点燃白磷后缓慢将燃烧匙插入瓶中,塞紧瓶塞B.用细铁丝代替白磷进行实验,不会影响实验结果C.不打开瓶塞,聚焦太阳光引燃足量白磷,实验效果更好D.实验结束后,集气瓶中白磷熄灭无须冷却即可打开止水4.下列实验现象描述不正确的是()A.红磷在空气中燃烧,产生大量白烟B.木炭在氧气中燃烧,发出白光,生成黑色固体C.细铁丝在氧气中燃烧,火星四射,生成黑色固体D.硫在空气中燃烧,产生淡蓝色火焰5.第31届夏季奥林匹克运动会,将于2016年8月5日﹣21日在巴西的里约热内卢举行,采集圣火的方式是在赫拉神庙前利用凹面镜集中阳光来引燃火种,下列说法不正确的是()A.阳光为火种的燃烧提供了热量,使其达到着火点B.火炬燃烧时,化学能转化为热能和光能C.强风和大雨下火炬仍可以保持燃烧,是因为火炬燃烧的不受燃烧的条件影响D.火炬内装的燃料丙烷(C3H8)属于化合物6.下列物质中,由离子构成的是()A.金刚石B.氯化钠C.铁D.氧气7.实验室制氯气的反应为:MnO2+4HCl(浓)MnCl2+Cl2↑+2X,则X的化学式是B.H2C.H2OD.H2O2A.O28.食醋是厨房中的一种调味品,其中含有少量醋酸,对人体有保健作用。下列有关醋酸的说法正确的是()A.醋酸是由碳、氢、氧三种原子构成的B.醋酸中碳、氢、氧三种原子的个数比为2:6:1C.醋酸分子中碳元素的质量分数最大D.每个醋酸分子中有32个质子9.下列过程中一定发生化学变化的是()A.纸张燃烧B.冰块融化C.汽油挥发D.瓷碗破碎10.关于CO2、SO2、NO2、O2四种物质中,叙述正确的是()A.都含氧分子B.都含氧元素C.都含2个氧原子D.都含氧气11.下列对有关事实的解释中,错误的是()A.氮元素和钠元素化学性质不同——电子层数不同B.硫和磷的元素种类不同——质子数不同C.加热氧化汞得到汞和氧气——分子发生改变D.硫在空气和氧气中燃烧的火焰颜色不同——氧气浓度不同12.有关水分子的叙述不正确的是()A.水在固态时分子也是不断运动的B.保持水的化学性质的粒子是水分子C.水由液态变成气态时水分子本身不变D.水结冰后是水分子之间间隔变小二、填空题(本题包括4个小题,每小题7分,共28分)13.硫化氢(H2S)是一种无色、有臭鸡蛋气味的剧毒气体,密度比空气大,能溶于水,其水溶液称为氢硫酸,具有酸的通性。实验室中用硫化亚铁(FeS)与稀硫酸反应制取并探究硫化氢气体的性质。(1)甲装置中发生反应的化学方程式为___________________________。(2)实验中,丙装置观察到的实验现象是__________________。丁装置反应的化学方程式为____________________,反应的微观实质是______________________。14.化学是一门以实验为基础的科学,请结合下列装置图回答问题:(1)写出标注仪器的名称:a________________。(2)实验室用高锰酸钾制取氧气,应选择的发生装置是________填字母,反应的文字表达式是________________________。若用C装置收集氧气,验满的方法是_______________________。(3)选用E装置收集...

1、当您付费下载文档后,您只拥有了使用权限,并不意味着购买了版权,文档只能用于自身使用,不得用于其他商业用途(如 [转卖]进行直接盈利或[编辑后售卖]进行间接盈利)。
2、本站所有内容均由合作方或网友上传,本站不对文档的完整性、权威性及其观点立场正确性做任何保证或承诺!文档内容仅供研究参考,付费前请自行鉴别。
3、如文档内容存在违规,或者侵犯商业秘密、侵犯著作权等,请点击“违规举报”。

碎片内容

2023-2024学年浙江省嘉兴市海盐县化学九年级第一学期期中复习检测模拟试题含解析.doc

您可能关注的文档

确认删除?