电脑桌面
添加内谋知识网--内谋文库,文书,范文下载到电脑桌面
安装后可以在桌面快捷访问

2023-2024学年浙江省嘉兴市秀洲外国语学校九年级化学第一学期期中达标检测试题含解析.doc

2023-2024学年浙江省嘉兴市秀洲外国语学校九年级化学第一学期期中达标检测试题含解析.doc_第1页
1/12
2023-2024学年浙江省嘉兴市秀洲外国语学校九年级化学第一学期期中达标检测试题含解析.doc_第2页
2/12
2023-2024学年浙江省嘉兴市秀洲外国语学校九年级化学第一学期期中达标检测试题含解析.doc_第3页
3/12
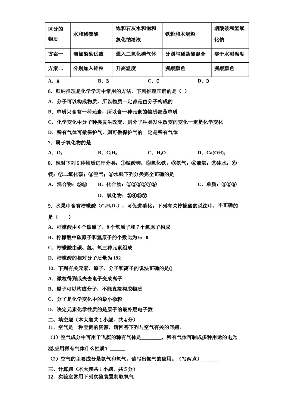
2023-2024学年浙江省嘉兴市秀洲外国语学校九年级化学第一学期期中达标检测试题学期期中达标检测试题考生请注意:1.答题前请将考场、试室号、座位号、考生号、姓名写在试卷密封线内,不得在试卷上作任何标记。2.第一部分选择题每小题选出答案后,需将答案写在试卷指定的括号内,第二部分非选择题答案写在试卷题目指定的位置上。3.考生必须保证答题卡的整洁。考试结束后,请将本试卷和答题卡一并交回。一、单选题(本大题共10小题,共20分)1.关于空气的说法,四位同学说法错误的是A.甲同学:空气是人类生产活动的重要资源,利用空气可以制造氮肥B.乙同学:酥脆的饼干在空气中逐渐变软,因为空气中存在水蒸气C.丁同学:空气中存在氧气,硫在氧气中燃烧发出明亮的蓝紫色火焰D.丙同学:大量排放二氧化碳会导致温室效应,我们可以通过空气质量日报关注CO2的排放量2.下列关于物质燃烧现象的描述,正确的是A.木炭在氧气中燃烧产生刺激性气味的气体B.硫在空气中燃烧,产生淡蓝色火焰,生成刺激性气味气体C.红磷在空气中燃烧产生大量白雾D.铁丝在空气中剧烈燃烧,火星四射,生成黑色固体3.2017年4月22日是第48个世界地球日,我国今年的活动主题是“节约集约利用资源,倡导绿色简约生活”。下列做法不符合这一主题的是A.尽量少用一次性碗筷B.节约用电,人走灯灭C.推广使用无磷洗衣粉D.提倡垃圾焚烧处理4.下列鉴别两种不同物质的方法中不正确的是A.观察——鉴别黄铜和黄金B.闻气味——鉴别白酒与白醋C.品尝——厨房中鉴别白糖和食盐D.用磁铁吸引——木炭粉和铁粉5.区分下列各组物质的两种方法都合理的是()ABCD区分的水和稀硫酸饱和石灰水和饱和铁粉和木炭粉硝酸铵和氢氧物质氯化钠溶液化钠方案一滴加酚酞试液通入二氧化碳气体分别与稀盐酸混合溶于水测温度方案二分别加入锌粒升高温度观察颜色观察颜色A.AB.BC.CD.D6.归纳推理是化学学习中常用的方法。下列推理正确的是()A.分子可以构成物质,所以物质一定都是由分子构成的B.单质只含有一种元素,所以含一种元素的物质都是单质C.化学变化中分子种类发生改变,则分子种类发生改变的变化一定是化学变化D.稀有气体可做保护气,则可做保护气的一定是稀有气体7.属于氧化物的是B.C3H8C.H2OD.Ca(OH)2A.O28.现对下列9种物质进行分类:①锰酸钾;②氧化铁;③氨气;④液氧;⑤冰水;⑥镁;⑦二氧化碳;⑧空气;⑨水银下列分类完全正确的是C.单质:④⑥⑨A.混合物:⑤⑧B.化合物:①②③⑤⑦⑨D.氧化物:②④⑤⑦9.水果中含有柠檬酸(C6H8O7),可促进消化。下列有关柠檬酸的说法中,不正确的是()A.柠檬酸由6个碳原子、8个氢原子和7个氧原子构成B.柠檬酸中碳原子和氢原子的个数比为6:8C.柠檬酸由碳、氢、氧三种元素组成D.柠檬酸的相对分子质量为19210.下列有关元素、原子、分子和离子的说法正确的是()A.微粒得到或失去电子变成离子B.原子可以构成分子,不能直接构成物质C.分子是化学变化中的最小微粒D.决定元素化学性质的是原子的最外层电子数二、填空题(本大题共1小题,共4分)11.空气是一种宝贵的资源,请回答下列与空气有关的问题。(1)空气成分中可用于飞艇的稀有气体是________,稀有气体可制成多种用途的电光源.应用稀有气体什么性质?______(2)空气的主要成分是氮气和氧气,请写出氮气的应用。(写两点)_______三、计算题(本大题共1小题,共5分)12.实验室常用下列实验装置制取氧气(1)用过氧化氢和二氧化锰来制取氧气时,可选用的发生装置是____________(填序号),其中二氧化锰起_______作用;用过氧化氢制取氧气的化学方程式为_______;(2)选择的收集装置可以是_____或E;用E装置收集氧气的依据是______。四、简答题(本大题共2小题,共8分)13.空气是人类最宝贵的自然资源。空气中氮气的含量最多,氮气在高温、高能量条件下可与某些物质发生反应。图1是以空气和其他必要的原料合成氮肥(NH4HCO3)的流程。请按要求回答下列问题:(1)步骤①中可利用氮气和氧气的_____不同分离出氮气和氧气,属于___变化。(2)写出反应②的符号表达式:____________。(3)图2是化肥碳...

1、当您付费下载文档后,您只拥有了使用权限,并不意味着购买了版权,文档只能用于自身使用,不得用于其他商业用途(如 [转卖]进行直接盈利或[编辑后售卖]进行间接盈利)。
2、本站所有内容均由合作方或网友上传,本站不对文档的完整性、权威性及其观点立场正确性做任何保证或承诺!文档内容仅供研究参考,付费前请自行鉴别。
3、如文档内容存在违规,或者侵犯商业秘密、侵犯著作权等,请点击“违规举报”。

碎片内容

2023-2024学年浙江省嘉兴市秀洲外国语学校九年级化学第一学期期中达标检测试题含解析.doc

您可能关注的文档

确认删除?