电脑桌面
添加内谋知识网--内谋文库,文书,范文下载到电脑桌面
安装后可以在桌面快捷访问

2023-2024学年浙江省宁波市东恩中学化学九年级第一学期期末调研试题含解析.doc

2023-2024学年浙江省宁波市东恩中学化学九年级第一学期期末调研试题含解析.doc_第1页
1/11
2023-2024学年浙江省宁波市东恩中学化学九年级第一学期期末调研试题含解析.doc_第2页
2/11
2023-2024学年浙江省宁波市东恩中学化学九年级第一学期期末调研试题含解析.doc_第3页
3/11
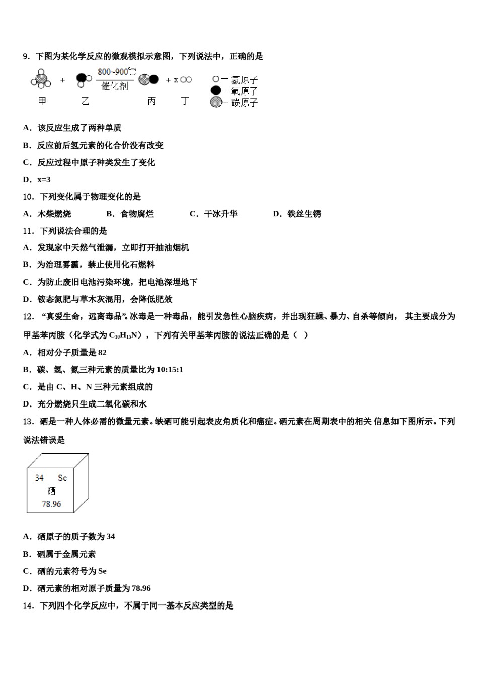
2023-2024学年浙江省宁波市东恩中学化学九年级第一学期期末调研试题考生请注意:1.答题前请将考场、试室号、座位号、考生号、姓名写在试卷密封线内,不得在试卷上作任何标记。2.第一部分选择题每小题选出答案后,需将答案写在试卷指定的括号内,第二部分非选择题答案写在试卷题目指定的位置上。3.考生必须保证答题卡的整洁。考试结束后,请将本试卷和答题卡一并交回。一、单选题(本大题共15小题,共30分)1.经测定,氮的某种氧化物中,氮、氧两种元素的质量比是7︰4,则该氧化物中氮元素的化合价是()A.+5B.+4C.+3D.+12.在Cu(NO3)2、AgNO3混合溶液中加入一定量的铁粉,充分反应后过滤,向滤渣中滴加稀硫酸时无气泡产生,下列说法正确的是()A.滤渣中一定有Ag和CuB.滤渣中一定有AgC.滤液中一定有Cu(NO3)2D.滤液中一定没有AgNO33.根据你所学的化学知识和生活经验判断,下列做法不科学的是()A.用肥皂水区分硬水和软水B.用钢刷、沙等擦洗铝制炊具C.不能用点燃的方法除去CO2中混有的少量杂质气体COD.用相互刻画来比较黄铜片(铜锌合金)和铜片的硬度4.北京奥运会“祥云”火炬载着中国人民对世界人民的友谊,它采用的燃料是丙烷(分子结构模型如图),下列关于丙烷分子的说法不正确的是A.丙烷分子由碳元素和氢元素组成B.丙烷分子中碳原子和氢原子的个数比为3:8C.丙烷分子由碳原子和氢原子构成D.一个丙烷分子中含有26个质子5.下列有关实验现象的描述正确的是A.红磷在空气中燃烧产生白色烟雾B.铁丝在氧气中剧烈燃烧,火星四射,放出大量的热,生成四氧化三铁固体C.黄铜片和铜片互相刻划,铜片上留下的痕迹比黄铜片上的深D.硝酸铵固体溶于水放出大量的热6.下列有关资源、能源的叙述错误的是A.空气中含量最多的单质是氮气B.按目前测定,海水中含有的化学元素有80多种C.煤、石油、沼气、风能等都是可再生能源D.防止金属腐蚀是保护金属资源的有效途径7.生活中的下列变化属于化学变化的是A.石蜡熔化B.纸张燃烧C.玻璃破碎D.汽油挥发8.加热一定质量的氯酸钾和二氧化锰的混合物,下列图象中能正确反映物质质量随时间变化关系的是()A.B.C.D.9.下图为某化学反应的微观模拟示意图,下列说法中,正确的是A.该反应生成了两种单质B.反应前后氢元素的化合价没有改变C.反应过程中原子种类发生了变化D.x=310.下列变化属于物理变化的是A.木柴燃烧B.食物腐烂C.干冰升华D.铁丝生锈11.下列说法合理的是A.发现家中天然气泄漏,立即打开抽油烟机B.为治理雾霾,禁止使用化石燃料C.为防止废旧电池污染环境,把电池深埋地下D.铵态氮肥与草木灰混用,会降低肥效12.“真爱生命,远离毒品”。冰毒是一种毒品,能引发急性心脑疾病,并出现狂躁、暴力、自杀等倾向,其主要成分为甲基苯丙胺(化学式为C10H15N),下列有关甲基苯丙胺的说法正确的是()A.相对分子质量是82B.碳、氢、氮三种元素的质量比为10:15:1C.是由C、H、N三种元素组成的D.充分燃烧只生成二氧化碳和水13.硒是一种人体必需的微量元素。缺硒可能引起表皮角质化和癌症。硒元素在周期表中的相关信息如下图所示。下列说法错误是A.硒原子的质子数为34B.硒属于金属元素C.硒的元素符号为SeD.硒元素的相对原子质量为78.9614.下列四个化学反应中,不属于同一基本反应类型的是A.Zn+H2SO4=ZnSO4+H2↑B.Fe+CuSO4=Cu+FeSO4C.2CuO+C2Cu+CO2↑D.Fe2O3+3CO2Fe+3CO215.2019年5月,华为宣布做好了启动备用芯片的准备,硅是计算机芯片的基本材料,高温下氢气与四氯化硅反应制成硅的化学方程式:2H2+SiCl4Si+4X,其中X的化学式为A.ClB.H2OC.HClD.SiH4二、填空题(本大题共1小题,共6分)16.老师为同学们提供了如下实验装置:(1)装置B中,仪器a的名称是_________。(2)实验室要用高锰酸钾制取一瓶较纯的氧气,发生和收集装置的组合是______(填字母序号),反应的化学方程式为________________________________。(3)姗姗同学选择B装置制二氧化碳,用实验仪器①分液漏斗代替长颈漏斗,其优点是________________________________。(4)常温下,氨气具有强烈刺激性气味,是污染空气...

1、当您付费下载文档后,您只拥有了使用权限,并不意味着购买了版权,文档只能用于自身使用,不得用于其他商业用途(如 [转卖]进行直接盈利或[编辑后售卖]进行间接盈利)。
2、本站所有内容均由合作方或网友上传,本站不对文档的完整性、权威性及其观点立场正确性做任何保证或承诺!文档内容仅供研究参考,付费前请自行鉴别。
3、如文档内容存在违规,或者侵犯商业秘密、侵犯著作权等,请点击“违规举报”。

碎片内容

2023-2024学年浙江省宁波市东恩中学化学九年级第一学期期末调研试题含解析.doc

您可能关注的文档

确认删除?