电脑桌面
添加内谋知识网--内谋文库,文书,范文下载到电脑桌面
安装后可以在桌面快捷访问

2023-2024学年浙江省宁波市北仑区化学九上期末调研试题含解析.doc

2023-2024学年浙江省宁波市北仑区化学九上期末调研试题含解析.doc_第1页
1/11
2023-2024学年浙江省宁波市北仑区化学九上期末调研试题含解析.doc_第2页
2/11
2023-2024学年浙江省宁波市北仑区化学九上期末调研试题含解析.doc_第3页
3/11
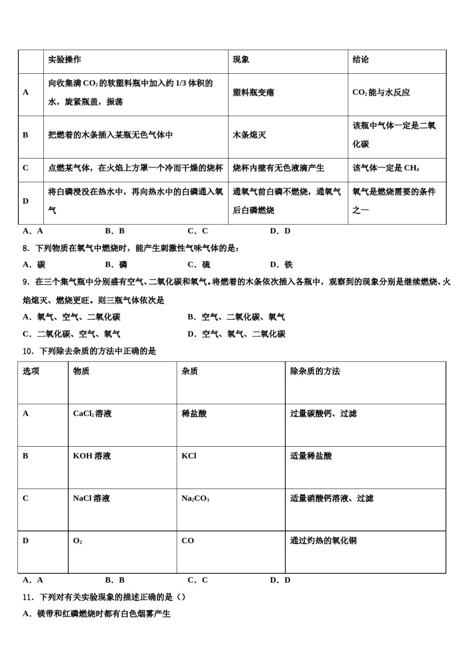
2023-2024学年浙江省宁波市北仑区化学九上期末调研试题注意事项:1.答题前,考生先将自己的姓名、准考证号码填写清楚,将条形码准确粘贴在条形码区域内。2.答题时请按要求用笔。3.请按照题号顺序在答题卡各题目的答题区域内作答,超出答题区域书写的答案无效;在草稿纸、试卷上答题无效。4.作图可先使用铅笔画出,确定后必须用黑色字迹的签字笔描黑。5.保持卡面清洁,不要折暴、不要弄破、弄皱,不准使用涂改液、修正带、刮纸刀。一、单选题(本大题共15小题,共30分)1.在化学王国里,数字被赋予了丰富的内涵。对下列化学用语中数字“2”的说法正确的是()①2H②2NH3③SO2④O⑤Mg2+⑥2OHˉ⑦H2OA.表示离子个数的是⑤⑥B.表示离子所带电荷数的是④⑤C.表示分子中原子个数的是③⑦D.表示分子个数的是①②2.化学反应前后,下列各项一定会发生变化的是()①原子种类②元素种类③分子种类④物质种类A.①②B.①③C.②④D.③④3.分类是学习化学的一种重要方法。下列对物质的分类正确的是()A.洁净的空气(纯净物)B.高锰酸钾(氧化物)C.C60(单质)D.冰水(混和物)4.车用乙醇汽油是将乙醇和汽油以一定的比例混合而成的一种汽车燃料,下列有关说法不正确的是A.乙醇汽油是一种新型的化合物B.使用乙醇汽油可适当节省石油资源C.使用乙醇汽油可减轻汽车尾气对环境的污染D.乙醇俗称酒精,实验室作为酒精灯的燃料5.下列对于宏观现象的微观解释中,错误的是A.水通直流电分解,是因为水分子被破坏,形成新的分子B.“酒香不怕巷子深”,是因为分子在不停地运动C.10mL水与10mL酒精混合后体积小于20mL,是因为水分子的体积减小D.CO和CO2具有不同的化学性质,是因为构成它们的分子不同6.下列对化学实验现象的描述,不正确的是A.硫在空气中燃烧产生淡蓝色火焰B.铜绿受热后固体变成黑色,试管内壁有小液滴C.细铁丝在氧气中剧烈燃烧,火星四射,放出热量,生成黑色固体D.蜡烛在氧气里燃烧生成二氧化碳和水7.通过下列实验操作和现象能得出相应结论的是()实验操作现象结论向收集满CO2的软塑料瓶中加入约1/3体积的A塑料瓶变瘪CO2能与水反应水,旋紧瓶盖,振荡B把燃着的木条插入某瓶无色气体中木条熄灭该瓶中气体一定是二氧化碳C点燃某气体,在火焰上方罩一个冷而干燥的烧杯烧杯内壁有无色液滴产生该气体一定是CH4将白磷浸没在热水中,再向热水中的白磷通入氧通氧气前白磷不燃烧,通氧气氧气是燃烧需要的条件D气后白磷燃烧之一A.AB.BC.CD.D8.下列物质在氧气中燃烧时,能产生刺激性气味气体的是:A.碳B.磷C.硫D.铁9.在三个集气瓶中分别盛有空气、二氧化碳和氧气。将燃着的木条依次插入各瓶中,观察到的现象分别是继续燃烧、火焰熄灭、燃烧更旺。则三瓶气体依次是B.空气、二氧化碳、氧气A.氧气、空气、二氧化碳C.二氧化碳、空气、氧气D.空气、氧气、二氧化碳10.下列除去杂质的方法中正确的是选项物质杂质除杂质的方法ACaCl2溶液稀盐酸过量碳酸钙、过滤BKOH溶液KCl适量稀盐酸CNaCl溶液Na2CO3适量硝酸钙溶液、过滤DO2CO通过灼热的氧化铜D.DA.AB.BC.C11.下列对有关实验现象的描述正确的是()A.镁带和红磷燃烧时都有白色烟雾产生B.铁丝在氧气中燃烧会生成黑色的四氧化三铁C.将装有浓盐酸的试剂瓶打开时瓶口会有白烟出现D.把浓硫酸涂在木条上,木条会慢慢变黑12.下列事实中,没有发生化学变化的是A.分离液态空气制氧气B.配制农药波尔多液C.动物的新陈代谢D.加热“铜绿”变黑13.某同学选用氢氧化钠固体与水配制20g溶质质量分数为10%的氢氧化钠溶液,下列说法错误的是()①需称取氢氧化钠固体2.0g②称量前托盘天平应先检查游码是否归零,并调节平衡③用托盘天平称量氢氧化钠固体时,为防止污染托盘,可将氢氧化钠放在纸上称量④选用250mL量筒量取18mL的水⑤存放溶液时,为确保数据准确,将试剂瓶用蒸馏水清洗后,立即倒入所配溶液封存A.B.C.D.14.下列是四种粒子的结构示意图,下列说法正确的是()A.①和③属于同种元素B.①和④表示的元素是金属元素C.②和③化学性质相似D.①和②表示的是阳离子15.3H2SO4中有“1”、“2”、“3”、...

1、当您付费下载文档后,您只拥有了使用权限,并不意味着购买了版权,文档只能用于自身使用,不得用于其他商业用途(如 [转卖]进行直接盈利或[编辑后售卖]进行间接盈利)。
2、本站所有内容均由合作方或网友上传,本站不对文档的完整性、权威性及其观点立场正确性做任何保证或承诺!文档内容仅供研究参考,付费前请自行鉴别。
3、如文档内容存在违规,或者侵犯商业秘密、侵犯著作权等,请点击“违规举报”。

碎片内容

2023-2024学年浙江省宁波市北仑区化学九上期末调研试题含解析.doc

您可能关注的文档

确认删除?