电脑桌面
添加内谋知识网--内谋文库,文书,范文下载到电脑桌面
安装后可以在桌面快捷访问

2023-2024学年浙江省宁波市鄞州区董玉娣中学化学九上期中综合测试模拟试题含解析.doc

2023-2024学年浙江省宁波市鄞州区董玉娣中学化学九上期中综合测试模拟试题含解析.doc_第1页
1/13
2023-2024学年浙江省宁波市鄞州区董玉娣中学化学九上期中综合测试模拟试题含解析.doc_第2页
2/13
2023-2024学年浙江省宁波市鄞州区董玉娣中学化学九上期中综合测试模拟试题含解析.doc_第3页
3/13
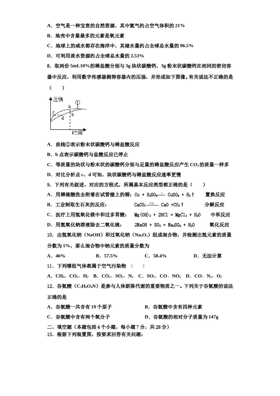
2023-2024学年浙江省宁波市鄞州区董玉娣中学化学九上期中综合测试模拟试题综合测试模拟试题注意事项1.考生要认真填写考场号和座位序号。2.试题所有答案必须填涂或书写在答题卡上,在试卷上作答无效。第一部分必须用2B铅笔作答;第二部分必须用黑色字迹的签字笔作答。3.考试结束后,考生须将试卷和答题卡放在桌面上,待监考员收回。一、单选题(本题包括12个小题,每小题3分,共36分.每小题只有一个选项符合题意)1.关于选用液氢和液氧的说法中,不正确的是()A.与气态相比,液氢和液氧的分子间隔更小,节约空间B.氢气、氧气经液化后,其化学性质没有发生改变C.汽化后,产生的氢气和氧气都是可燃物D.燃烧反应的产物是水,不会污染环境2.下列化学用语与对应含义正确的()A.2N﹣2个氮元素B.2O﹣2个氧分子C.H2﹣2个氢原子D.水中氢元素的化合价为+1价3.碳、氢两种元素的本质区别是B.电子数不同A.质子数不同C.中子数不同D.最外层电子数不同4.在化学反应前后一定发生变化的是()A.物质质量B.分子种类C.分子数目D.原子数目5.分折推理是化学学习中常用的思维方法。下列分析推理说法正确的是()A.水和过氧化氢的组成元素相同,则两者的化学性质相同B.分子可以构成物质,但物质不一定都是分子构成C.物质燃烧是较剧烈的氧化反应,因此氧化反应都是剧烈的D.单质中只含有一种元素,则只含有一种元素的物质一定是单质6.实验室制取二氧化碳一般有以下步骤:①检查装置气密性②连接好装置③向长颈漏斗中注入稀盐酸④收集气体⑤向大试管内中放入石灰石,操作顺序正确的是A.①②③④⑤B.②①③④⑤C.②①⑤③④D.③④⑤②①7.下列有关资源、能源说法中正确的是()A.空气是一种宝贵的自然资源,其中氮气约占空气体积的21%B.地壳中含量最多的元素是氧元素C.地球上的咸水都存在海洋中,其储水量约占全球总水量的96.5%D.可利用淡水资源约占全球总水量的2.53%8.取两份5mL10%的稀盐酸分别与3g块状碳酸钙、3g粉末状碳酸钙在相同的密闭容器中反应,利用数字传感器测得容器内的压强,并形成如下图像。有关说法不正确的是()A.曲线①表示粉末状碳酸钙与稀盐酸反应B.b点表示碳酸钙与盐酸反应已停止C.等质量的块状与粉末状的碳酸钙分别与足量的稀盐酸反应产生CO2的质量一样多D.对比分析点c、d可知,块状碳酸钙与稀盐酸反应速率更慢9.下列有关叙述、对应的方程式,所属基本反应类型都正确的是()A.用稀硫酸洗去附着在试管壁上的铜:Cu+H2SO4CuSO4+H2↑置换反应B.工业制取生石灰的反应:CaCO3CaO+CO2↑分解反应C.医疗上用氢氧化镁中和过多胃酸:Mg(OH)2+2HCl=MgCl2+H2O中和反应D.用氢氧化钠溶液除去二氧化硫:2NaOH+SO2=Na2S04+H2O氧化反应10.由氢氧化钠(NaOH)和过氧化钠(Na2O2)组成混合物,并检测出氢元素的质量分数为1%,那么混合物中钠元素的质量分数为A.46%B.57.5%C.58.4%D.无法计算)D.CO、N2、O211.下列哪组气体都属于空气污染物(C.SO2、CO、NO2A.CH4、CO2、H2B.CO2、SO2、N212.谷氨酸(C5H9O4N)是参与人体新陈代谢的重要物质之一。下列关于谷氨酸的说法正确的是B.谷氨酸中含有四种元素A.谷氨酸一共含有19个原子C.谷氨酸中含有两个氧分子D.谷氨酸的相对分子质量为147g二、填空题(本题包括4个小题,每小题7分,共28分)13.根据下列装置图,按要求回答有关问题:(1)写出图中带有标号仪器的名称:a_____。(2)实验室用分解过氧化氢溶液的方法制取氧气应选用的发生装置为_____(填序号),检验氧气已经收集满的方法是_____。(3)实验室用加热氯酸钾和二氧化锰混合物的方法制取并收集较干燥的氧气时,应选用的装置是_____(填序号),反应的文字表达式为_____;若实验室用加热高锰酸钾的方法制取并用排水法收集氧气,发现水槽中的水变红了,可能的原因是_____,停止加热时,应先将导管移出水面,然后再_____,反应的文字表达式为_____。(4)常温下,在试管中分别加入下列物质,把带火星的木条伸入试管,不能使木条复燃的是_____。A、5mL5%的过氧化氢溶液B、5mL5%的过氧化氢溶液和少量二氧化锰C、5mL5%的过氧化氢溶液和少量硫酸铜溶液D、5m...

1、当您付费下载文档后,您只拥有了使用权限,并不意味着购买了版权,文档只能用于自身使用,不得用于其他商业用途(如 [转卖]进行直接盈利或[编辑后售卖]进行间接盈利)。
2、本站所有内容均由合作方或网友上传,本站不对文档的完整性、权威性及其观点立场正确性做任何保证或承诺!文档内容仅供研究参考,付费前请自行鉴别。
3、如文档内容存在违规,或者侵犯商业秘密、侵犯著作权等,请点击“违规举报”。

碎片内容

2023-2024学年浙江省宁波市鄞州区董玉娣中学化学九上期中综合测试模拟试题含解析.doc

您可能关注的文档

确认删除?