电脑桌面
添加内谋知识网--内谋文库,文书,范文下载到电脑桌面
安装后可以在桌面快捷访问

2023-2024学年浙江省宁波市鄞州实验中学化学九年级第一学期期中考试模拟试题含解析.doc

2023-2024学年浙江省宁波市鄞州实验中学化学九年级第一学期期中考试模拟试题含解析.doc_第1页
1/12
2023-2024学年浙江省宁波市鄞州实验中学化学九年级第一学期期中考试模拟试题含解析.doc_第2页
2/12
2023-2024学年浙江省宁波市鄞州实验中学化学九年级第一学期期中考试模拟试题含解析.doc_第3页
3/12
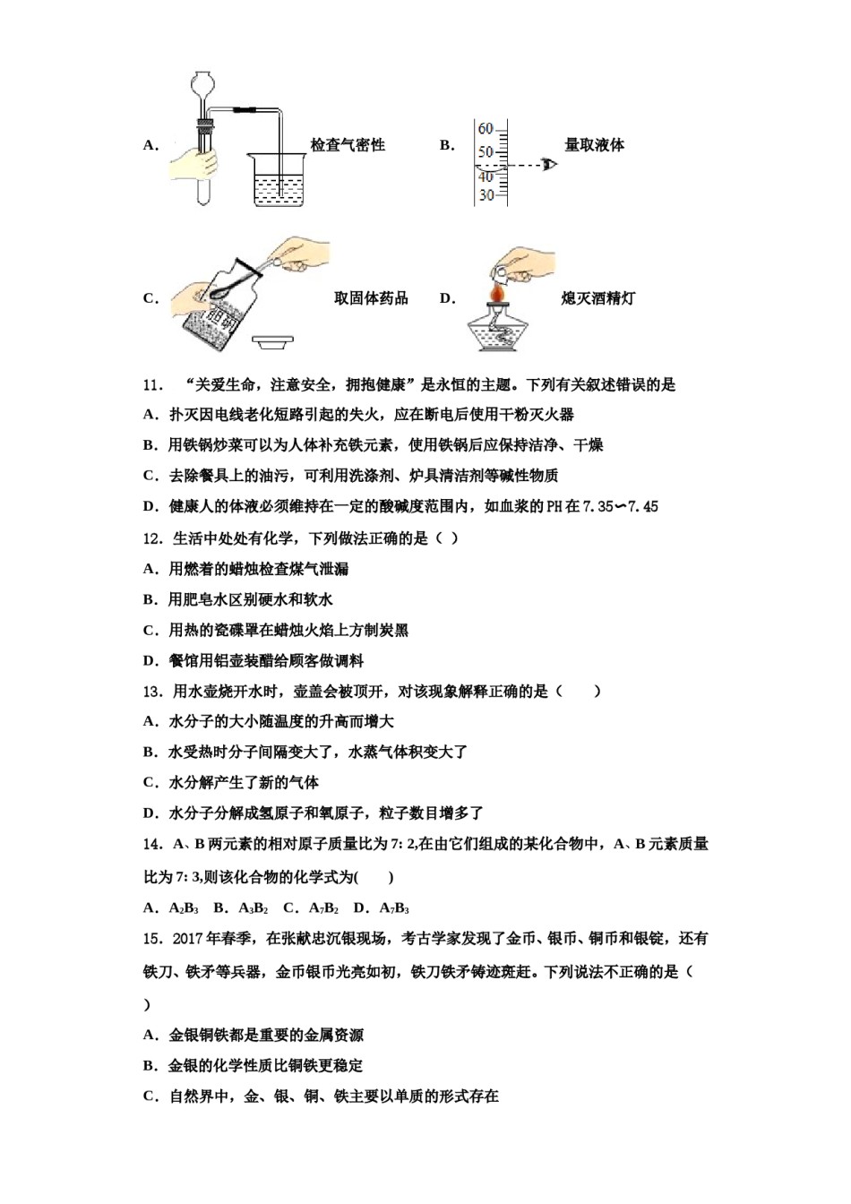
2023-2024学年浙江省宁波市鄞州实验中学化学九年级第一学期期中考试模拟试题期期中考试模拟试题注意事项1.考试结束后,请将本试卷和答题卡一并交回.2.答题前,请务必将自己的姓名、准考证号用0.5毫米黑色墨水的签字笔填写在试卷及答题卡的规定位置.3.请认真核对监考员在答题卡上所粘贴的条形码上的姓名、准考证号与本人是否相符.4.作答选择题,必须用2B铅笔将答题卡上对应选项的方框涂满、涂黑;如需改动,请用橡皮擦干净后,再选涂其他答案.作答非选择题,必须用05毫米黑色墨水的签字笔在答题卡上的指定位置作答,在其他位置作答一律无效.5.如需作图,须用2B铅笔绘、写清楚,线条、符号等须加黑、加粗.一、单选题(本大题共15小题,共30分)1.下列有关数字“2”的意义说法正确的是()A.3Zn2+:3个锌离子带两个单位正电荷B.CO2:1个二氧化碳分子中有1个氧分子C.2S:2个硫元素D.:碳酸钡中钡元素的化合价为+2价2.用水壶烧水,水开时壶盖被顶开。对这一现象的解释正确的是()A.水沸腾时掀起壶盖,说明分子大小随温度升高而增大B.水受热时分子间间隔变大,所占体积变大C.水分解成氢气和氧气D.水分子分解成氢原子和氧原子,粒子数目增多了3.运用推理、归纳、类比、对比的方法得出下列结论,其中合理的是()A.水沸腾时可冲起壶盖,说明温度升高分子会变大B.水和过氧化氢的组成元素相同,则两者的化学性质相同C.同温下分解氯酸钾,加催化剂的反应速率快,说明催化剂可以改变反应速率D.Na+、Cl﹣的最外层电子数均为8,由此得出离子的最外层电子数均为84.化学使世界变得绚丽多彩,科学家为此做出了巨大贡献。下列科学史实叙述错误的是A.英国科学家道尔顿提出了近代原子学说B.法国化学家拉瓦锡得出了空气的质量组成C.俄国化学家门捷列夫发现元素周期律并编制出元素周期表D.中国科学家张青莲为相对原子质量的测定做出卓越贡献5.下列有关叙述不正确的是()A.人体缺铁会引起贫血B.老年人缺钙会发生骨质疏松,容易骨折C.缺碘会导致人的甲状腺肿大D.人体摄入微量元素越多越好6.下列对于宏观现象的微观解释中错误的是()A.过氧化氢分解,是因为过氧化氢分子被破坏,形成新的分子B.“酒香不怕巷子深”,说明了分子在不断运动C.氧气和液氧都能支持燃烧,是因为构成它们的分子相同D.20mL水与20mL酒精混合后体积小于40mL,是因为分子数目减少7.如图是物质的分类及部分转换关系图,有关说法不正确的是()A.转化a一定是化学变化B.转化b一定是化学变化C.转化b中一定有元素的化合价发生改变D.分离液态空气制取氧气属于转化c8.青蒿素(C5H22O5)是被世界承认的原创新药,下列说法错误的是A.青蒿素的相对分子质量为162B.青蒿素由碳、氢、氧三种元素组成C.青蒿素中氧元素的质量分数最大D.青蒿素中碳、氢、氧元素质量之比为5:22:59.下列有关电解水实验的说法正确的是B.产生的氢气和氧气的质量比为2:1A.正极产生的气体具有可燃性C.水是由氢气和氧气组成的D.该实验证明在化学变化中分子可分,而原子不可分10.下列基本实验操作正确的是A.检查气密性B.量取液体C.取固体药品D.熄灭酒精灯11.“关爱生命,注意安全,拥抱健康”是永恒的主题。下列有关叙述错误的是A.扑灭因电线老化短路引起的失火,应在断电后使用干粉灭火器B.用铁锅炒菜可以为人体补充铁元素,使用铁锅后应保持洁净、干燥C.去除餐具上的油污,可利用洗涤剂、炉具清洁剂等碱性物质D.健康人的体液必须维持在一定的酸碱度范围内,如血浆的PH在7.35〜7.4512.生活中处处有化学,下列做法正确的是()A.用燃着的蜡烛检查煤气泄漏B.用肥皂水区别硬水和软水C.用热的瓷碟罩在蜡烛火焰上方制炭黑D.餐馆用铝壶装醋给顾客做调料13.用水壶烧开水时,壶盖会被顶开,对该现象解释正确的是()A.水分子的大小随温度的升高而增大B.水受热时分子间隔变大了,水蒸气体积变大了C.水分解产生了新的气体D.水分子分解成氢原子和氧原子,粒子数目增多了14.A、B两元素的相对原子质量比为7:2,在由它们组成的某化合物中,A、B元素质量比为7:3,则该化合物的化学式为()A.A2B3B.A3B2C.A7B2D....

1、当您付费下载文档后,您只拥有了使用权限,并不意味着购买了版权,文档只能用于自身使用,不得用于其他商业用途(如 [转卖]进行直接盈利或[编辑后售卖]进行间接盈利)。
2、本站所有内容均由合作方或网友上传,本站不对文档的完整性、权威性及其观点立场正确性做任何保证或承诺!文档内容仅供研究参考,付费前请自行鉴别。
3、如文档内容存在违规,或者侵犯商业秘密、侵犯著作权等,请点击“违规举报”。

碎片内容

2023-2024学年浙江省宁波市鄞州实验中学化学九年级第一学期期中考试模拟试题含解析.doc

您可能关注的文档

确认删除?