电脑桌面
添加内谋知识网--内谋文库,文书,范文下载到电脑桌面
安装后可以在桌面快捷访问

2023-2024学年浙江省新昌县联考九年级化学第一学期期中质量跟踪监视模拟试题含解析.doc

2023-2024学年浙江省新昌县联考九年级化学第一学期期中质量跟踪监视模拟试题含解析.doc_第1页
1/11
2023-2024学年浙江省新昌县联考九年级化学第一学期期中质量跟踪监视模拟试题含解析.doc_第2页
2/11
2023-2024学年浙江省新昌县联考九年级化学第一学期期中质量跟踪监视模拟试题含解析.doc_第3页
3/11
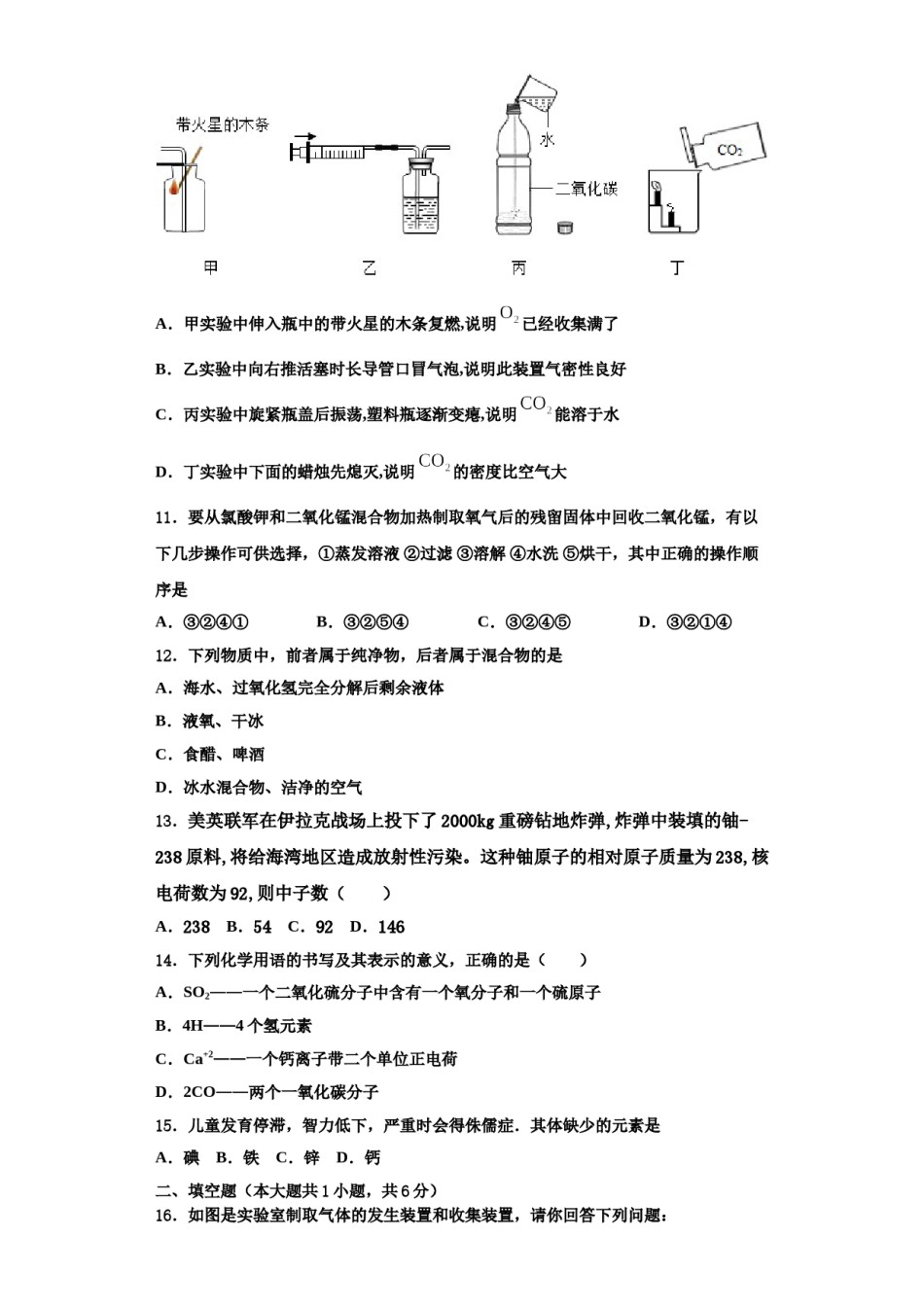
2023-2024学年浙江省新昌县联考九年级化学第一学期期中质量跟踪监视模拟试题量跟踪监视模拟试题注意事项:1.答卷前,考生务必将自己的姓名、准考证号填写在答题卡上。2.回答选择题时,选出每小题答案后,用铅笔把答题卡上对应题目的答案标号涂黑,如需改动,用橡皮擦干净后,再选涂其它答案标号。回答非选择题时,将答案写在答题卡上,写在本试卷上无效。3.考试结束后,将本试卷和答题卡一并交回。一、单选题(本大题共15小题,共30分)1.某同学梳理归纳了以下知识,其中正确的个数有()①空气的成分按体积计算O2约为21%②工业上分离液态空气法制取氧气,是由于氧气和氮气的密度不同③元素周期表共有七个周期18个族④同种元素组成的物质一定是单质⑤天然气经压缩储存在钢瓶中因为压强增大分子之间的间隔变小A.2个B.3个C.4个D.5个2.钛铁矿主要成分的化学式为FeTiOx,其中铁元素和钛元素的化合价均显+3价.则x为()A.2B.4C.3D.63.下列实验方法可以用来鉴别氮气与二氧化碳的是A.观察颜色B.用燃着的木条C.闻气味D.通入到紫色石蕊试液中4.将充满下列气体的试管倒置于水槽中(如图),一段时间后试管内的水位上升最高的是()A.氧气B.氢气C.氮气D.二氧化碳5.在一密闭容器中发生某反应,其中甲、乙、丙、丁四种物质的质量变化如表所示,下列判断不正确的是()甲乙丙丁反应前各物质的质量/g101800反应过程中各物质的质M21.6量/g反应后各物质的质量/gM1215.26.4A.M1的值是4.4B.M2的值是7.5C.反应中甲丁的质量比是7:8D.反应物是甲和乙6.我国为航天大国,火箭发射成功率世界领先。一种新型火箭推进剂在火箭发射过程中,发生反应的微观过程如下下列说法不正确的是A.甲的化学式为N2O4B.生成丙和丁的分子个数比为1:1C.乙中氮、氢原子的个数比为1:2D.丙的相对分子质量为287.某学生用量筒量取液体,量筒摆放平稳,且学生面对刻度,他首先俯视凹液面的最低处读数为19mL,倾出一部分液体后,又仰视读数为10mL,则该同学实际倒出液体的体积为B.大于9mLC.小于9mLD.无法确定A.等于9mL8.氧气(O2)和过氧化氢(H2O2)的分子中都含有()A.氧分子B.氧原子C.氧元素D.氧离子9.下列对实验意外事故的处理错误的是A.若不慎将燃着的酒精灯碰倒,洒出的酒精在桌上燃烧,应立刻用湿抹布扑盖B.若不慎将烧碱溶液沾到皮肤上,要用较多的水冲洗,再涂上硼酸溶液C.若不慎将腐蚀性药液溅入眼睛,要先用手揉眼睛,再立即用水冲洗D.若不慎将浓硫酸沾到皮肤上,应立即用大量水冲洗,然后涂上3%~5%的碳酸氢钠溶液10.有关下列实验的说法中,合理的是()A.甲实验中伸入瓶中的带火星的木条复燃,说明已经收集满了B.乙实验中向右推活塞时长导管口冒气泡,说明此装置气密性良好C.丙实验中旋紧瓶盖后振荡,塑料瓶逐渐变瘪,说明能溶于水D.丁实验中下面的蜡烛先熄灭,说明的密度比空气大11.要从氯酸钾和二氧化锰混合物加热制取氧气后的残留固体中回收二氧化锰,有以下几步操作可供选择,①蒸发溶液②过滤③溶解④水洗⑤烘干,其中正确的操作顺序是B.③②⑤④C.③②④⑤D.③②①④A.③②④①12.下列物质中,前者属于纯净物,后者属于混合物的是A.海水、过氧化氢完全分解后剩余液体B.液氧、干冰C.食醋、啤酒D.冰水混合物、洁净的空气13.美英联军在伊拉克战场上投下了2000kg重磅钻地炸弹,炸弹中装填的铀-238原料,将给海湾地区造成放射性污染。这种铀原子的相对原子质量为238,核电荷数为92,则中子数()A.238B.54C.92D.14614.下列化学用语的书写及其表示的意义,正确的是()A.SO2——一个二氧化硫分子中含有一个氧分子和一个硫原子B.4H——4个氢元素C.Ca+2——一个钙离子带二个单位正电荷D.2CO——两个一氧化碳分子15.儿童发育停滞,智力低下,严重时会得侏儒症.其体缺少的元素是A.碘B.铁C.锌D.钙二、填空题(本大题共1小题,共6分)16.如图是实验室制取气体的发生装置和收集装置,请你回答下列问题:(1)仪器a的名称是_______(2)实验室用过氧化氢溶液制取氧气,其反应的文字表达式是_______________,其发生装置可选择_______,可用F装置收集氧气,...

1、当您付费下载文档后,您只拥有了使用权限,并不意味着购买了版权,文档只能用于自身使用,不得用于其他商业用途(如 [转卖]进行直接盈利或[编辑后售卖]进行间接盈利)。
2、本站所有内容均由合作方或网友上传,本站不对文档的完整性、权威性及其观点立场正确性做任何保证或承诺!文档内容仅供研究参考,付费前请自行鉴别。
3、如文档内容存在违规,或者侵犯商业秘密、侵犯著作权等,请点击“违规举报”。

碎片内容

2023-2024学年浙江省新昌县联考九年级化学第一学期期中质量跟踪监视模拟试题含解析.doc

您可能关注的文档

确认删除?