电脑桌面
添加内谋知识网--内谋文库,文书,范文下载到电脑桌面
安装后可以在桌面快捷访问

2023-2024学年浙江省杭州市拱墅区九年级化学第一学期期末复习检测模拟试题含解析.doc

2023-2024学年浙江省杭州市拱墅区九年级化学第一学期期末复习检测模拟试题含解析.doc_第1页
1/12
2023-2024学年浙江省杭州市拱墅区九年级化学第一学期期末复习检测模拟试题含解析.doc_第2页
2/12
2023-2024学年浙江省杭州市拱墅区九年级化学第一学期期末复习检测模拟试题含解析.doc_第3页
3/12
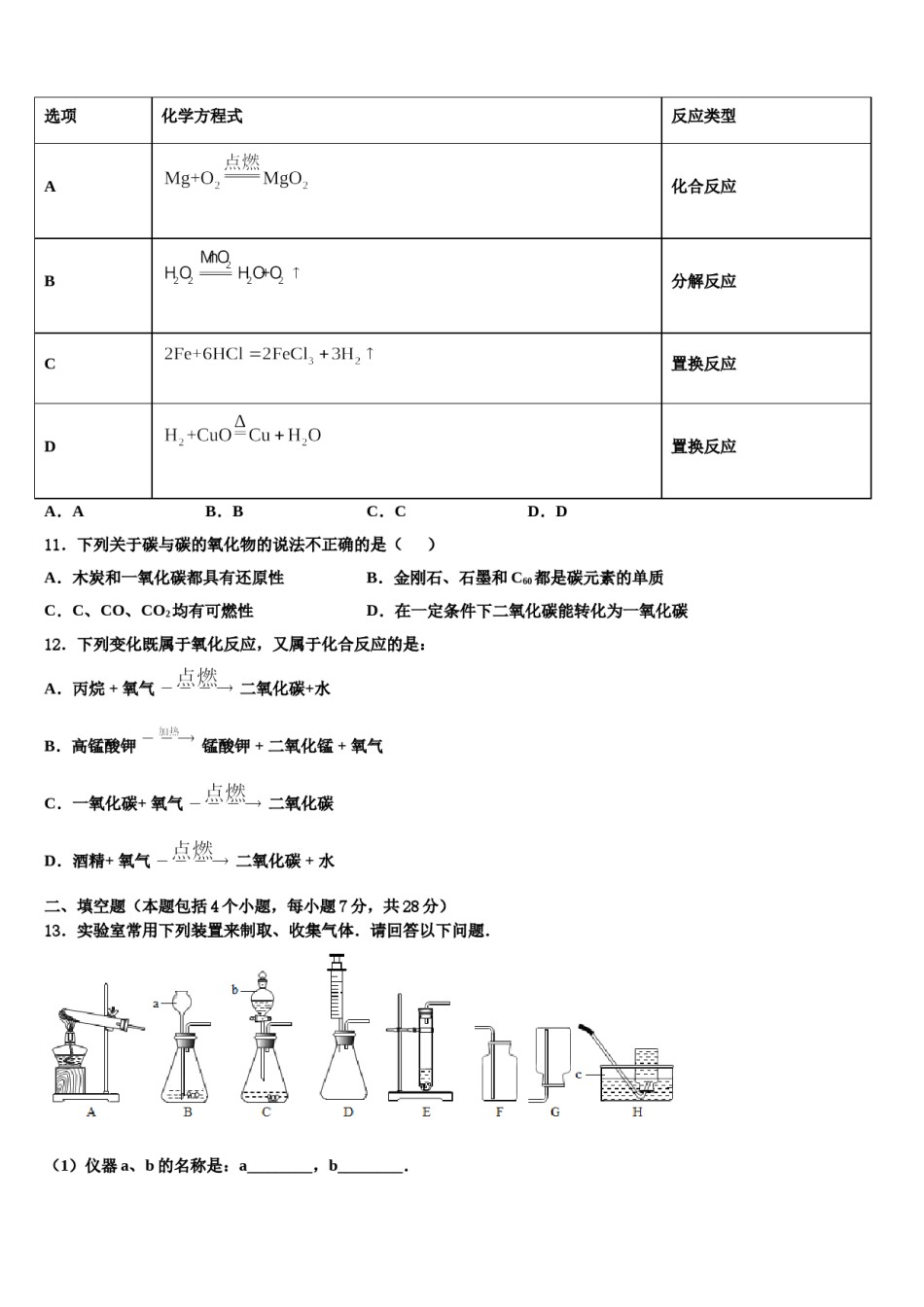
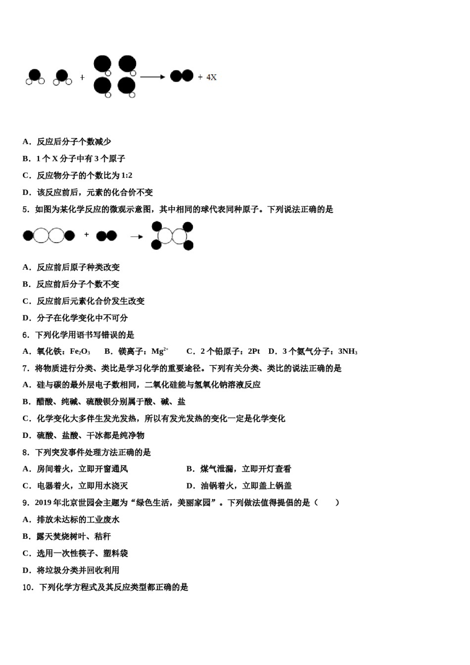
2023-2024学年浙江省杭州市拱墅区九年级化学第一学期期末复习检测模拟试题请考生注意:1.请用2B铅笔将选择题答案涂填在答题纸相应位置上,请用0.5毫米及以上黑色字迹的钢笔或签字笔将主观题的答案写在答题纸相应的答题区内。写在试题卷、草稿纸上均无效。2.答题前,认真阅读答题纸上的《注意事项》,按规定答题。一、单选题(本题包括12个小题,每小题3分,共36分.每小题只有一个选项符合题意)1.下列实验基本操作中,正确的是()A.氧气验满B.加热液体C.滴加液体D.收集二氧化碳2.用推拉注射器活塞的方法可以检查如图装置的气密性,当缓慢拉动活塞时,如果装置气密性良好,则能观察到A.瓶中液面上升B.长颈漏斗內液面上升C.注射器内有液体D.长颈漏斗下端管口产生气泡3.下列实验现象描述中正确的是A.木炭在氧气中燃烧,有无色刺激性气味气体产生B.纯净的氢气在空气中燃烧,发出淡蓝色火焰C.镁条在空气中剧烈燃烧发出耀眼强光,放出大量的热,生成大量白色气体D.接通直流电,电解水器正极端产生气泡速率比负极端快,气体体积比约为1:24.图为某反应的微观示意图,其中不同的球代表不同元素的原子。下列说法不正确的是A.反应后分子个数减少B.1个X分子中有3个原子C.反应物分子的个数比为1:2D.该反应前后,元素的化合价不变5.如图为某化学反应的微观示意图,其中相同的球代表同种原子。下列说法正确的是A.反应前后原子种类改变B.反应前后分子个数不变C.反应前后元素化合价发生改变D.分子在化学变化中不可分6.下列化学用语书写错误的是A.氧化铁:Fe2O3B.镁离子:Mg2+C.2个铅原子:2PtD.3个氨气分子:3NH37.将物质进行分类、类比是学习化学的重要途径。下列有关分类、类比的说法正确的是A.硅与碳的最外层电子数相同,二氧化硅能与氢氧化钠溶液反应B.醋酸、纯碱、硫酸钡分别属于酸、碱、盐C.化学变化大多伴生发光发热,所以有发光发热的变化一定是化学变化D.硫酸、盐酸、干冰都是纯净物8.下列突发事件处理方法正确的是A.房间着火,立即开窗通风B.煤气泄漏,立即开灯查看C.电器着火,立即用水浇灭D.油锅着火,立即盖上锅盖9.2019年北京世园会主题为“绿色生活,美丽家园”。下列做法值得提倡的是()A.排放未达标的工业废水B.露天焚烧树叶、秸秆C.选用一次性筷子、塑料袋D.将垃圾分类并回收利用10.下列化学方程式及其反应类型都正确的是选项化学方程式反应类型化合反应AB分解反应C置换反应D置换反应A.AB.BC.CD.D11.下列关于碳与碳的氧化物的说法不正确的是()A.木炭和一氧化碳都具有还原性B.金刚石、石墨和C60都是碳元素的单质C.C、CO、CO2均有可燃性D.在一定条件下二氧化碳能转化为一氧化碳12.下列变化既属于氧化反应,又属于化合反应的是:A.丙烷+氧气二氧化碳+水B.高锰酸钾锰酸钾+二氧化锰+氧气C.一氧化碳+氧气二氧化碳D.酒精+氧气二氧化碳+水二、填空题(本题包括4个小题,每小题7分,共28分)13.实验室常用下列装置来制取、收集气体.请回答以下问题.(1)仪器a、b的名称是:a________,b________.(2)实验室用KMnO4制取O2,应选用的发生装置和收集装置的组合为_____或____(填字母序号),该发生装置的不足之处是_____,该反应的化学方程式是____.能用排水法收集的气体一定具有的性质有____(填数字序号)①易溶于水②难溶于水③不与水反应(3)实验室要制取少量CO2应选择的较简单的发生装置是____(填字母序号)(4)化学反应可控制才能更好地为人类造福,我们可以通过改变反应的条件、药品用量、改进装置等途径来达到控制反应的目的.常温下块状电石(CaC2)与水反应生成乙炔(C2H2)气体和氢氧化钙,该反应的化学方程式是_____,实验室制取乙炔时,须严格控制加水速度,以免剧烈反应放热引起装置炸裂.图中适合制取乙炔气体的发生装置有______或________(填装置序号).(5)实验室用如图装置收集二氧化碳应从_______(填A或B)口进入。14.请根据下面提供的装置图回答问题:(1)仪器甲的名称是_________。(2)实验室用高锰酸钾制取并收集较纯净氧气的装置为________发生反应的化学方程式为_________。实验室...

1、当您付费下载文档后,您只拥有了使用权限,并不意味着购买了版权,文档只能用于自身使用,不得用于其他商业用途(如 [转卖]进行直接盈利或[编辑后售卖]进行间接盈利)。
2、本站所有内容均由合作方或网友上传,本站不对文档的完整性、权威性及其观点立场正确性做任何保证或承诺!文档内容仅供研究参考,付费前请自行鉴别。
3、如文档内容存在违规,或者侵犯商业秘密、侵犯著作权等,请点击“违规举报”。

碎片内容

2023-2024学年浙江省杭州市拱墅区九年级化学第一学期期末复习检测模拟试题含解析.doc

您可能关注的文档

确认删除?