电脑桌面
添加内谋知识网--内谋文库,文书,范文下载到电脑桌面
安装后可以在桌面快捷访问

2023-2024学年浙江省杭州市景芳中学化学九年级第一学期期末联考试题含解析.doc

2023-2024学年浙江省杭州市景芳中学化学九年级第一学期期末联考试题含解析.doc_第1页
1/12
2023-2024学年浙江省杭州市景芳中学化学九年级第一学期期末联考试题含解析.doc_第2页
2/12
2023-2024学年浙江省杭州市景芳中学化学九年级第一学期期末联考试题含解析.doc_第3页
3/12
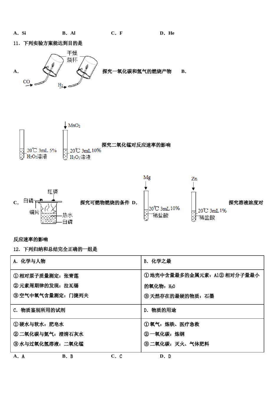
2023-2024学年浙江省杭州市景芳中学化学九年级第一学期期末联考试题注意事项:1.答卷前,考生务必将自己的姓名、准考证号填写在答题卡上。2.回答选择题时,选出每小题答案后,用铅笔把答题卡上对应题目的答案标号涂黑,如需改动,用橡皮擦干净后,再选涂其它答案标号。回答非选择题时,将答案写在答题卡上,写在本试卷上无效。3.考试结束后,将本试卷和答题卡一并交回。一、单选题(本题包括12个小题,每小题3分,共36分.每小题只有一个选项符合题意)1.1777年瑞典化学家舍勒在《火与空气》一书中将空气中一种可以支持燃烧、维持生命的气体称为“火空气”,现代把“火空气”命名为()A.氮气B.氧气C.二氧化碳D.水蒸气2.下列物质属于纯净物的是()A.蒸馏水B.水泥砂浆C.空气D.汽水3.下列图示的实验操作中,正确的是A.连接仪器B.称量固体C.倾倒液体D.制取蒸馏水4.对于下列几种化学符号,有关说法正确的是()①H②Fe3+③④P2O5⑤KClO3A.表示物质组成的化学式的有①④⑤B.④中数字“5”表示五氧化二磷中有5个氧原子C.表示阳离子的有②③D.⑤中氯元素的化合价为﹣15.下列除去杂质的试剂和方法可行的是选项物质(括号内为杂质)除杂试剂和方法AFeCl2(CuCl2)加入过量的铁粉、过滤BC(MnO2)加水溶解、过滤CCO2(CO)通过足量澄清石灰水DN2(O2)过量硫粉,燃烧A.AB.BC.CD.D6.下列人体所缺元素与引起的健康问题关系正确的是A.缺铁会引起贫血B.缺碘会引起骨质疏松C.缺锌会导致甲状腺疾病D.缺硒会引起智力低下7.学习化学的过程中,常常对所学知识进行归纳总结,下列归纳总结正确的是A.化学之最B.化学与生活①空气中最多的物质是氮气①天然气泄漏:可开抽油烟机排气②地壳中含量最多的金属元素是铁②除铁器上的锈:用含硫酸的除锈剂C.性质与用途D.环境保护①氢气有可燃性:用作火箭燃料①污染空气的主要气体:CO2、SO2、NO2②金刚石硬度大:刻划玻璃或作钻头②白色污染主要包括:白纸、泡沫塑料A.AB.BC.CD.D8.向一定量的AgNO3与Cu(NO3)2的混合溶液中加入一定量的锌粉,充分反应后过滤.分析判断下列说法正确的是A.滤渣中一定有Zn,可能有AgB.滤渣中一定有Cu、Ag,可能有ZnC.滤液中只有Zn(NO3)2D.滤液中一定有Zn(NO3)2,可能有Cu(NO3)29.现有32g某可燃物在密闭容器中完全燃烧后,测得生成88g二氧化碳和72g水,关于该可燃物的说法正确的是()B.只含有碳、氢两种元素A.一定是氧化物C.一定含有碳、氢、氧三种元素D.一定含有碳、氢元素,可能含有氧元素10.下列四种元素中,属于金属元素的是A.SiB.AlC.FD.He11.下列实验方案能达到目的是A.探究一氧化碳和氢气的燃烧产物B.探究二氧化锰对反应速率的影响C.探究可燃物燃烧的条件D.探究溶液浓度对反应速率的影响B.化学之最12.下列归纳和总结完全正确的一组是A.化学与人物①地壳中含量最多的金属元素:Al②相对分子量最小的氧化物:H2O①相对原子质量测定:张青莲③天然存在的最硬的物质:石墨②元素周期律的发现:拉瓦锡③空气中氧气含量测定:门捷列夫D.物质的用途C.物质鉴别所用的试剂①氧气:炼铁、医疗急救②一氧化碳:炼钢①硬水与软水:肥皂水③二氧化碳:灭火、气体肥料②二氧化碳与氮气:澄清石灰水③水与过氧化氢溶液:二氧化锰D.DA.AB.BC.C二、填空题(本题包括4个小题,每小题7分,共28分)13.如图是“燃烧的条件”实验活动的部分操作示意图。(1)实验一加热片刻观察到A中棉球上的酒精燃烧产生蓝色火焰,B中棉球上的水不燃烧,由此得出燃烧的条件之一是_____。(2)实验二观察到先燃烧的物质是_____;若将铜片上的物质换成等量的木屑和煤粉进行实验,观察到木屑先燃烧,说明木屑的着火点比煤粉_____(填“高”或“低”)。14.某化学兴趣小组的同学利用如图微型实验装置进行探究实验。(1)挤压右滴管并微热燃烧管,白磷燃烧,红磷不燃烧,说明可燃物燃烧需要的条件是_____;(2)挤压右滴管中发生反应的化学方程式是_____;(3)如在燃烧管中加入镁条,挤压右滴管并引燃,反应现象是_____;在挤压左滴管后,镁条继续燃烧。请通过这一现象谈谈你对燃烧条件或...

1、当您付费下载文档后,您只拥有了使用权限,并不意味着购买了版权,文档只能用于自身使用,不得用于其他商业用途(如 [转卖]进行直接盈利或[编辑后售卖]进行间接盈利)。
2、本站所有内容均由合作方或网友上传,本站不对文档的完整性、权威性及其观点立场正确性做任何保证或承诺!文档内容仅供研究参考,付费前请自行鉴别。
3、如文档内容存在违规,或者侵犯商业秘密、侵犯著作权等,请点击“违规举报”。

碎片内容

2023-2024学年浙江省杭州市景芳中学化学九年级第一学期期末联考试题含解析.doc

您可能关注的文档

确认删除?