电脑桌面
添加内谋知识网--内谋文库,文书,范文下载到电脑桌面
安装后可以在桌面快捷访问

2023-2024学年浙江省杭州市滨江区化学九年级第一学期期中联考试题含解析.doc

2023-2024学年浙江省杭州市滨江区化学九年级第一学期期中联考试题含解析.doc_第1页
1/14
2023-2024学年浙江省杭州市滨江区化学九年级第一学期期中联考试题含解析.doc_第2页
2/14
2023-2024学年浙江省杭州市滨江区化学九年级第一学期期中联考试题含解析.doc_第3页
3/14
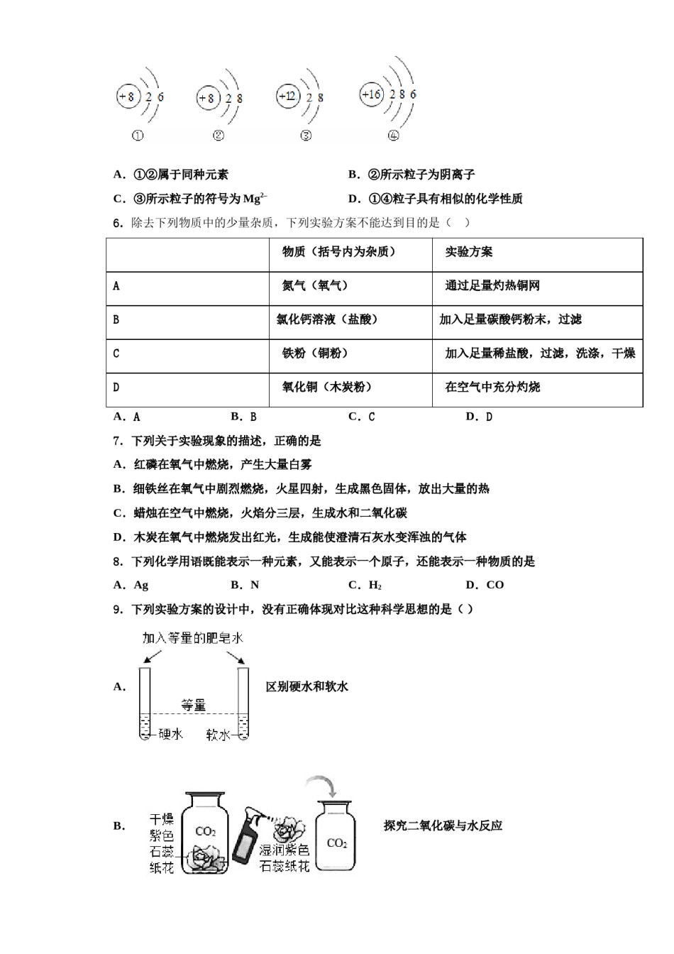
2023-2024学年浙江省杭州市滨江区化学九年级第一学期期中联考试题联考试题请考生注意:1.请用2B铅笔将选择题答案涂填在答题纸相应位置上,请用0.5毫米及以上黑色字迹的钢笔或签字笔将主观题的答案写在答题纸相应的答题区内。写在试题卷、草稿纸上均无效。2.答题前,认真阅读答题纸上的《注意事项》,按规定答题。一、单选题(本大题共10小题,共20分)1.北京大学的两位教授发现人体心肺血管中存在微量的硫化氢(H2S),它对调节心血管功能有重要作用。硫化氢能溶于水,其水溶液显酸性,称为氢硫酸。下列叙述不正确的是A.氢硫酸是混合物B.硫化氢是由两个氢原子和一个硫原子构成的C.氢硫酸能腐蚀大理石雕像D.氢硫酸能与KOH溶液发生中和反应2.一定量的二氧化碳气体通入足量的澄清石灰水中,得到ag碳酸钙,若把等质量的二氧化碳先通过下列变化:二氧化碳﹣﹣一氧化碳﹣﹣二氧化碳,再将得到的二氧化碳通入足量的澄清石灰水中,得出bg碳酸钙沉淀,则a、b的关系是()A.a=2bB.a=bC.a=bD.2a=b3.习近平在党的十九大报告中指出:“坚持陆海统筹,加快建设海洋强国”。海洋中有钠、镁、氯、硫、碘、铀、金、镍等,是资源的聚宝盆,其中,“钠、镁、氯、硫、碘、铀、金、镍”指的是()B.分子C.元素D.单质A.原子4.下列不能作为判断金属Mg、Fe、Cu三种金属活动性强弱的是A.在纯氧中燃烧的现象B.与盐酸反应的快慢程度C.金属导电性强弱D.三种金属发现和利用的年代的先后顺序5.下列是四种粒子的结构示意图,其中分析错误的是A.①②属于同种元素B.②所示粒子为阴离子C.③所示粒子的符号为Mg2–D.①④粒子具有相似的化学性质6.除去下列物质中的少量杂质,下列实验方案不能达到目的是()物质(括号内为杂质)实验方案A氮气(氧气)通过足量灼热铜网B氯化钙溶液(盐酸)加入足量碳酸钙粉末,过滤C铁粉(铜粉)加入足量稀盐酸,过滤,洗涤,干燥D氧化铜(木炭粉)在空气中充分灼烧A.AB.BC.CD.D7.下列关于实验现象的描述,正确的是A.红磷在氧气中燃烧,产生大量白雾B.细铁丝在氧气中剧烈燃烧,火星四射,生成黑色固体,放出大量的热C.蜡烛在空气中燃烧,火焰分三层,生成水和二氧化碳D.木炭在氧气中燃烧发出红光,生成能使澄清石灰水变浑浊的气体8.下列化学用语既能表示一种元素,又能表示一个原子,还能表示一种物质的是A.AgB.NC.H2D.CO9.下列实验方案的设计中,没有正确体现对比这种科学思想的是()A.区别硬水和软水B.探究二氧化碳与水反应C.比较空气与人体呼出气体中CO2的含量D.探究二氧化锰能否增加过氧化氢的分解速率10.下列图示实验操作中,错误的是()A.B.C.D.二、填空题(本大题共1小题,共4分)11.(1)用化学用语填空.①硬水中的钙离子_____②金刚石_____③两个氢氧根离子_____④地壳中含量最高的金属元素和非金属元素组成的化合物是_____⑤3个硫原子_____⑥8个水分子_____(2)按要求写出下列数字“2”表达的含义:①Mg2+_____;②2CO_____(3)水是生命之源,也是人类最宝贵的资源.请回答下列有关问题:①建设新农村后,村民已经用上自来水,加入_____可检验自来水是否为硬水.日常生活中通过_____的方法可降低水的硬度。②实验室通常用如图装置来电解水,该装置中,A试管产生的气体是_____;当A试管中产生的气体体积为10mL时,B试管中产生的气体体积为_____mL。③下列做法不利于节水的是_____(填字母序号)。A农业上改漫灌为滴灌B用大量水冲洗汽车C用淘米水浇花D用洗衣服水冲厕所三、计算题(本大题共1小题,共5分)12.根据下图回答问题。请从A、B两题中任选一个(在答题纸上涂黑)作答。AB(1)仪器b的名称是_____。(1)仪器a的名称是_____。(2)实验室选用装置A制取氧气时,反应的化学方程(2)实验室选用装置B制取氧气时,反应的化学方式为_____。式为_____。(3)装置A中试管口略向下倾斜的原因是_____。(3)装置A中试管口放一小团棉花的作用是_____。(4)用装置C收集氧气时,验满的方法是_____。(4)用装置C收集氧气时,检验的方法是_____。(5)能选用装置D收集氧气的原因是_____。(5)能选用装置C收集氧气的原...

1、当您付费下载文档后,您只拥有了使用权限,并不意味着购买了版权,文档只能用于自身使用,不得用于其他商业用途(如 [转卖]进行直接盈利或[编辑后售卖]进行间接盈利)。
2、本站所有内容均由合作方或网友上传,本站不对文档的完整性、权威性及其观点立场正确性做任何保证或承诺!文档内容仅供研究参考,付费前请自行鉴别。
3、如文档内容存在违规,或者侵犯商业秘密、侵犯著作权等,请点击“违规举报”。

碎片内容

2023-2024学年浙江省杭州市滨江区化学九年级第一学期期中联考试题含解析.doc

您可能关注的文档

确认删除?