电脑桌面
添加内谋知识网--内谋文库,文书,范文下载到电脑桌面
安装后可以在桌面快捷访问

2023-2024学年浙江省杭州市萧山区万向中学九年级化学第一学期期中学业水平测试模拟试题含解析.doc

2023-2024学年浙江省杭州市萧山区万向中学九年级化学第一学期期中学业水平测试模拟试题含解析.doc_第1页
1/15
2023-2024学年浙江省杭州市萧山区万向中学九年级化学第一学期期中学业水平测试模拟试题含解析.doc_第2页
2/15
2023-2024学年浙江省杭州市萧山区万向中学九年级化学第一学期期中学业水平测试模拟试题含解析.doc_第3页
3/15
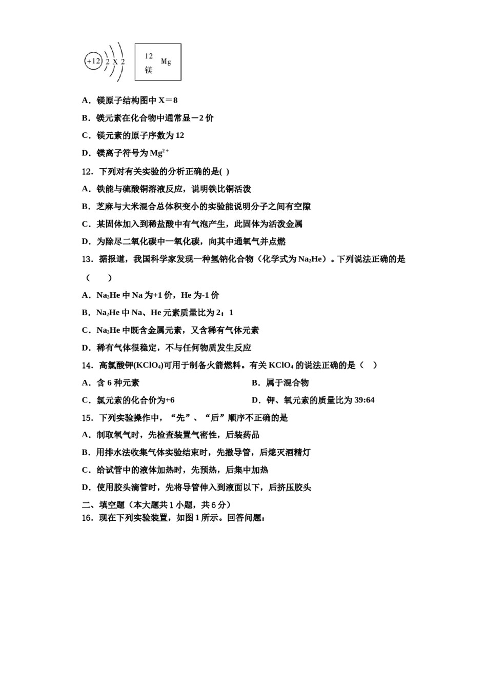
2023-2024学年浙江省杭州市萧山区万向中学九年级化学第一学期期中学业水平测试模拟试题学期期中学业水平测试模拟试题请考生注意:1.请用2B铅笔将选择题答案涂填在答题纸相应位置上,请用0.5毫米及以上黑色字迹的钢笔或签字笔将主观题的答案写在答题纸相应的答题区内。写在试题卷、草稿纸上均无效。2.答题前,认真阅读答题纸上的《注意事项》,按规定答题。一、单选题(本大题共15小题,共30分)1.元素M的化合物的化学式为MCO3,它的相对分子质量为100。下列说法不正确的是()B.M元素的相对原子质量为40A.M元素的名称是钙元素C.M元素的氧化物为CaOD.化合物中M元素的化合价为+4价2.下列说法正确的是()A.分子是保持物质性质的一种微粒。B.最外层电子数为8的粒子一定是稀有气体元素的原子。C.由同种元素组成的物质不一定是单质。D.10克冰变为10克水,前后的总质量不变,遵守质量守恒定律。3.下列物质的用途中,利用其化学性质的是A.液化法分离出空气中的氧气B.氧气供给呼吸C.金属铜制导线D.液氮用作制冷剂4.日常生活中常接触到含氟牙膏,高钙牛奶,加铁酱油等用品,这里的氟、钙、铁指的是A.元素B.分子C.原子D.单质5.下列物质中,由原子直接构成的是()A.氮气B.汞C.水D.氯化钠6.下列物质,属于纯净物的是A.食醋B.冰水共存物C.加碘食盐D.净化后的空气7.在一个密闭容器中放入X、Y、Z、W四种物质,在一定条件下发生化学反应,一段时间后,测得有关数据如下表,则关于此反应的认识不正确的是()物质XYZW反应前的质量(g)211616反应后的质量(g)17m611A.物质Y可能是该反应的催化剂B.该反应为分解反应C.反应后Z和Y的质量比为6∶1D.Z和W反应的质量比为2∶18.推理是学习化学的一种重要的方法。下列推理得出的相关结论合理的是A.阳离子一定带正电荷,所以带有正电荷的粒子一定是阳离子B.化合物是由不同种元素组成的纯净物,所以只含一种元素的物质一定不是化合物C.因为H2O和H2O2的组成元素相同,所以它们的化学性质相同D.同种元素的粒子具有相同的质子数,所以具有相同质子数的粒子一定属同一种元素9.下列关于氧气性质的描述中错误的是A.在通常状况下氧气是一种无色无气味的气体B.氧气在低温高压时变为淡蓝色液体或固体C.氧气极易溶于水D.氧气是一种化学性质比较活泼的气体10.对下图所示实验的叙述不正确的是A.甲:可测定空气中氧气的含量B.乙:可证明分子在不断地运动C.丙:反应后天平指针偏右说明该反应不遵守质量守恒定律D.丁:点燃蜡烛刚熄灭时产生的白烟,蜡烛复燃,说明白烟是石蜡的固体小颗粒分散在空气中形成的11.如图是镁元素的有关信息,则下列说法错误的是()A.镁原子结构图中X=8B.镁元素在化合物中通常显-2价C.镁元素的原子序数为12D.镁离子符号为Mg2+12.下列对有关实验的分析正确的是()A.铁能与硫酸铜溶液反应,说明铁比铜活泼B.芝麻与大米混合总体积变小的实验能说明分子之间有空隙C.某固体加入到稀盐酸中有气泡产生,此固体为活泼金属D.为除尽二氧化碳中一氧化碳,向其中通氧气并点燃13.据报道,我国科学家发现一种氢钠化合物(化学式为Na2He)。下列说法正确的是()A.Na2He中Na为+1价,He为-1价B.Na2He中Na、He元素质量比为2:1C.Na2He中既含金属元素,又含稀有气体元素D.稀有气体很稳定,不与任何物质发生反应14.高氯酸钾(KClO4)可用于制备火箭燃料。有关KClO4的说法正确的是()A.含6种元素B.属于混合物C.氯元素的化合价为+6D.钾、氧元素的质量比为39:6415.下列实验操作中,“先”、“后”顺序不正确的是A.制取氧气时,先检查装置气密性,后装药品B.用排水法收集气体实验结束时,先撤导管,后熄灭酒精灯C.给试管中的液体加热时,先预热,后集中加热D.使用胶头滴管时,先将导管伸入到液面以下,后挤压胶头二、填空题(本大题共1小题,共6分)16.现在下列实验装置,如图1所示。回答问题:(1)仪器①的名称是____________,用于加热的仪器是_____________________。(2)若用B装置制气体,加入液体的位置在_________处(填装置中的字母)。(3)实验室用铁锈替代二氧化锰5%的双氧水溶...

1、当您付费下载文档后,您只拥有了使用权限,并不意味着购买了版权,文档只能用于自身使用,不得用于其他商业用途(如 [转卖]进行直接盈利或[编辑后售卖]进行间接盈利)。
2、本站所有内容均由合作方或网友上传,本站不对文档的完整性、权威性及其观点立场正确性做任何保证或承诺!文档内容仅供研究参考,付费前请自行鉴别。
3、如文档内容存在违规,或者侵犯商业秘密、侵犯著作权等,请点击“违规举报”。

碎片内容

2023-2024学年浙江省杭州市萧山区万向中学九年级化学第一学期期中学业水平测试模拟试题含解析.doc

您可能关注的文档

确认删除?