电脑桌面
添加内谋知识网--内谋文库,文书,范文下载到电脑桌面
安装后可以在桌面快捷访问

2023-2024学年浙江省杭州市西湖区杭州外国语学校化学九上期末统考试题含解析.doc

2023-2024学年浙江省杭州市西湖区杭州外国语学校化学九上期末统考试题含解析.doc_第1页
1/14
2023-2024学年浙江省杭州市西湖区杭州外国语学校化学九上期末统考试题含解析.doc_第2页
2/14
2023-2024学年浙江省杭州市西湖区杭州外国语学校化学九上期末统考试题含解析.doc_第3页
3/14
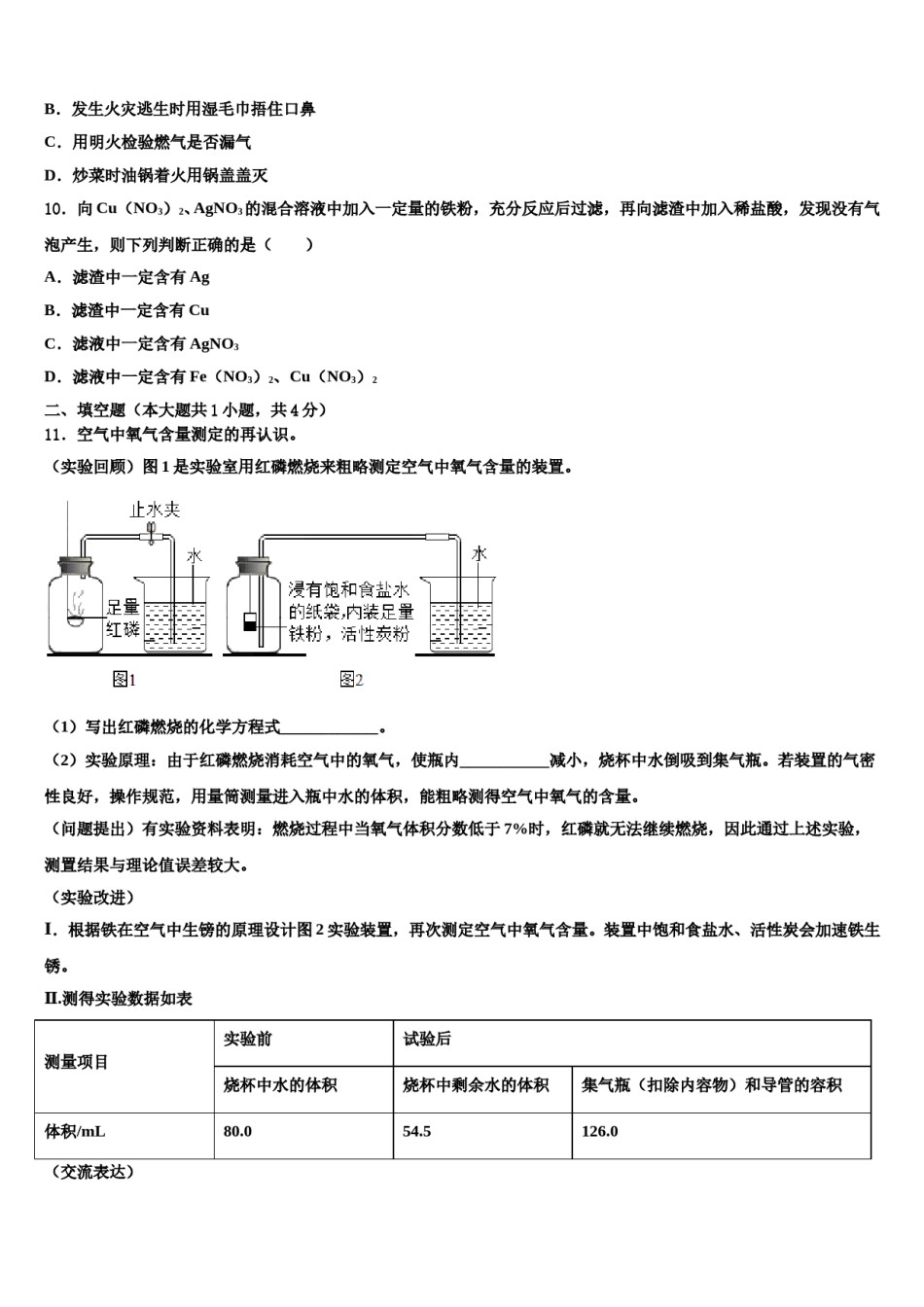
2023-2024学年浙江省杭州市西湖区杭州外国语学校化学九上期末统考试题注意事项铅笔作答;第二部分必须用黑1.考生要认真填写考场号和座位序号。2.试题所有答案必须填涂或书写在答题卡上,在试卷上作答无效。第一部分必须用2B色字迹的签字笔作答。3.考试结束后,考生须将试卷和答题卡放在桌面上,待监考员收回。一、单选题(本大题共10小题,共20分)1.根据下图有关信息判断,下列说法正确的是()A.①和③属于不同种元素B.②和⑤发生化学反应时原子个数比为1:1C.④中镁原子的相对原子质量为24.31gD.①表示带一个单位负电荷的阴离子2.下列实验操作正确的是()A.使用胶头滴管B.读取液体体积C.倾倒液体药品D.添加酒精3.氧化钙常用作食品干燥剂,其俗称是A.生石灰B.熟石灰C.消石灰D.石灰石4.除去物质后面括号中所含的杂质的操作方法正确的是选项物质操作方法ACu(CuO)加入过量的木炭,高温加热NaOH溶液通入CO2充分反应后再过滤B(Ca(OH)2)CNaCl溶液(Na2CO3)加入Ba(NO3)2溶液充分反应后,进行过滤DFeSO4溶液(H2SO4)加入过量铁粉,充分反应后,再进行过滤A.AB.BC.CD.D5.实验室配制50g溶质质量分数为15%的氯化钠溶液。下列说法不正确的是A.计算:需氯化钠的质量为7.5g,需要水的体积为42.5mLB.称取氯化钠:托盘天平未经调零即用来称取氯化钠固体C.量取水:用规格为50mL的量筒量取所需体积的水D.把配制好的氯化钠溶液转移到指定的容器中,贴上标签备用6.目前世界上有近20亿人患有缺铁性贫血,我国政府已启动“酱油补铁工程”,这里的铁是指A.铁单质B.四氧化三铁C.氧化铁D铁元素7.“优乐美”奶茶的营养成分表中注明:本品每份80g,含钠70mg钙25mng,锌0.52mg。此处所标成份是指A.分子B.原子C.单质D.元素8.下列观点不正确的是A.使用元素符号、化学式等化学用语,是为了增加化学科学的神秘色彩B.人们根据不同的需求,通过控制反应条件,促进或抑制化学反应C.可通过鼓入空气,使燃料燃烧更充分D.物质本身没有好与坏之分,而人们对物质的利用却存在合理与不合理之分9.从防火、灭火、自救等安全知识判断,下列做法错误的是()A.室内着火时不急于打开门窗B.发生火灾逃生时用湿毛巾捂住口鼻C.用明火检验燃气是否漏气D.炒菜时油锅着火用锅盖盖灭10.向Cu(NO3)2、AgNO3的混合溶液中加入一定量的铁粉,充分反应后过滤,再向滤渣中加入稀盐酸,发现没有气泡产生,则下列判断正确的是()A.滤渣中一定含有AgB.滤渣中一定含有CuC.滤液中一定含有AgNO3D.滤液中一定含有Fe(NO3)2、Cu(NO3)2二、填空题(本大题共1小题,共4分)11.空气中氧气含量测定的再认识。(实验回顾)图1是实验室用红磷燃烧来粗略测定空气中氧气含量的装置。(1)写出红磷燃烧的化学方程式____________。(2)实验原理:由于红磷燃烧消耗空气中的氧气,使瓶内___________减小,烧杯中水倒吸到集气瓶。若装置的气密性良好,操作规范,用量筒测量进入瓶中水的体积,能粗略测得空气中氧气的含量。(问题提出)有实验资料表明:燃烧过程中当氧气体积分数低于7%时,红磷就无法继续燃烧,因此通过上述实验,测置结果与理论值误差较大。(实验改进)Ⅰ.根据铁在空气中生镑的原理设计图2实验装置,再次测定空气中氧气含量。装置中饱和食盐水、活性炭会加速铁生锈。Ⅱ.测得实验数据如表测量项目实验前试验后烧杯中水的体积烧杯中剩余水的体积集气瓶(扣除内容物)和导管的容积体积/mL80.054.5126.0(交流表达)(1)铁生锈过程发生复杂的化学反应,首先是铁与氧气、水反应生成氢氧化亚铁[Fe(OH)2],写出该反应的化学方程式________________。(2)根据表数据计算,改进实验后测得的空气中氧气的体积分数是_______(计算结果精确到0.1%)。(3)从实验原理角度分析,改进后的实验结果比前者准确度更高的原因是:①_______________;②_____________。三、计算题(本大题共1小题,共5分)12.某同学为探究纯金属及其合金性质,进行了如下实验。0-1小时1小时-2小时2小时-3小时5%的稀硫酸无气泡产生15%的稀硫酸无气泡少量小气泡,反应缓慢少量小气泡增加不明显,缓慢表:黄铜片...

1、当您付费下载文档后,您只拥有了使用权限,并不意味着购买了版权,文档只能用于自身使用,不得用于其他商业用途(如 [转卖]进行直接盈利或[编辑后售卖]进行间接盈利)。
2、本站所有内容均由合作方或网友上传,本站不对文档的完整性、权威性及其观点立场正确性做任何保证或承诺!文档内容仅供研究参考,付费前请自行鉴别。
3、如文档内容存在违规,或者侵犯商业秘密、侵犯著作权等,请点击“违规举报”。

碎片内容

2023-2024学年浙江省杭州市西湖区杭州外国语学校化学九上期末统考试题含解析.doc

您可能关注的文档

确认删除?