电脑桌面
添加内谋知识网--内谋文库,文书,范文下载到电脑桌面
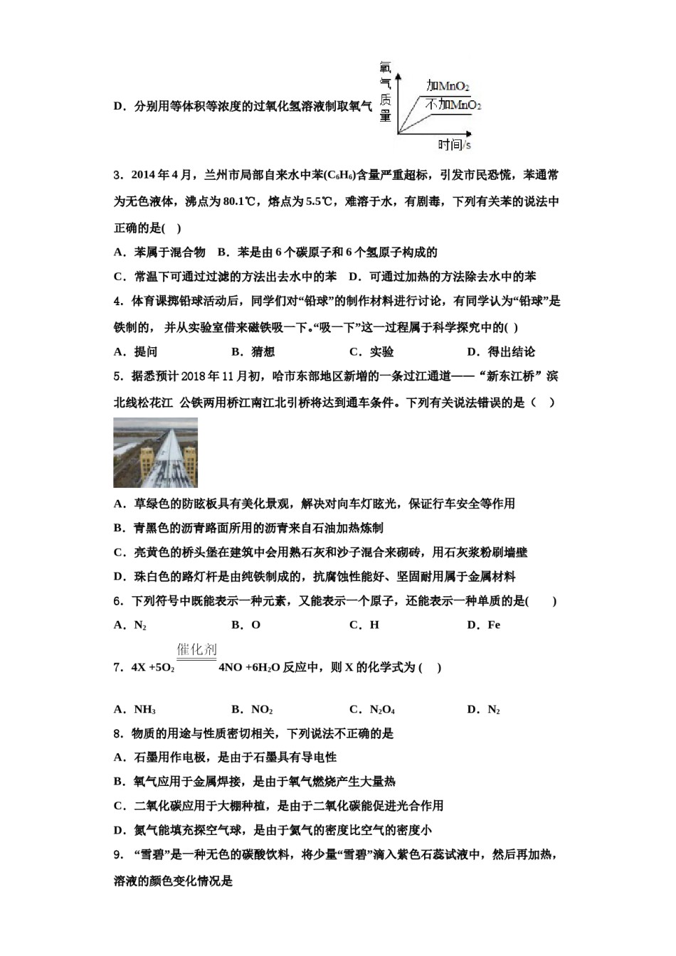
安装后可以在桌面快捷访问

2023-2024学年浙江省湖州市吴兴区十学校化学九年级第一学期期中统考试题含解析.doc

2023-2024学年浙江省湖州市吴兴区十学校化学九年级第一学期期中统考试题含解析.doc_第1页
1/13
2023-2024学年浙江省湖州市吴兴区十学校化学九年级第一学期期中统考试题含解析.doc_第2页
2/13
2023-2024学年浙江省湖州市吴兴区十学校化学九年级第一学期期中统考试题含解析.doc_第3页
3/13
2023-2024学年浙江省湖州市吴兴区十学校化学九年级第一学期期中统考试题期期中统考试题注意事项1.考试结束后,请将本试卷和答题卡一并交回.2.答题前,请务必将自己的姓名、准考证号用0.5毫米黑色墨水的签字笔填写在试卷及答题卡的规定位置.3.请认真核对监考员在答题卡上所粘贴的条形码上的姓名、准考证号与本人是否相符.4.作答选择题,必须用2B铅笔将答题卡上对应选项的方框涂满、涂黑;如需改动,请用橡皮擦干净后,再选涂其他答案.作答非选择题,必须用05毫米黑色墨水的签字笔在答题卡上的指定位置作答,在其他位置作答一律无效.5.如需作图,须用2B铅笔绘、写清楚,线条、符号等须加黑、加粗.一、单选题(本题包括12个小题,每小题3分,共36分.每小题只有一个选项符合题意)1.下列符号能表示两个氢分子的是A.2HB.2H2C.2H+D.2H2O22.下列四个图像中,能正确反映对应关系的是A.加热一定量的高锰酸钾B.加热一定量的氯酸钾和二氧化锰的混合物C.电解一定量的水D.分别用等体积等浓度的过氧化氢溶液制取氧气3.2014年4月,兰州市局部自来水中苯(C6H6)含量严重超标,引发市民恐慌,苯通常为无色液体,沸点为80.1℃,熔点为5.5℃,难溶于水,有剧毒,下列有关苯的说法中正确的是()A.苯属于混合物B.苯是由6个碳原子和6个氢原子构成的C.常温下可通过过滤的方法出去水中的苯D.可通过加热的方法除去水中的苯4.体育课掷铅球活动后,同学们对“铅球”的制作材料进行讨论,有同学认为“铅球”是铁制的,并从实验室借来磁铁吸一下。“吸一下”这一过程属于科学探究中的()A.提问B.猜想C.实验D.得出结论5.据悉预计2018年11月初,哈市东部地区新増的一条过江通道——“新东江桥”滨北线松花江公铁两用桥江南江北引桥将达到通车条件。下列有关说法错误的是()A.草绿色的防眩板具有美化景观,解决对向车灯眩光,保证行车安全等作用B.青黑色的沥青路面所用的沥青来自石油加热炼制C.亮黄色的桥头堡在建筑中会用熟石灰和沙子混合来砌砖,用石灰浆粉刷墙壁D.珠白色的路灯杆是由纯铁制成的,抗腐蚀性能好、坚固耐用属于金属材料6.下列符号中既能表示一种元素,又能表示一个原子,还能表示一种单质的是()A.N2B.OC.HD.Fe7.4X+5O24NO+6H2O反应中,则X的化学式为()A.NH3B.NO2C.N2O4D.N28.物质的用途与性质密切相关,下列说法不正确的是A.石墨用作电极,是由于石墨具有导电性B.氧气应用于金属焊接,是由于氧气燃烧产生大量热C.二氧化碳应用于大棚种植,是由于二氧化碳能促进光合作用D.氮气能填充探空气球,是由于氦气的密度比空气的密度小9.“雪碧”是一种无色的碳酸饮料,将少量“雪碧”滴入紫色石蕊试液中,然后再加热,溶液的颜色变化情况是A.先变红后变紫B.变红后颜色不再改变C.先变红后变无色D.先变蓝后变紫10.含有氯元素的酸有多种,高氯酸(HClO4)中氯元素的化合价是()A.﹣1B.+3C.+5D.+711.下列变化中,属于化学变化的是A.汽油挥发B.粮食酿酒C.玻璃破碎D.西瓜榨汁12.如图是某密闭容器中物质变化过程的微观示意图。下列说法正确的是()A.上述变化Ⅰ、Ⅱ和Ⅲ中,属于化学变化的是Ⅱ和ⅢB.A、B、C中表示混合物的是AC.该变化中一定不变的微粒是碳原子和氧分子D.该反应的文字表达式为碳氧气二氧化碳二、填空题(本题包括4个小题,每小题7分,共28分)13.如图是初中化学常见的实验装置,回答下列问题:(1)①写出带有标号仪器a的名称:_____;②用KClO3和MnO2制取O2应选用的发生装置是:_____(填序号)。(2)如何检查B装置的气密性_____。(3)实验室用高锰酸钾制取氧气,请写出该反应的文字表达式:_____。(4)气体的净化:氧气中含有少量的CO2,若使用F装置对氧气进行净化。则装置内放入的液体是_____,气体应从_____端(填字母g或h)通入。14.老师为同学们提供了如下实验装置:(1)写出仪器、的名称:______,______。(2)组装仪器时,将玻璃管插入胶皮管或带孔橡胶塞前,要先把玻璃管口______,然后稍稍用力转动,将其插入。(3)实验室用高锰酸钾制取氧气,应选用的发生装置是______(填字母序号,下同)。若要收集较纯净的氧...

1、当您付费下载文档后,您只拥有了使用权限,并不意味着购买了版权,文档只能用于自身使用,不得用于其他商业用途(如 [转卖]进行直接盈利或[编辑后售卖]进行间接盈利)。
2、本站所有内容均由合作方或网友上传,本站不对文档的完整性、权威性及其观点立场正确性做任何保证或承诺!文档内容仅供研究参考,付费前请自行鉴别。
3、如文档内容存在违规,或者侵犯商业秘密、侵犯著作权等,请点击“违规举报”。

碎片内容

2023-2024学年浙江省湖州市吴兴区十学校化学九年级第一学期期中统考试题含解析.doc

您可能关注的文档

确认删除?