电脑桌面
添加内谋知识网--内谋文库,文书,范文下载到电脑桌面
安装后可以在桌面快捷访问

2023-2024学年浙江省绍兴上虞区四校联考化学九上期中学业水平测试模拟试题含解析.doc

2023-2024学年浙江省绍兴上虞区四校联考化学九上期中学业水平测试模拟试题含解析.doc_第1页
1/11
2023-2024学年浙江省绍兴上虞区四校联考化学九上期中学业水平测试模拟试题含解析.doc_第2页
2/11
2023-2024学年浙江省绍兴上虞区四校联考化学九上期中学业水平测试模拟试题含解析.doc_第3页
3/11
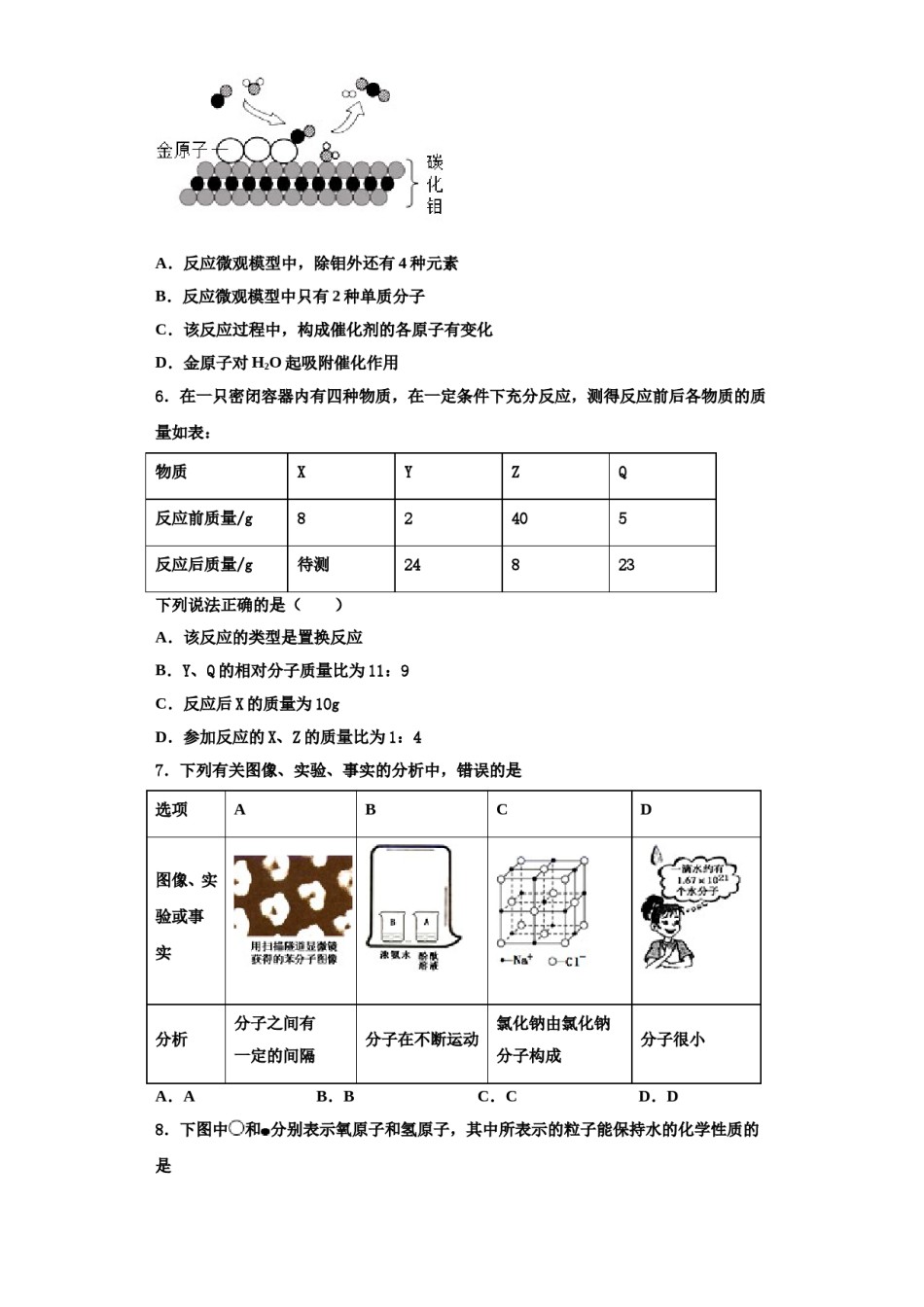
2023-2024学年浙江省绍兴上虞区四校联考化学九上期中学业水平测试模拟试题水平测试模拟试题注意事项:1.答题前,考生先将自己的姓名、准考证号码填写清楚,将条形码准确粘贴在条形码区域内。2.答题时请按要求用笔。3.请按照题号顺序在答题卡各题目的答题区域内作答,超出答题区域书写的答案无效;在草稿纸、试卷上答题无效。4.作图可先使用铅笔画出,确定后必须用黑色字迹的签字笔描黑。5.保持卡面清洁,不要折暴、不要弄破、弄皱,不准使用涂改液、修正带、刮纸刀。一、单选题(本大题共15小题,共30分)1.分类是学习化学的方法之一,下列物质是按碱、盐、氧化物的顺序排列的是()A.石灰石、苏打、可燃冰B.石灰水、硫酸钡、生石灰C.烧碱、小苏打、冰水D.纯碱、消石灰、干冰2.日常生活中常接触到含氟牙膏,高钙牛奶,加铁酱油等用品,这里的氟、钙、铁指的是A.元素B.分子C.原子D.单质3.下列依据实验目的所设计的实验操作中,不正确的是()选项实验目的实验操作A证明某气体样品是否含有氧气用带火星的木条B鉴别水和过氧化氢溶液加入少量二氧化锰C除去空气中的氧气加入足量红磷,点燃D鉴别氧气和二氧化碳通入澄清石灰水A.AB.BC.CD.D4.下列物质属于纯净物的是()B.液态空气A.石灰水C.冰D.海水5.我国科学家研究出碳化钼(Mo2C)负载金原子组成的高效催化体系,使水煤气中的CO和H2O在120℃下发生反应,反应微观模型如所示,下列说法正确的是A.反应微观模型中,除钼外还有4种元素B.反应微观模型中只有2种单质分子C.该反应过程中,构成催化剂的各原子有变化D.金原子对H2O起吸附催化作用6.在一只密闭容器内有四种物质,在一定条件下充分反应,测得反应前后各物质的质量如表:物质XYZQ反应前质量/g82405反应后质量/g待测24823D下列说法正确的是()A.该反应的类型是置换反应B.Y、Q的相对分子质量比为11:9C.反应后X的质量为10gD.参加反应的X、Z的质量比为1:47.下列有关图像、实验、事实的分析中,错误的是选项ABC图像、实验或事实分析分子之间有分子在不断运动氯化钠由氯化钠分子很小一定的间隔分子构成A.AB.BC.CD.D8.下图中和分别表示氧原子和氢原子,其中所表示的粒子能保持水的化学性质的是A.B.C.D.9.下列说法中正确的是()A.分子是构成物质的粒子,原子不是构成物质的粒子B.具有相同核电荷数的同一类原子总称为元素C.原子的相对质量就是一个原子的质量D.水不属于氧化物10.下列关于氧气的说法正确的是()A.用途:液态氧可用作火箭的助燃剂B.变化:空气中的氧气只有点燃时才发生化学反应C.性质:鱼类能在水中生存,证明氧气易溶于水D.现象:铁丝在空气中燃烧,火星四射,生成黑色固体11.下列叙述正确的是()A.氧化物中都含有氧元素,则含有氧元素的化合物一定是氧化物B.离子是带电的原子或原子团,所以带电的微粒一定是离子C.物质在不同条件下的三态变化主要是由于分子的大小发生了变化D.由分子构成的物质在发生化学变化时,分子种类改变,原子的种类不变12.如图表示治理汽车尾气所涉及反应的微观过程,下列说法不正确的是:A.生成物一定是混合物B.分子在化学反应中不可分C.化学反应前后原子种类不变D.该反应既不是化合反应也不是分解反应13.硅酸钠(Na2SO3)中硅元素的化合价是A.+4B.+3C.+2D.-214.下列有关物质的鉴别方法错误的是B.用二氧化锰鉴别水和5%过氧化氢溶液A.用肥皂水鉴别软水与硬水C.用燃着的木条鉴别氮气和二氧化碳气体D.用闻气味的方法鉴别白酒和白醋15.碘是人体必需的微量元素之一。如图是元素周期表中提供的碘元素的部分信息及碘原子的结构示意图。下列说法错误的是A.碘的相对原子质量为126.9,原子核内质子数为53B.碘原子核外共有53个电子,最外层有7个电子C.碘元素属于非金属元素,碘原子在化学反应中易得电子D.碘盐中含有碘酸钾(KIO3),KIO3中碘元素的化合价为-1价二、填空题(本大题共1小题,共6分)16.下列是初中化学中的一些重要实验,请回答。(1)A实验中能说明装置不漏气的现象是____________。(2)B中红磷必须足量的原因是____________,若某同学实验时发现:最终倒流的水...

1、当您付费下载文档后,您只拥有了使用权限,并不意味着购买了版权,文档只能用于自身使用,不得用于其他商业用途(如 [转卖]进行直接盈利或[编辑后售卖]进行间接盈利)。
2、本站所有内容均由合作方或网友上传,本站不对文档的完整性、权威性及其观点立场正确性做任何保证或承诺!文档内容仅供研究参考,付费前请自行鉴别。
3、如文档内容存在违规,或者侵犯商业秘密、侵犯著作权等,请点击“违规举报”。

碎片内容

2023-2024学年浙江省绍兴上虞区四校联考化学九上期中学业水平测试模拟试题含解析.doc

您可能关注的文档

确认删除?