电脑桌面
添加内谋知识网--内谋文库,文书,范文下载到电脑桌面
安装后可以在桌面快捷访问

2023-2024学年浙江省绍兴县化学九年级第一学期期末复习检测模拟试题含解析.doc

2023-2024学年浙江省绍兴县化学九年级第一学期期末复习检测模拟试题含解析.doc_第1页
1/12
2023-2024学年浙江省绍兴县化学九年级第一学期期末复习检测模拟试题含解析.doc_第2页
2/12
2023-2024学年浙江省绍兴县化学九年级第一学期期末复习检测模拟试题含解析.doc_第3页
3/12
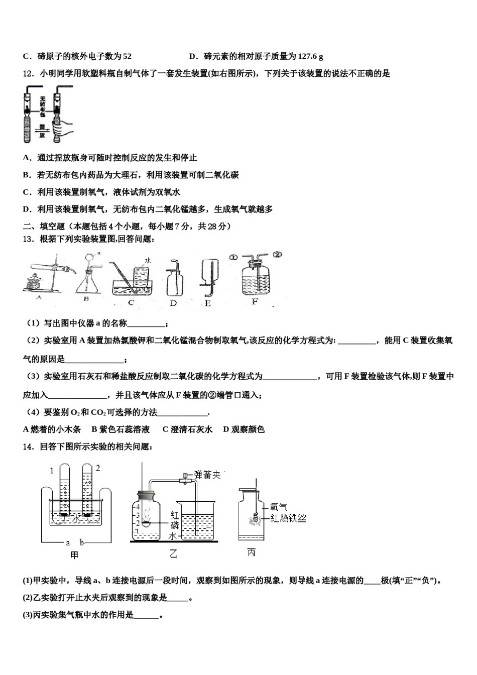
2023-2024学年浙江省绍兴县化学九年级第一学期期末复习检测模拟试题注意事项:1.答卷前,考生务必将自己的姓名、准考证号填写在答题卡上。2.回答选择题时,选出每小题答案后,用铅笔把答题卡上对应题目的答案标号涂黑,如需改动,用橡皮擦干净后,再选涂其它答案标号。回答非选择题时,将答案写在答题卡上,写在本试卷上无效。3.考试结束后,将本试卷和答题卡一并交回。一、单选题(本题包括12个小题,每小题3分,共36分.每小题只有一个选项符合题意)1.从化学角度看,下列叙述中不正确的是A.开发清洁新能源可以有效减少和防止酸雨的形成B.扑灭图书档案火灾最适宜用液态二氧化碳灭火器C.CO2、O3、CH4、氟氯代烷都能产生温室效应D.常用钢丝球擦洗铝壶可以使其光亮洁净和更耐用2.下列不属于新能源的是()A.石油B.潮汐能C.风能D.太阳能3.现有X、Y、Z三种金属,若把X和Y分别放入稀硫酸中,X溶解并产生氢气,Y不反应;若把Y和Z分别放入硝酸银溶液中,过一会儿,Y表面有银析出,Z没有变化。据此判断三种金属的活动顺序正确的是A.X>Y>ZB.X<Z<YC.X>Z>YD.X<Y<Z4.从化学的角度对下列词句进行解释,错误的是()A.金(即铜)柔锡柔,合两柔则为刚﹣﹣说明合金的熔点比组成它的纯金属高B.真金不怕火炼﹣金(Au)化学性质不活泼C.釜底抽薪﹣通过清除可燃物达到灭火的目的D.百炼成钢﹣﹣使生铁中碳等杂质的含量降低,达到钢的标准5.下列实验方案能达到实验目的的是()ABCD方案目探究空气中氧气的体积分证明碳具有还原性证明金属锌的活动性比铁的证明燃烧的条件之一的数活动性强是需要氧气A.AB.BC.CD.D6.硅是信息技术的关键材料。高温下氢气与四氯化硅(SiCl4)反应的化学方程式为:2H2+SiCl4高=温Si+4HCl,该反应属于B.分解反应C.置换反应D.复分解反应A.化合反应7.下列对物质的分类正确的是A.碱—纯碱、烧碱、熟石灰B.氧化物——蒸馏水、干冰、石灰石C.混合物一人呼出的气体、高锰酸钾、冰水混合物D.溶液一生理盐水、可乐饮料、白酒8.下列有关物质性质的描述中,属于化学性质的是()A.干冰易升华B.酒精能燃烧C.二氧化碳比空气密度大D.二氧化硫有刺激性气味9.推理是学习化学的一种重要方法。以下类推正确的是()A.在同一化合物中,金属元素显正价,所以非金属元素一定显负价B.含碳元素的物质充分燃烧会生成CO2,所以燃烧能生成CO2的物质一定含碳元素C.MnO2能加快H2O2分解的速率,则MnO2也一定能加快其他物质分解的速率D.原子核由质子和中子构成,则所有的原子核中都含有质子和中子10.2019年2月27日,南京某高校实验楼凌晨突发火灾,起火点可能是实验室电路引发,起火原因正在调查之中,下列灭火方法不恰当的是A.加油站着火,用大量的水灭火B.住房失火,消防队员用水扑灭C.炒莱时油锅中的油不慎着火,可用锅盖盖灭D.酒精灯打翻起火,立即用湿抹布扑灭11.今年4月,科学家在深海海底发现了大量未来太阳能光伏发电必需的元素―碲。碲元素在周期表中的信息如右图所示。下列说法不正确的是A.碲是非金属元素B.碲的元素符号为TeC.碲原子的核外电子数为52D.碲元素的相对原子质量为127.6g12.小明同学用软塑料瓶自制气体了一套发生装置(如右图所示),下列关于该装置的说法不正确的是A.通过捏放瓶身可随时控制反应的发生和停止B.若无纺布包内药品为大理石,利用该装置可制二氧化碳C.利用该装置制氧气,液体试剂为双氧水D.利用该装置制氧气,无纺布包内二氧化锰越多,生成氧气就越多二、填空题(本题包括4个小题,每小题7分,共28分)13.根据下列实验装置图,回答问题:(1)写出图中仪器a的名称_________;(2)实验室用A装置加热氯酸钾和二氧化锰混合物制取氧气,该反应的化学方程式为:_________,能用C装置收集氧气的原因是______________;(3)实验室用石灰石和稀盐酸反应制取二氧化碳的化学方程式为_____________,可用F装置检验该气体,则F装置中应加入______________,并且该气体应从F装置的②端管口通入;(4)要鉴别O2和CO2可选择的方法____________.A燃着的小木条B紫色石蕊溶液C澄清石灰水D观察颜色14.回答下图所示实验的相关问...

1、当您付费下载文档后,您只拥有了使用权限,并不意味着购买了版权,文档只能用于自身使用,不得用于其他商业用途(如 [转卖]进行直接盈利或[编辑后售卖]进行间接盈利)。
2、本站所有内容均由合作方或网友上传,本站不对文档的完整性、权威性及其观点立场正确性做任何保证或承诺!文档内容仅供研究参考,付费前请自行鉴别。
3、如文档内容存在违规,或者侵犯商业秘密、侵犯著作权等,请点击“违规举报”。

碎片内容

2023-2024学年浙江省绍兴县化学九年级第一学期期末复习检测模拟试题含解析.doc

您可能关注的文档

确认删除?