电脑桌面
添加内谋知识网--内谋文库,文书,范文下载到电脑桌面
安装后可以在桌面快捷访问

2023-2024学年浙江省绍兴县杨汛桥镇中学化学九年级第一学期期中教学质量检测试题含解析.doc

2023-2024学年浙江省绍兴县杨汛桥镇中学化学九年级第一学期期中教学质量检测试题含解析.doc_第1页
1/13
2023-2024学年浙江省绍兴县杨汛桥镇中学化学九年级第一学期期中教学质量检测试题含解析.doc_第2页
2/13
2023-2024学年浙江省绍兴县杨汛桥镇中学化学九年级第一学期期中教学质量检测试题含解析.doc_第3页
3/13
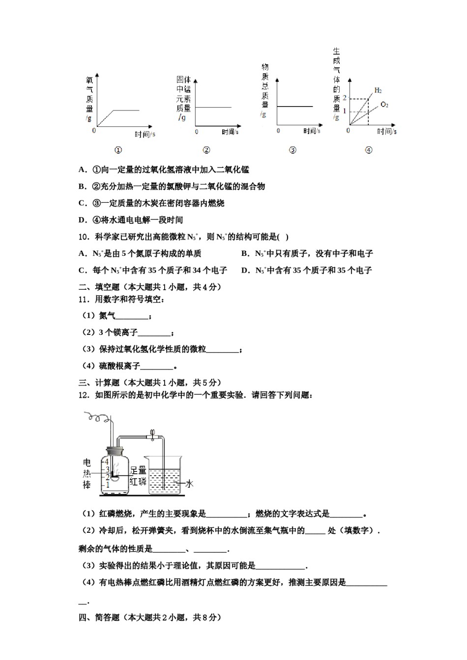
2023-2024学年浙江省绍兴县杨汛桥镇中学化学九年级第一学期期中教学质量检测试题期期中教学质量检测试题注意事项:1.答卷前,考生务必将自己的姓名、准考证号、考场号和座位号填写在试题卷和答题卡上。用2B铅笔将试卷类型(B)填涂在答题卡相应位置上。将条形码粘贴在答题卡右上角"条形码粘贴处"。2.作答选择题时,选出每小题答案后,用2B铅笔把答题卡上对应题目选项的答案信息点涂黑;如需改动,用橡皮擦干净后,再选涂其他答案。答案不能答在试题卷上。3.非选择题必须用黑色字迹的钢笔或签字笔作答,答案必须写在答题卡各题目指定区域内相应位置上;如需改动,先划掉原来的答案,然后再写上新答案;不准使用铅笔和涂改液。不按以上要求作答无效。4.考生必须保证答题卡的整洁。考试结束后,请将本试卷和答题卡一并交回。一、单选题(本大题共10小题,共20分)()1.下列实验方法无法达到实验目的的是A.用澄清石灰水鉴别氧气和二氧化碳B.用燃着的木条鉴别氮气与二氧化碳C.用带火星的木条鉴别氧气和氮气D.用二氧化锰溶液鉴别水和过氧化氢溶液2.“氯气在通常情况下是一种黄绿色有剌激性气味的气体”这句话说明的是氯气的()A.物理变化B.化学变化C.物理性质D.化学性质3.锰元素的相关信息如图所示。下列说法正确的是A.属于非金属元素B.原子序数是25C.原子的核外电子数为54.94D.相对原子质量为54.94g4.如图把氧气、二氧化碳、水蒸气(测湿度)探头放入食品保鲜袋中,开始采集数据,然后向袋内呼出气体,采集的数据经处理如图,下列说法正确的是()A.曲线X表示的是二氧化碳,曲线Y表示的是水蒸气B.呼出气体中氧气含量比空气中氧气含量低,不含有氧气C.200s时没有被采集数据的其他所有气体的总体积为23.34%D.教材中空气成分的“其它气体和杂质”主要指水蒸气的说法是错误的5.下面是一学习小组针对科学探究完成的几个问题:①呼出的气体是什么?②呼出的气体中一定有二氧化碳③呼出的气体中可能有二氧化碳④将呼出的气体通入澄清石灰水中,发现石灰水变浑浊⑤这个实验既简单,现象又明显。按照“提出问题—猜想与假设—收集证据一获得结论一反思与评价”进行排序,其中正确的是猜想A.①②③④⑤B.①③④②⑤C.①③②④⑤D.①②④③⑤6.下列化学用语既能表示一种元素,又能表示一个原子,还能表示一种物质的是A.CO2B.OC.ZnD.N27.“雪碧“是一种无色的碳酸饮料,将少量“雪碧“滴入紫色石蕊试液中,然后再加热,溶液的颜色变化情况是()B.变红后颜色不再改变A.先变红后变紫C.先变无色后变红D.先变蓝后变紫8.下列事实能证明分子在化学反应中可以再分的是A.分离空气得到氧气B.用自来水制蒸馏水C.水通电分解D.碘升华变为碘蒸气9.下列图像不能正确反映对应变化关系的是A.①向一定量的过氧化氢溶液中加入二氧化锰B.②充分加热一定量的氯酸钾与二氧化锰的混合物C.③一定质量的木炭在密闭容器内燃烧D.④将水通电电解一段时间10.科学家已研究出高能微粒N5+,则N5+的结构可能是()A.N5+是由5个氮原子构成的单质B.N5+中只有质子,没有中子和电子C.每个N5+中含有35个质子和34个电子D.N5+中含有35个质子和35个电子二、填空题(本大题共1小题,共4分)11.用数字和符号填空:(1)氮气________;(2)3个镁离子________;(3)保持过氧化氢化学性质的微粒________;(4)硫酸根离子________。三、计算题(本大题共1小题,共5分)12.如图所示的是初中化学中的一个重要实验.请回答下列问题:(1)红磷燃烧,产生的主要现象是__________;燃烧的文字表达式是________。(2)冷却后,松开弹簧夹,看到烧杯中的水倒流至集气瓶中的_____处(填数字).剩余的气体的性质是________、________.(3)实验得出的结果小于理论值,其原因可能是____________.(4)有电热棒点燃红磷比用酒精灯点燃红磷的方案更好,推测主要原因是____________.四、简答题(本大题共2小题,共8分)13.在一个堆放了一批袋装碳酸氢(NH4HCO3)化肥的小仓库里,过了一个夏天,管理员发现仓库里这种化学所特有的刺激性气味变得浓烈了。有些袋里的化肥变少了。检查发现变少了。检查发...

1、当您付费下载文档后,您只拥有了使用权限,并不意味着购买了版权,文档只能用于自身使用,不得用于其他商业用途(如 [转卖]进行直接盈利或[编辑后售卖]进行间接盈利)。
2、本站所有内容均由合作方或网友上传,本站不对文档的完整性、权威性及其观点立场正确性做任何保证或承诺!文档内容仅供研究参考,付费前请自行鉴别。
3、如文档内容存在违规,或者侵犯商业秘密、侵犯著作权等,请点击“违规举报”。

碎片内容

2023-2024学年浙江省绍兴县杨汛桥镇中学化学九年级第一学期期中教学质量检测试题含解析.doc

您可能关注的文档

确认删除?