电脑桌面
添加内谋知识网--内谋文库,文书,范文下载到电脑桌面
安装后可以在桌面快捷访问

2023-2024学年浙江省绍兴市诸暨市暨阳初级中学化学九年级第一学期期末学业质量监测模拟试题含解析.doc

2023-2024学年浙江省绍兴市诸暨市暨阳初级中学化学九年级第一学期期末学业质量监测模拟试题含解析.doc_第1页
1/10
2023-2024学年浙江省绍兴市诸暨市暨阳初级中学化学九年级第一学期期末学业质量监测模拟试题含解析.doc_第2页
2/10
2023-2024学年浙江省绍兴市诸暨市暨阳初级中学化学九年级第一学期期末学业质量监测模拟试题含解析.doc_第3页
3/10
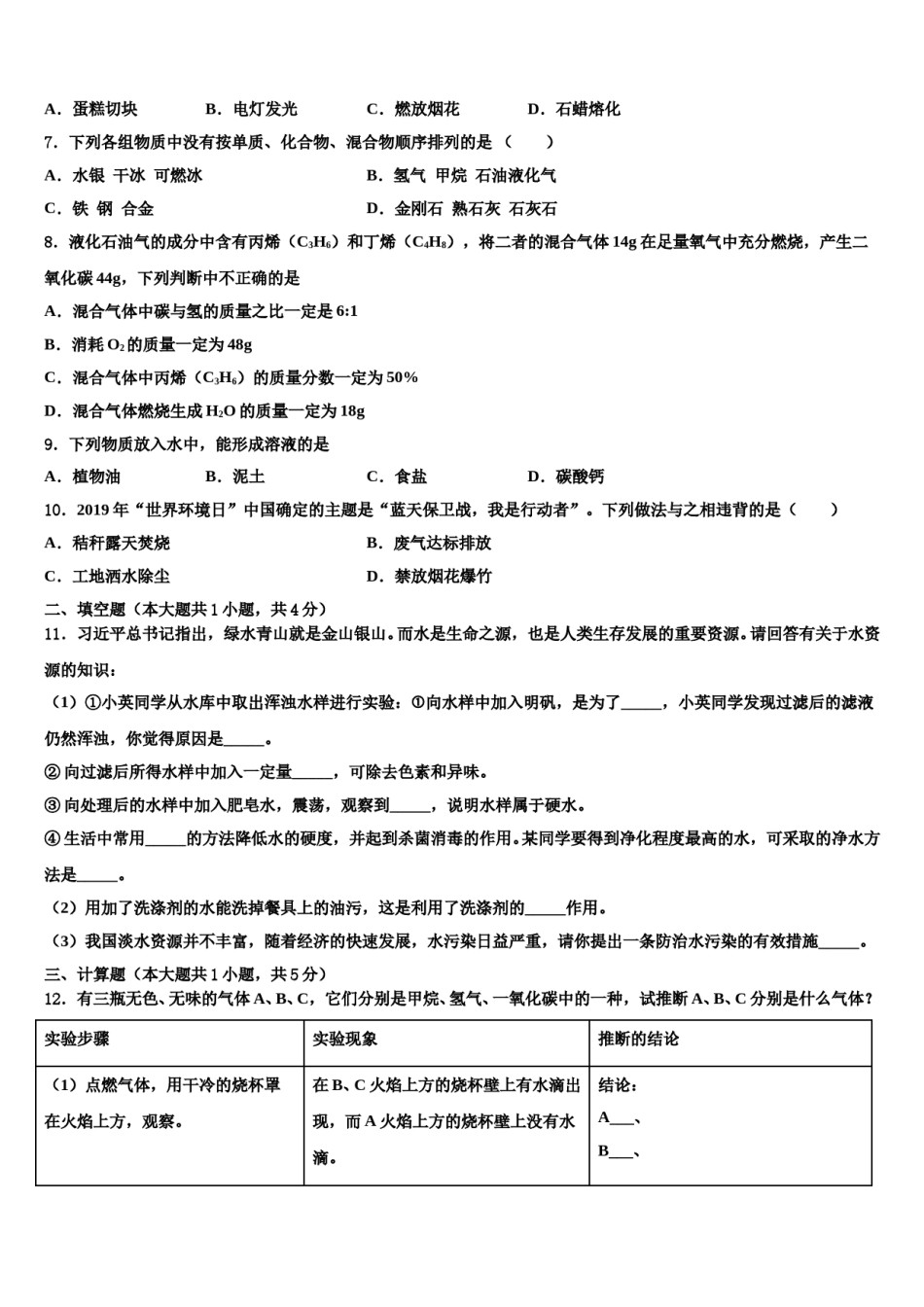
2023-2024学年浙江省绍兴市诸暨市暨阳初级中学化学九年级第一学期期末学业质量监测模拟试题监测模拟试题考生须知:1.全卷分选择题和非选择题两部分,全部在答题纸上作答。选择题必须用2B铅笔填涂;非选择题的答案必须用黑色字迹的钢笔或答字笔写在“答题纸”相应位置上。2.请用黑色字迹的钢笔或答字笔在“答题纸”上先填写姓名和准考证号。3.保持卡面清洁,不要折叠,不要弄破、弄皱,在草稿纸、试题卷上答题无效。一、单选题(本大题共10小题,共20分)1.以下是我区在创卫活动中所作的工作,其中涉及化学变化的是()A.补栽绿色苗木B.清运街道垃极C.喷药消毒杀菌D.拆除违章建筑2.下列关于燃烧和灭火的说法正确的是A.物质与氧气的反应就是燃烧B.吹灭蜡烛是因为呼出的气体中含有二氧化碳C.用水灭火主要是降低可燃物的着火点D.氧气含量越高燃烧越剧烈3.过氧化钠(Na2O2)可作呼吸面具中氧气的来源,它与二氧化碳反应后的生成物为()A.Na2CO3和H2B.Na2O和O2C.NaOH和O2D.Na2CO3和O24.通过物质间相互反应可以实现物质间的相互转化。下列物质间的转化,通过一步化学反应不能实现的是A.NaOH→NaCIB.Fe→FeCl2C.Fe→Fe2O3D.FeCl2→Fe(OH)25.已知某两种物质在光照条件下能发生化学反应,其微观示意图如下,图中相同小球代表同种原子,原子间的短线代表原子的结合。下列从图示获得的信息中正确的是()A.图示中共有3种不同的分子B.参加反应的两种分子的个数比为1:1C.该反应没有单质参加D.说明化学反应中分子不可分6.下列属于化学变化的是A.蛋糕切块B.电灯发光C.燃放烟花D.石蜡熔化7.下列各组物质中没有按单质、化合物、混合物顺序排列的是()A.水银干冰可燃冰B.氢气甲烷石油液化气C.铁钢合金D.金刚石熟石灰石灰石8.液化石油气的成分中含有丙烯(C3H6)和丁烯(C4H8),将二者的混合气体14g在足量氧气中充分燃烧,产生二氧化碳44g,下列判断中不正确的是A.混合气体中碳与氢的质量之比一定是6:1B.消耗O2的质量一定为48gC.混合气体中丙烯(C3H6)的质量分数一定为50%D.混合气体燃烧生成H2O的质量一定为18g9.下列物质放入水中,能形成溶液的是A.植物油B.泥土C.食盐D.碳酸钙10.2019年“世界环境日”中国确定的主题是“蓝天保卫战,我是行动者”。下列做法与之相违背的是()A.秸秆露天焚烧B.废气达标排放C.工地洒水除尘D.禁放烟花爆竹二、填空题(本大题共1小题,共4分)11.习近平总书记指出,绿水青山就是金山银山。而水是生命之源,也是人类生存发展的重要资源。请回答有关于水资源的知识:(1)①小英同学从水库中取出浑浊水样进行实验:向水样中加入明矾,是为了_____,小英同学发现过滤后的滤液仍然浑浊,你觉得原因是_____。②向过滤后所得水样中加入一定量_____,可除去色素和异味。③向处理后的水样中加入肥皂水,震荡,观察到_____,说明水样属于硬水。④生活中常用_____的方法降低水的硬度,并起到杀菌消毒的作用。某同学要得到净化程度最高的水,可采取的净水方法是_____。(2)用加了洗涤剂的水能洗掉餐具上的油污,这是利用了洗涤剂的_____作用。(3)我国淡水资源并不丰富,随着经济的快速发展,水污染日益严重,请你提出一条防治水污染的有效措施_____。三、计算题(本大题共1小题,共5分)12.有三瓶无色、无味的气体A、B、C,它们分别是甲烷、氢气、一氧化碳中的一种,试推断A、B、C分别是什么气体?实验步骤实验现象推断的结论(1)点燃气体,用干冷的烧杯罩在B、C火焰上方的烧杯壁上有水滴出结论:在火焰上方,观察。现,而A火焰上方的烧杯壁上没有水A___、滴。B___、(2)燃烧后,迅速把烧杯倒过A、B杯内的澄清石灰水变浑浊,C杯C___。来,分别向烧杯中注入少量澄清的内澄清石灰水无明显变化石灰水,振荡,观察。四、简答题(本大题共2小题,共8分)13.回答下列有关问题。(1)直饮水机的水处理过程如图所示。①可直接饮用水属于________________________(选填“混合物”或“纯净物”);②炭罐的作用是________________________(填选项字母)。a过滤b脱色除味c消毒杀菌(2)A~H是初中化学常见物质,它们之间的转...

1、当您付费下载文档后,您只拥有了使用权限,并不意味着购买了版权,文档只能用于自身使用,不得用于其他商业用途(如 [转卖]进行直接盈利或[编辑后售卖]进行间接盈利)。
2、本站所有内容均由合作方或网友上传,本站不对文档的完整性、权威性及其观点立场正确性做任何保证或承诺!文档内容仅供研究参考,付费前请自行鉴别。
3、如文档内容存在违规,或者侵犯商业秘密、侵犯著作权等,请点击“违规举报”。

碎片内容

2023-2024学年浙江省绍兴市诸暨市暨阳初级中学化学九年级第一学期期末学业质量监测模拟试题含解析.doc

您可能关注的文档

确认删除?