电脑桌面
添加内谋知识网--内谋文库,文书,范文下载到电脑桌面
安装后可以在桌面快捷访问

2023-2024学年浙江省绍兴市阳明中学九年级化学第一学期期末监测试题含解析.doc

2023-2024学年浙江省绍兴市阳明中学九年级化学第一学期期末监测试题含解析.doc_第1页
1/11
2023-2024学年浙江省绍兴市阳明中学九年级化学第一学期期末监测试题含解析.doc_第2页
2/11
2023-2024学年浙江省绍兴市阳明中学九年级化学第一学期期末监测试题含解析.doc_第3页
3/11
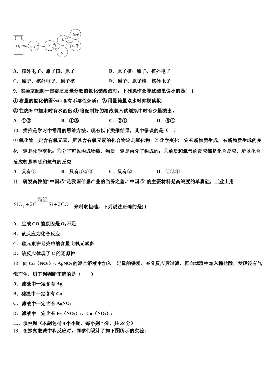
2023-2024学年浙江省绍兴市阳明中学九年级化学第一学期期末监测试题注意事项:1.答卷前,考生务必将自己的姓名、准考证号、考场号和座位号填写在试题卷和答题卡上。用2B铅笔将试卷类型(B)填涂在答题卡相应位置上。将条形码粘贴在答题卡右上角"条形码粘贴处"。2.作答选择题时,选出每小题答案后,用2B铅笔把答题卡上对应题目选项的答案信息点涂黑;如需改动,用橡皮擦干净后,再选涂其他答案。答案不能答在试题卷上。3.非选择题必须用黑色字迹的钢笔或签字笔作答,答案必须写在答题卡各题目指定区域内相应位置上;如需改动,先划掉原来的答案,然后再写上新答案;不准使用铅笔和涂改液。不按以上要求作答无效。4.考生必须保证答题卡的整洁。考试结束后,请将本试卷和答题卡一并交回。一、单选题(本题包括12个小题,每小题3分,共36分.每小题只有一个选项符合题意)1.下列有关碳和碳的氧化物说法中,错误的是()A.用碳素墨水填写档案,是因为碳单质常温下化学性质稳定;B.CO和CO2都有毒,都是大气污染物;C.CO2能灭火是因为CO2不燃烧、不支持燃烧且密度比空气大;D.金刚石、石墨物理性质差异很大是因为它们的结构中碳原子的排列方式不同。2.下列有关实验现象的描述正确的是A.加热铜绿产生红色固体B.木炭在氧气中燃烧发红光C.吹灭蜡烛的瞬间,产生一缕白烟D.铁丝在空气中燃烧,火星四射,生成黑色固体3.下列对化学用语中“2”所表示意义的理解,正确的是()A.S2-:“2-”表示硫元素的化合价为负二价B.:“+2”表示镁离子带有两个单位正电荷C.H2O中的“2”表示一个水分子中含有二个氢元素D.CO2:“2”表示一个二氧化碳分子含有两个氧原子4.关于下列反应,说法正确的是()A.X的化学式为B.中碳元素的化合价为+4价C.碳元素和氧元素的质量比为1:3D.NaCl由氯化钠离子构成5.为了从含有FeSO4、CuSO4的工业废水中回收Cu和硫酸亚铁晶体,某学习小组设计并完成了以下实验。下列说法正确的是()A.固体X中只含有Cu试剂B.试剂B是稀硫酸最适合C.溶液Z中的溶质为FeSO4和CuSO4D.操作I是过滤,操作Ⅱ只用到酒精灯和蒸发皿就行6.用氯酸钾和二氧化锰的混合物制取氧气,混合物的质量变化情况如图所示。下列说法中正确的是A.反应结束时能生成(a-b)g氧气B.P点处固体成分是氯酸钾和氯化钾C.在反应过程中氯化钾的质量分数不断减小D.在0-t1时段,MnO2在混合物中的含量不断增大7.下列说法中不正确的是()A.用食醋除去水瓶胆中的水垢B.不锈钢比纯铁硬,抗腐蚀性比纯铁好C.在化学变化中,分子可以再分,原子不能再分D.取A、B两种物质各10g混合,充分反应后生成物的总质量一定为20g8.知识梳理有助于我们对已学知识的巩固,在学习物质结构层次后,某同学以氧气为例进行如图梳理,下列选项中与a、b、c相对应的是()A.核外电子、原子核、原子B.原子核、原子、核外电子C.原子、核外电子、原子核D.原子、原子核、核外电子9.实验室配制一定溶质质量分数的氯化钠溶液时,下列操作会导致结果偏小的是()①称量的氯化钠固体中含有不溶性杂质;②用量筒量取水时仰视读数;③往烧杯中加水时有水洒出;④将配制好的溶液装入试剂瓶中时有少量溅出。A.①②B.①③C.②④D.③④10.类推是学习中常用的思维方法。现有以下类推结果,其中错误的是()①氧化物一定含有氧元素,所以含有氧元素的化合物定是氧化物;②化学变化一定有新物质生成,有新物质生成的变化一定是化学变化;③分子可以构成物质,物质一定是由分子构成的;④单质和氧气的反应都是化合反应,所以化合反应都是单质和氧气的反应A.只有①B.只有①②③C.只有②D.①③④11.研发高性能“中国芯”是我国信息产业的当务之急。“中国芯”的主要材料是高纯度的单质硅,工业上用来制取粗硅,下列说法正确的是()A.生成CO的原因是O2不足B.该反应为化合反应C.硅元素在地壳中的含量比氧元素多D.该反应体现了C的还原性12.向Cu(NO3)2、AgNO3的混合溶液中加入一定量的铁粉,充分反应后过滤,再向滤渣中加入稀盐酸,发现没有气泡产生,则下列判断正确的是()A.滤渣中一定含有AgB.滤渣中一定含有CuC.滤液中一...

1、当您付费下载文档后,您只拥有了使用权限,并不意味着购买了版权,文档只能用于自身使用,不得用于其他商业用途(如 [转卖]进行直接盈利或[编辑后售卖]进行间接盈利)。
2、本站所有内容均由合作方或网友上传,本站不对文档的完整性、权威性及其观点立场正确性做任何保证或承诺!文档内容仅供研究参考,付费前请自行鉴别。
3、如文档内容存在违规,或者侵犯商业秘密、侵犯著作权等,请点击“违规举报”。

碎片内容

2023-2024学年浙江省绍兴市阳明中学九年级化学第一学期期末监测试题含解析.doc

您可能关注的文档

确认删除?