电脑桌面
添加内谋知识网--内谋文库,文书,范文下载到电脑桌面
安装后可以在桌面快捷访问

2023-2024学年浙江省衢州市Q21教联盟化学九上期中调研模拟试题含解析.doc

2023-2024学年浙江省衢州市Q21教联盟化学九上期中调研模拟试题含解析.doc_第1页
1/11
2023-2024学年浙江省衢州市Q21教联盟化学九上期中调研模拟试题含解析.doc_第2页
2/11
2023-2024学年浙江省衢州市Q21教联盟化学九上期中调研模拟试题含解析.doc_第3页
3/11
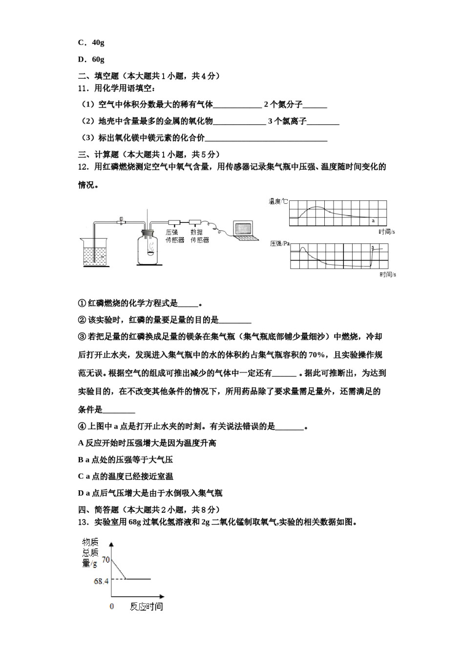
2023-2024学年浙江省衢州市Q21教联盟化学九上期中调研模拟试题拟试题注意事项:1.答题前,考生先将自己的姓名、准考证号填写清楚,将条形码准确粘贴在考生信息条形码粘贴区。2.选择题必须使用2B铅笔填涂;非选择题必须使用0.5毫米黑色字迹的签字笔书写,字体工整、笔迹清楚。3.请按照题号顺序在各题目的答题区域内作答,超出答题区域书写的答案无效;在草稿纸、试题卷上答题无效。4.保持卡面清洁,不要折叠,不要弄破、弄皱,不准使用涂改液、修正带、刮纸刀。一、单选题(本大题共10小题,共20分)1.市场上销售的加碘食盐、含氟牙膏、高钙牛奶、补铁酱油等物质中的碘、氟、钙、铁是指()A.分子B.原子C.元素D.单质2.下列反应属于化合反应的是()A.乙炔+氧气二氧化碳+水B.氯酸钾氯化钾+氧气C.氢氧化钙+二氧化碳碳酸钙+水D.镁+氧气氧化镁3.著名科学家居里夫人首先发现某些原子具有放射性,即原子能自动放射出一些粒子。一种元素的原子经过放射变成了另一种元素的原子,则此原子放射出的粒子一定是()B.中子C.质子D.原子核A.电子4.下列说法正确的是()A.所有原子的原子核都是由质子和中子构成B.具有相同核电荷数的粒子一定属于同种元素C.在同一种物质中同种元素的化合价可能不相同D.氧气和臭氧的分子都是由氧原子构成,因此它们的化学性质相同5.如图所示,将过氧化氢()溶液滴入瓶中,下列现象描述正确的是()A.气球缩小,红墨水左移B.气球缩小,红墨水右移C.气球不变,红墨水右移D.气球胀大,红墨水左移6.化学实验操作的正确性是实验成败的关键。下列实验操作中不正确的是()A.倾倒液体B.检查气密性C.过滤D.量取9.5ml液体7.下列各组选项中数字“2”的含义相同的一组是()A.O2和2OB.和Cu2+C.3O2和SO2D.2H2SO48.下列能量的转化过程中,主要发生了化学变化的是()A.天然气取暖B.电热器取暖C.水力发电D.太阳能供热9.下列各组物质,前者属于混合物,后者属于氧化物的是()A.净化后的自来水、高锰酸钾B.空气、氧气C.汽水、蒸馏水D.冰水共存物、二氧化碳10.含碳元素36%的一氧化碳和二氧化碳的混合气体10g,先通入足量灼热的碳粉,再通过足量的灼热的氧化铜粉末,最后将生成的气体通入足量的澄清石灰水,则所得沉淀的质量是()A.10gB.30gC.40gD.60g二、填空题(本大题共1小题,共4分)11.用化学用语填空:(1)空气中体积分数最大的稀有气体____________2个氮分子______(2)地壳中含量最多的金属的氧化物_____________3个氯离子________(3)标出氧化镁中镁元素的化合价______________________________三、计算题(本大题共1小题,共5分)12.用红磷燃烧测定空气中氧气含量,用传感器记录集气瓶中压强、温度随时间变化的情况。①红磷燃烧的化学方程式是_____。②该实验时,红磷的量要足量的目的是________③若把足量的红磷换成足量的镁条在集气瓶(集气瓶底部铺少量细沙)中燃烧,冷却后打开止水夹,发现进入集气瓶中的水的体积约占集气瓶容积的70%,且实验操作规范无误。根据空气的组成可推出减少的气体中一定还有______。据此可推断出,为达到实验目的,在不改变其他条件的情况下,所用药品除了要求量需足量外,还需满足的条件是________④上图中a点是打开止水夹的时刻。有关说法错误的是_______。A反应开始时压强增大是因为温度升高Ba点处的压强等于大气压Ca点的温度已经接近室温Da点后气压增大是由于水倒吸入集气瓶四、简答题(本大题共2小题,共8分)13.实验室用68g过氧化氢溶液和2g二氧化锰制取氧气,实验的相关数据如图。请回答:(1)二氧化锰作为催化剂在化学反应前后本身的______都没有发生变化;(2)反应生成氧气的质量为________g。(3)参加反应过氧化氢溶液的质量分数是____________?14.(1)如图A是某趣味实验装置图,挤压胶头滴管后,可观察到气球胀大的现象,化学方程式是____________________。要探究锥形瓶中溶液是否含有NaOH实验的步骤如下:①向溶液中加入足量的________________;②再向溶液中加入________________,若溶液变成红色,说明含有NaOH。(2)盐酸与氢氧化钠溶液反应时溶液pH的变化如图所示。①下...

1、当您付费下载文档后,您只拥有了使用权限,并不意味着购买了版权,文档只能用于自身使用,不得用于其他商业用途(如 [转卖]进行直接盈利或[编辑后售卖]进行间接盈利)。
2、本站所有内容均由合作方或网友上传,本站不对文档的完整性、权威性及其观点立场正确性做任何保证或承诺!文档内容仅供研究参考,付费前请自行鉴别。
3、如文档内容存在违规,或者侵犯商业秘密、侵犯著作权等,请点击“违规举报”。

碎片内容

2023-2024学年浙江省衢州市Q21教联盟化学九上期中调研模拟试题含解析.doc

您可能关注的文档

确认删除?